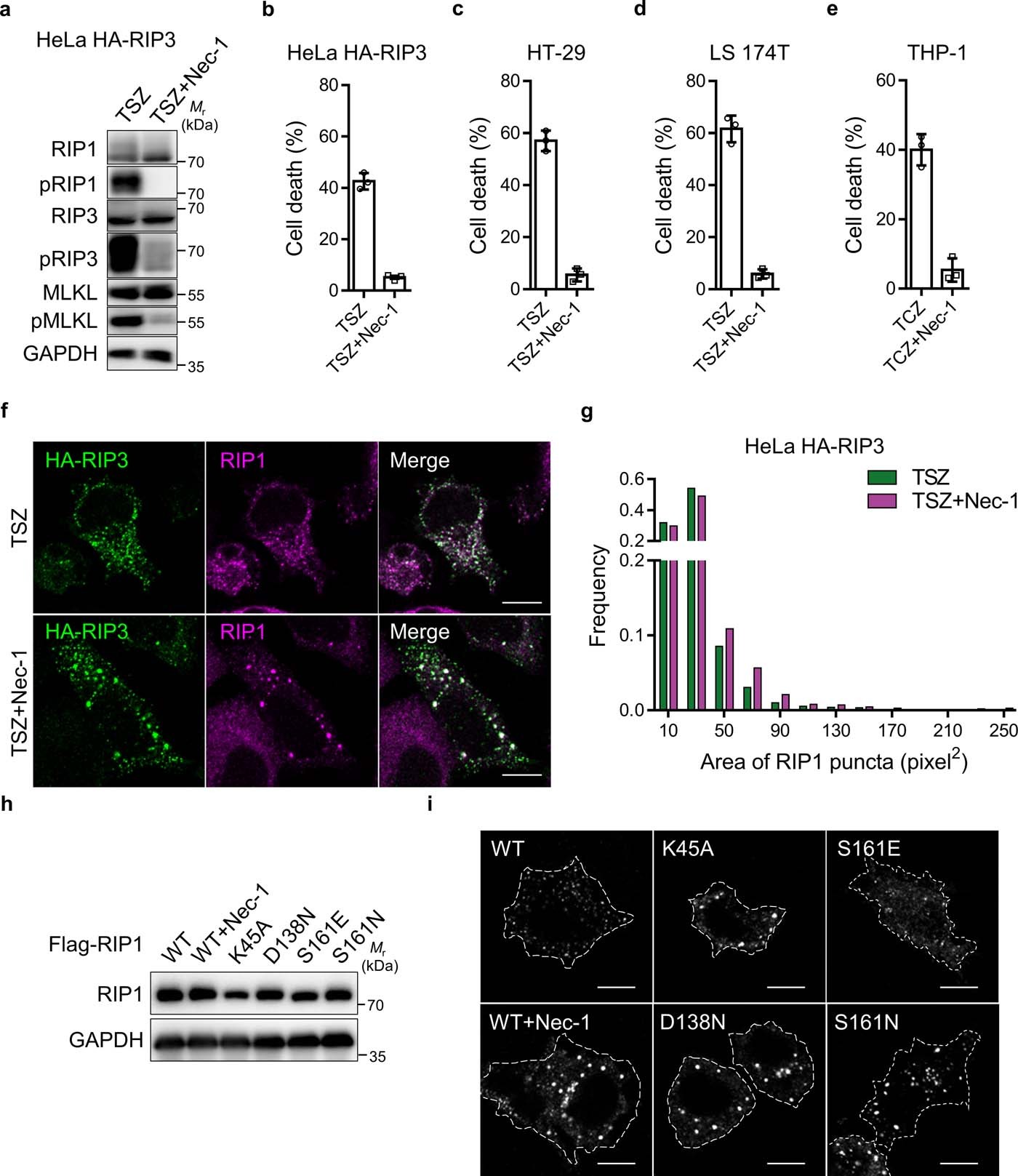
Extended Data Fig. 7: Disordered RIP1 complexes by non-phosphorylated RIP1.
From: Mosaic composition of RIP1–RIP3 signalling hub and its role in regulating cell death

a, HA-RIP3-expressing HeLa cells were treated with TSZ or TSZ plus Nec-1. Cell lysates were collected and subjected to western blot analysis for the indicated proteins. b-e, Viability of HA-RIP3 expressing HeLa (b), HT-29 (c), LS 174 T (d) and THP-1 (e) cells treated as indicated. THP-1 cells were primed by 100 nM PMA. Data are represented as mean ± SD of biological triplicates. f,g, Confocal images of RIP1 and RIP3 (f) and area distribution of RIP1 clusters (g, n = 2015 for TSZ and n = 1131 for TSZ + Nec-1) in cells treated as in b. ‘n’ refers to the number of structures analyzed across two independent experiments. h, Flag-RIP1 WT or mutants were overexpressed in RIP1-KO HeLa cells with or without Nec-1 for 24 h. Cell lysates were collected and subjected to western blot analysis for the indicated proteins. i, Confocal images of Flag-RIP1 WT or mutants in cells treated as in h. The experiment was performed twice with similar results. Scale bars, 10 μm. Unprocessed blots and statistical source data are provided in Source Data Extended Data Fig. 7.