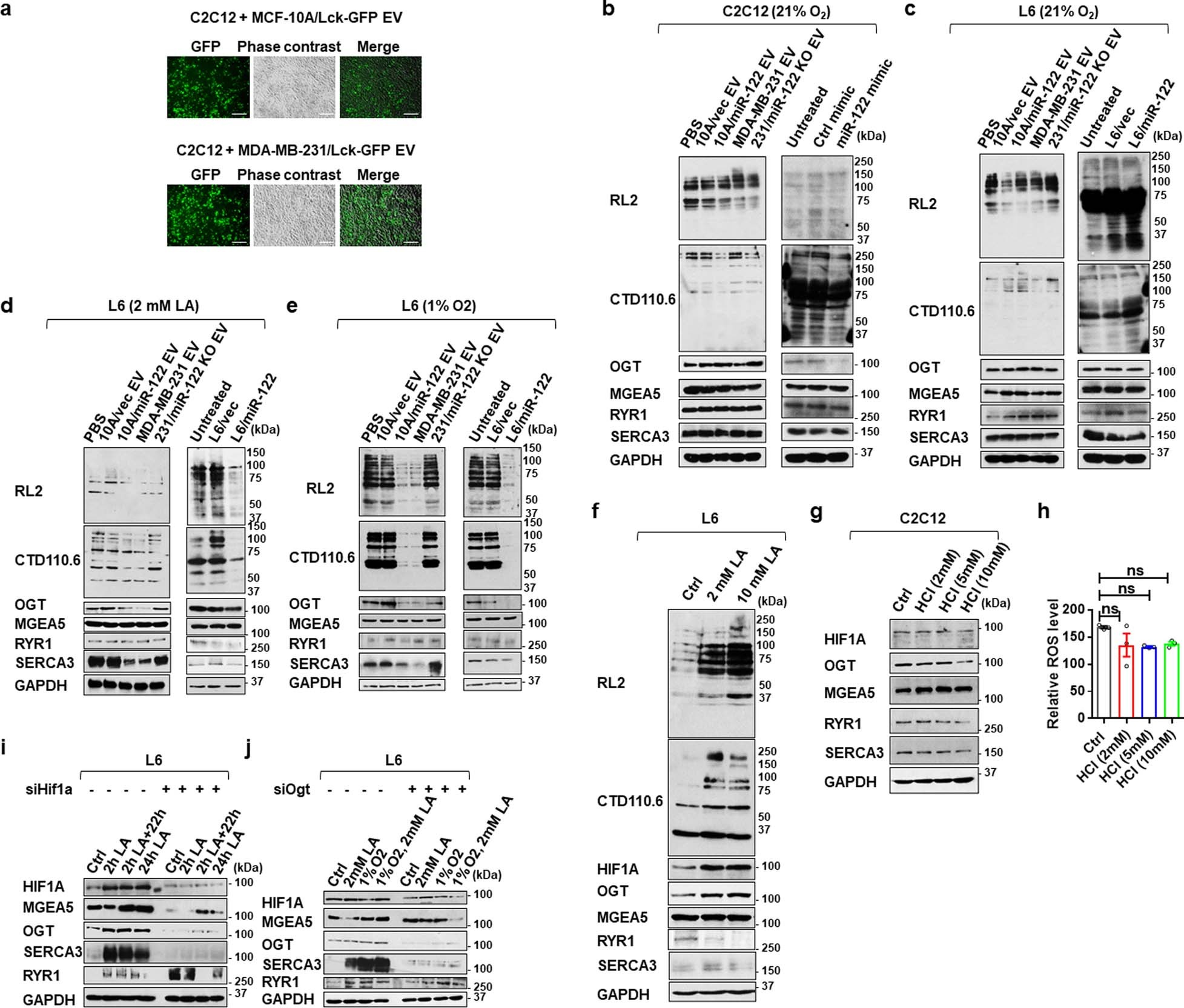
Extended Data Fig. 5: miR-122 regulates O-GlcNAcylation in myotubes in the presence of LA or under hypoxia in an HIF1A-dependent manner.
From: Cancer-cell-secreted miR-122 suppresses O-GlcNAcylation to promote skeletal muscle proteolysis

(a) GFP signals in C2C12 myotubes treated with indicated EVs for 24 h indicating EV uptake. Bar=100 μm. (b,c) Western blots showing indicated protein levels in treated C2C12 (b) and L6 myotubes (c) grown in the absence of LA and under 21% O2. (d,e) Protein levels in L6 treated as indicated and grown in 2 mM LA (d) or under 1% O2 (e). (f) Western blots showing indicated protein levels in L6 myotubes grown under indicated concentrations of LA for 24 h. (g,h) Protein levels (g) and ROS levels (h) in C2C12 myotubes treated with HCl to match the pH of indicated concentrations of LA (2mM: 2 mM LA). Values are shown as mean ± SEM in h (one-way ANOVA with Tukey’s multiple comparisons test, n=3 biologically independent wells of cells). ns: not significant. (i,j) Protein levels in L6 treated with 2 mM LA (for 2 h, for 2 h followed by 22 h of incubation in LA-free medium, or for 24 h) and cultured under 21% or 1% O2, and transfected with control siRNA or siRNA targeting HIF1A (i) or OGT (j), as indicated. Unprocessed original scans of blots are shown in source data file.