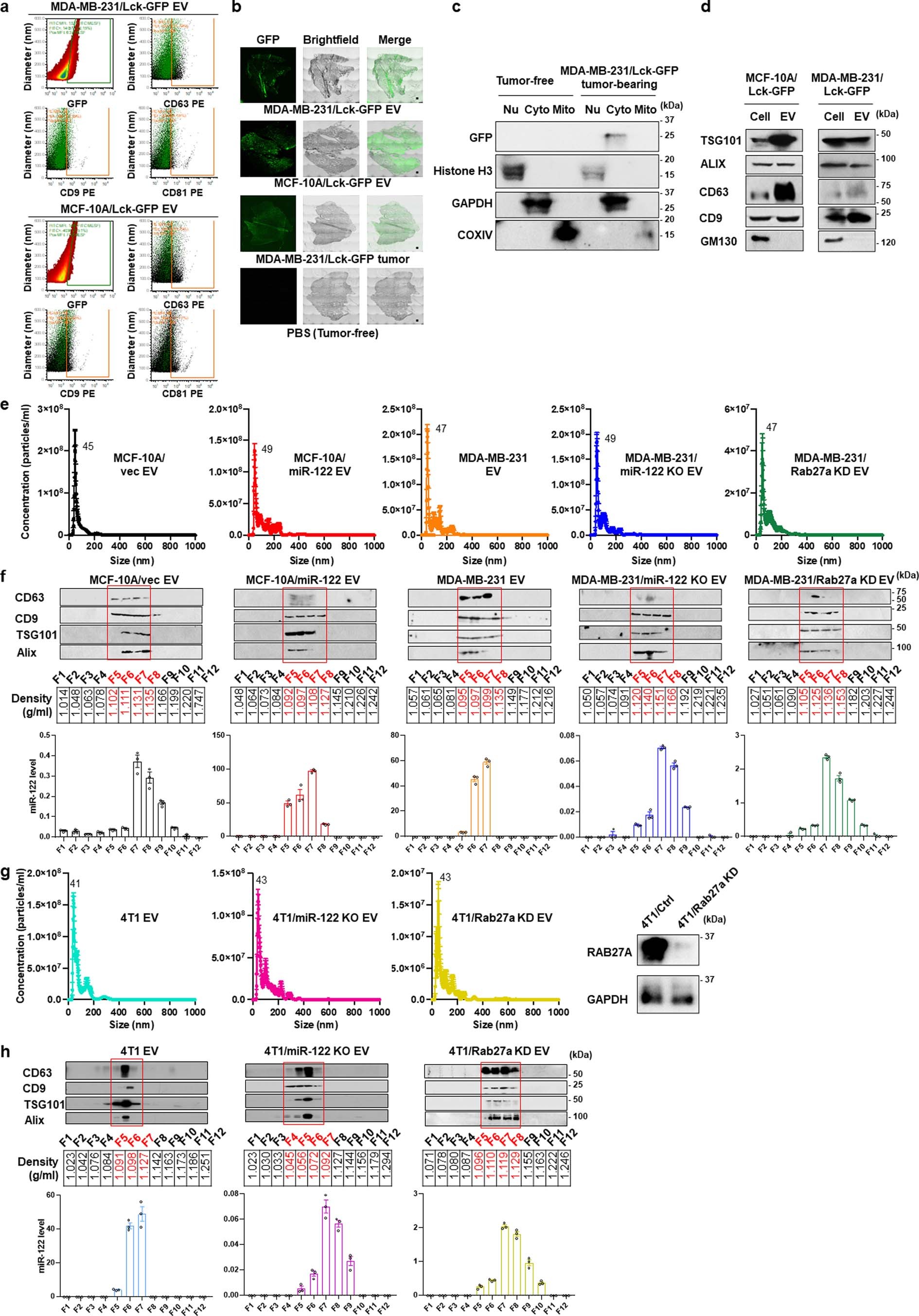
Extended Data Fig. 1: Characterization of EVs used in this study.
From: Cancer-cell-secreted miR-122 suppresses O-GlcNAcylation to promote skeletal muscle proteolysis

(a) Flow cytometry showing size distribution and expression of GFP and selected tetraspanins in EVs collected from MDA-MB-231/Lck-GFP and MCF-10A/Lck-GFP cells. GFP-positive EVs are displayed in green on dot plots of tetraspanin expression. (b) GFP fluorescence (green) in GA sections from NSG mice receiving tail vein injections of Lck-GFP-labelled EVs or bearing MDA-MB-231/Lck-GFP tumours. Scale bar=100 µm. (c) Western blots of nuclear, cytosolic, and mitochondrial fractions prepared from GA of tumour-free or MDA-MB-231/Lck-GFP-tumour-bearing mice showing the subcellular localization of GFP in the cytosol. Histone H3, GAPDH, and COXIV served as the markers for the nuclear, cytosolic, and mitochondrial fractions, respectively. (d) Western blots of indicated whole cell lysates and EVs showing EV markers and a Golgi marker (GM130, as a negative control for EV-specific proteins). (e,g) NTA of indicated EVs showing size distribution (n=3 biological replicates). Western blots showing Rab27a knockdown in 4T1 cells were included next to the NTA in (g). (f,h) Levels of indicated EV proteins and RT-qPCR-determined miR-122 levels (normalized to a synthetic cel-miR-39-3p spike-in control added into each fraction) in OptiPrep gradient fractions (n=3 biological replicates). In bar graphs, values are shown as mean ± SEM. Unprocessed original scans of blots are shown in source data file.