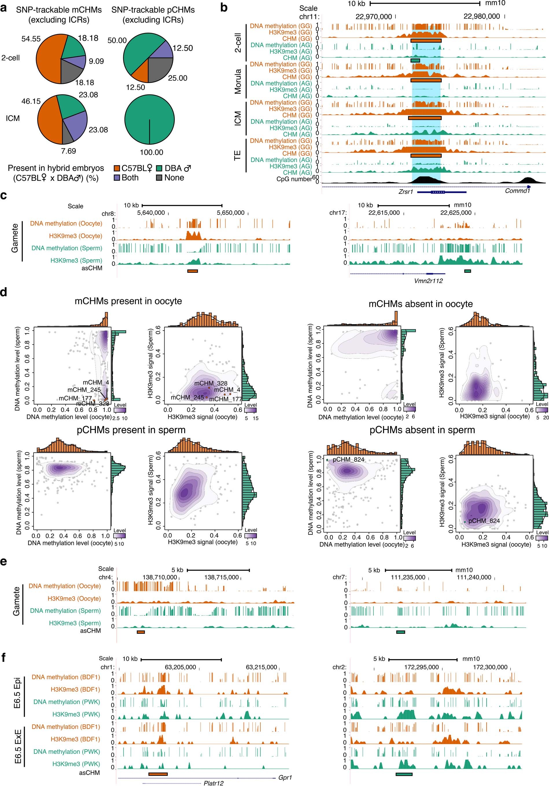
Extended Data Fig. 3: Status of allele-specific CHMs in gametes and E6.5 embryos.

a, Pie plots showing status of allele-specific CHMs in public strain-hybrid 2-cell (upper) and ICM (bottom) embryos. SNP-trackable allele-specific CHMs are required to cover ≥ 100 SNP-trackable reads of corresponding WGBS data. b, The UCSC Genome Browser view showing DNA methylation level and H3K9me3 signals in pre-implantation GG and AG embryos surrounding known gamete ICR Zrsr1/Commd (highlighted by blue), which is not identified as an allele-specific CHM. CHMs in GG and AG embryos are indicated by orange and green rectangles respectively. c, The UCSC Genome Browser view showing status of allele-specific CHMs showed consistent parent-of-origin DNA methylation and H3K9me3 asymmetry in gametes. The genomic location of the mCHM and pCHM are indicated by orange and green rectangle respectively. d, Scatter plots with distribution information showing DNA methylation level and H3K9me3 signals of mCHMs (upper) and pCHMs (bottom) in gametes according to their presence and absence in corresponding gamete. ICRLRs selected for validation were labelled and highlighted as orange and green dots respectively. e, The UCSC Genome Browser view showing status of allele-specific CHMs not identified as CHMs in corresponding gametes. The genomic location of mCHM and pCHM are indicated by orange and green rectangle respectively. f, The UCSC Genome Browser view showing status of allele-specific CHMs in E6.5 embryos. The genomic location of mCHM and pCHM are indicated by orange and green rectangle respectively.