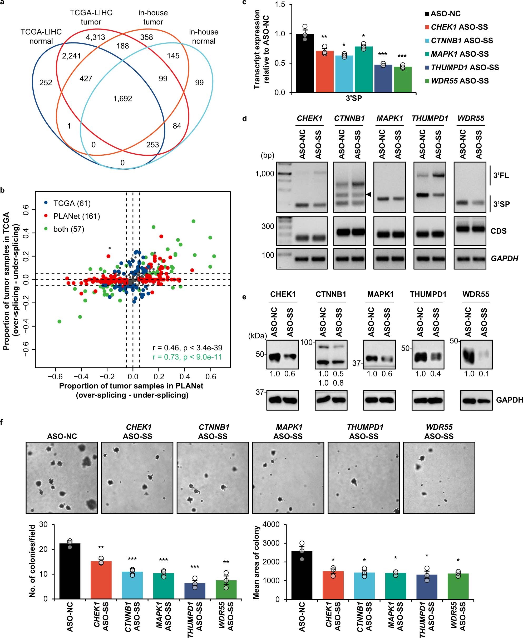
Extended Data Fig. 3: Targeted inhibition of 3’UTR splicing impedes HCC carcinogenesis.
From: Pan-cancer pervasive upregulation of 3′ UTR splicing drives tumourigenesis

a, Overlap of 3USPs identified from in-house and TCGA-LIHC data. b, Scatterplot illustrating the dysregulation of c3USPs from the PLANet and TCGA-LIHC datasets. c-f, Effect of ASO-mediated blocking of the 3’UTR splice site on candidate 3’SP transcript expression by qPCR (n = 3 independent experiments) (c), candidate 3’FL, 3’SP and CDS transcript expression by PCR (◄ 3’SP2, see Supplementary Note) (d), protein expression (e) and anchorage-independent growth (n = 3 independent experiments) (f) in HepG2. CDS: coding sequence; 3’FL: full length 3’UTR; 3’SP: spliced 3’UTR; ASO-NC: non-targeting control ASO; ASO-SS: splice site ASO. c,f, Mean ± SEM; unpaired Student’s t-test *p < 0.05, **p < 0.01, ***p < 0.001. d,e, Data shown represent three independent experiments.