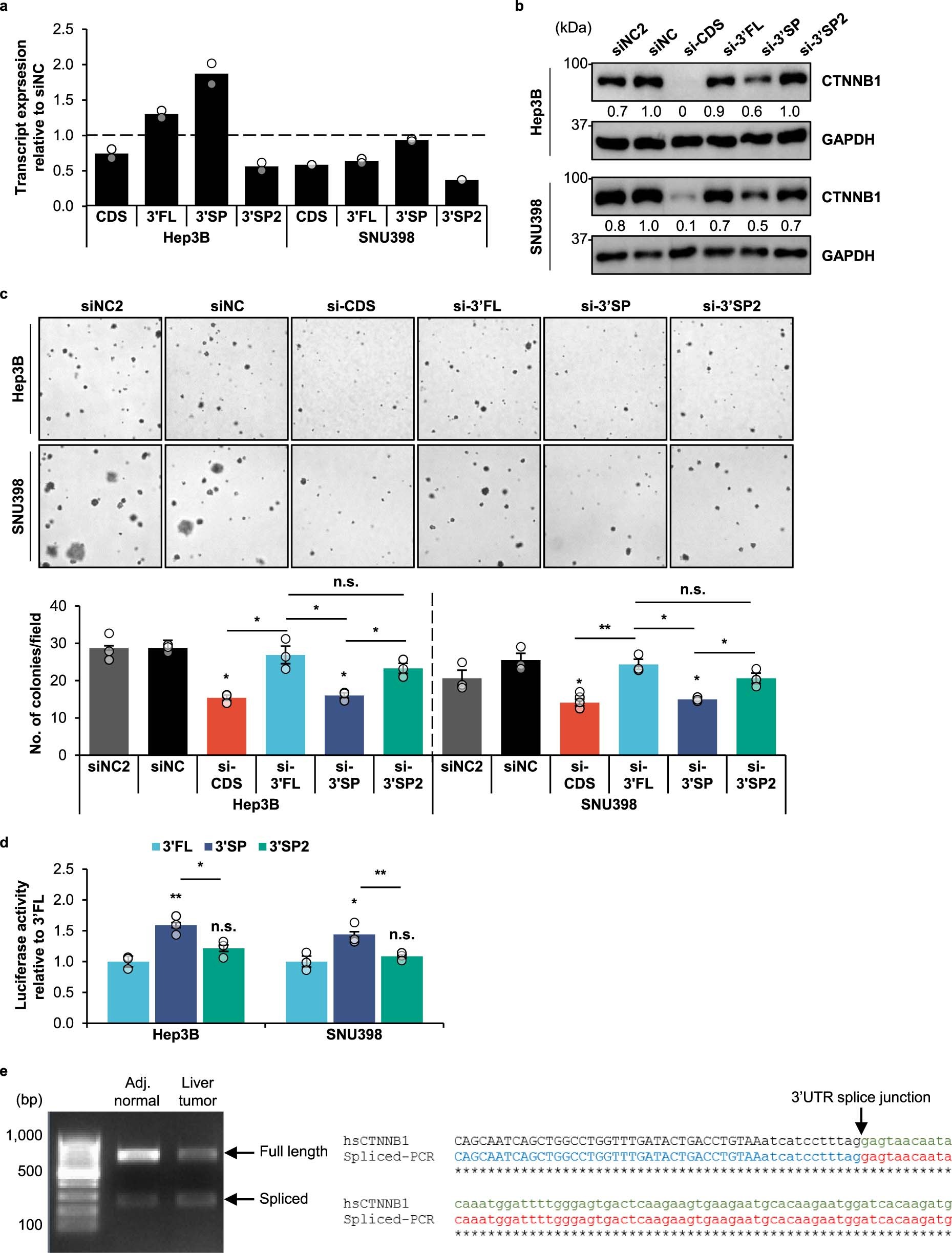
Extended Data Fig. 5: CTNNB1 3’SP2 does not affect CTNNB1 expression and HCC tumorigenesis.
From: Pan-cancer pervasive upregulation of 3′ UTR splicing drives tumourigenesis

a-c, Effect of siRNA-mediated knockdown of CTNNB1 3’SP2 on CTNNB1 transcript (n = 2 independent experiments) (a) and protein (b) expression, and anchorage-independent growth (n = 3 independent experiments) (c) in Hep3B and SNU398. d, Luciferase activity of reporter constructs with CTNNB1 3’FL, 3’SP and 3’SP2 (n = 3 independent experiments). e, PCR analysis of 3’FL and 3’SP expression in mouse adjacent normal and liver tumor samples (left). Alignment of the 3’UTR splice junctions and flanking regions of human CTNNB1 (hsCTNNB1 NCBI RefSeq) and the mouse CTNNB1 3’UTR splice variant (spliced-PCR, detected via Sanger sequencing of the PCR product) (right). CDS and 3’UTR in upper- and lowercase, human 5’ and 3’ exons in black and green, and mouse in blue and red, respectively. siNC: siRNA non-targeting control; CDS: coding sequence; 3’FL: full length; 3’SP: spliced 3’UTR. c,d, Mean ± SEM; unpaired Student’s t-test *p < 0.05, **p < 0.01, ***p < 0.001. b,e, Data shown represent three independent experiments.