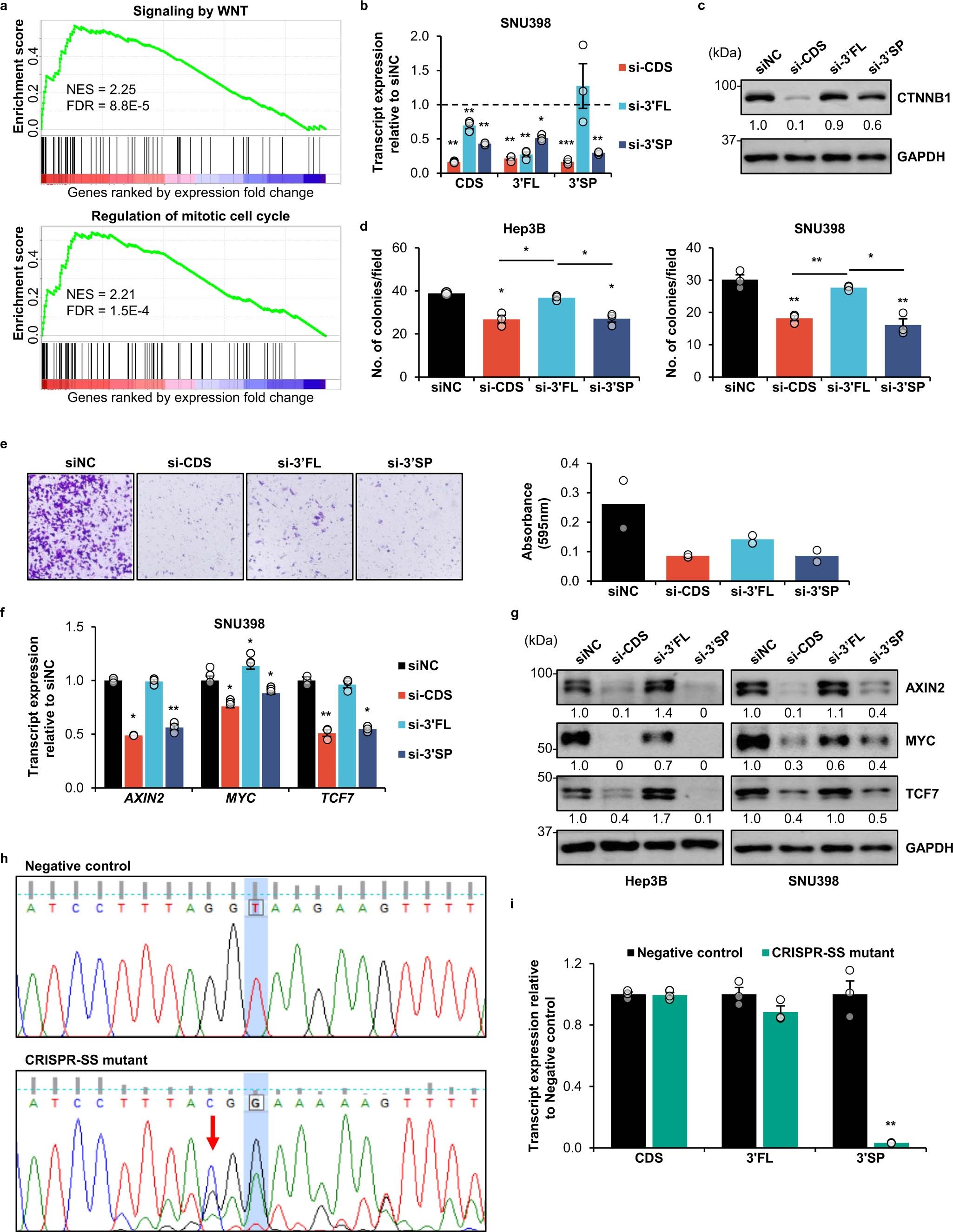
Extended Data Fig. 6: 3’UTR splicing of CTNNB1 promotes HCC tumorigenesis.
From: Pan-cancer pervasive upregulation of 3′ UTR splicing drives tumourigenesis

a, Gene set enrichment analysis (GSEA) showing the enrichment of upregulated genes from the WNT signaling and mitotic cell cycle gene sets in the PLANet tumor samples with CTNNB1 3’UTR over-splicing. b-g, Effect of siRNA-mediated knockdown of CTNNB1 CDS, 3’FL and 3’SP on CTNNB1 transcript (n = 3 independent experiments) (b) and protein expression (c) in SNU398, anchorage-independent growth in Hep3B and SNU398 (n = 3 independent experiments) (d), cell migration (n = 2 independent experiments) (e), WNT target transcript (n = 3 independent experiments) (f) and protein expression (g) in SNU398. h, Chromatograms depicting Sanger sequencing validation of the negative control and CRISPR-Cas9-mediated T > G mutation (highlighted) of the CTNNB1 3’UTR splice site (CRISPR-SS mutant) at the genomic level. The red arrow indicates the G > C mutation introduced to the PAM sequence to prevent further Cas9 cleavage. i, Effect of the CRISPR-SS mutation on CTNNB1 transcript expression (n = 3 independent experiments). siNC: siRNA non-targeting control; CDS: coding sequence; 3’FL: full length; 3’SP: spliced 3’UTR. b,d,f,i, Mean ± SEM; unpaired Student’s t-test *p < 0.05, **p < 0.01, ***p < 0.001. c,g, Data shown represent three independent experiments.