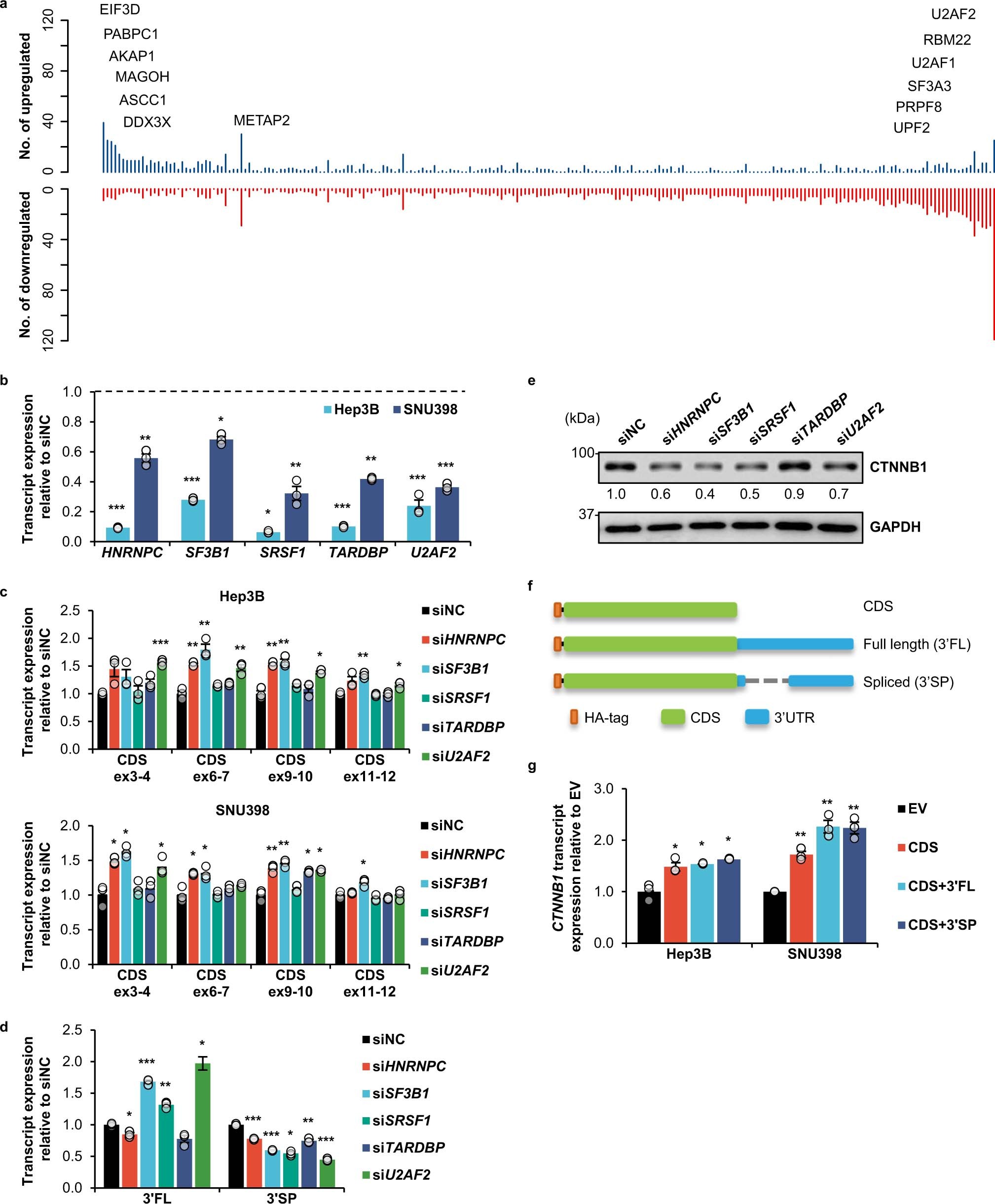
Extended Data Fig. 9: 3’UTR splicing may enhance CTNNB1 protein expression in HCC.
From: Pan-cancer pervasive upregulation of 3′ UTR splicing drives tumourigenesis

a, Number of c3USPs that are significantly up/downregulated upon the knockdown of RBPs compared to controls. b-e, Effect of the knockdown of splicing factors on the individual RBP transcript expression (n = 3 independent experiments) (b) and CDS exon-exon junctions (n = 3 independent experiments) (c) in Hep3B and SNU398, CTNNB1 transcript (n = 3 independent experiments) (d) and CTNNB1 protein (data shown represent three independent experiments) (e) expression in SNU398. f, Schematic representation of the CTNNB1 CDS, CDS + 3’FL and CDS + 3’SP overexpression constructs. g, Effect of overexpressing CTNNB1 CDS, CDS + 3’FL and CDS + 3’SP on CTNNB1 transcript expression in Hep3B and SNU398 (n = 3 independent experiments). siNC: siRNA non-targeting control; CDS: coding sequence; 3’FL: full length 3’UTR; 3’SP: spliced 3’UTR. b-d,g, Mean ± SEM; unpaired Student’s t-test *p < 0.05, **p < 0.01, ***p < 0.001.