Fig. 5: 3′ UTR splicing of CTNNB1 promotes tumourigenesis.
From: Pan-cancer pervasive upregulation of 3′ UTR splicing drives tumourigenesis

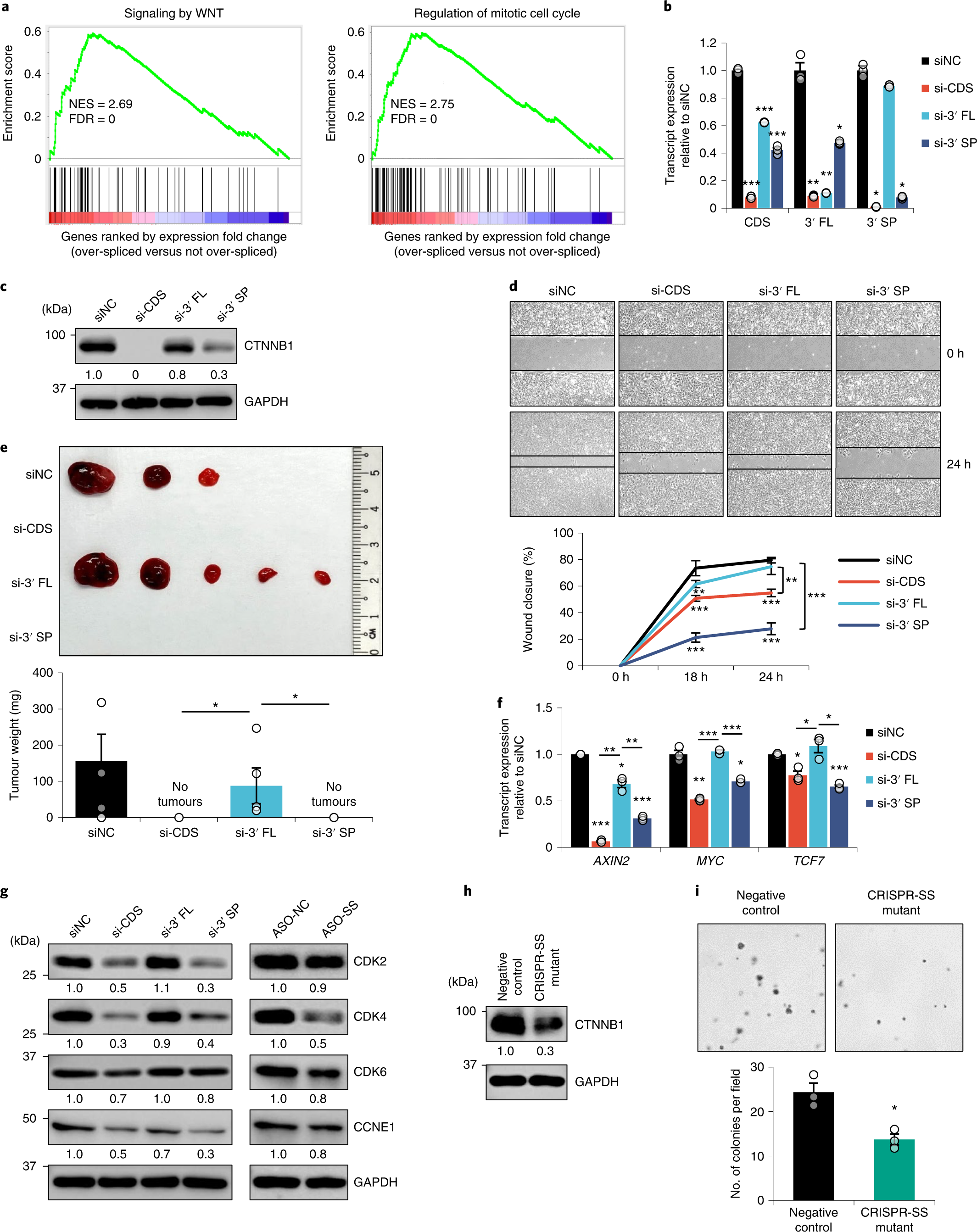
a, GSEA comparing two groups of tumours showing the enrichment of upregulated genes from the gene sets of WNT signalling and mitotic cell cycle in the TCGA-LIHC tumour samples with CTNNB1 3′ UTR over-splicing. b–f, Effect of siRNA-mediated knockdown of CTNNB1 CDS, 3′ FL and 3′ SP on CTNNB1 transcript (n = 3 independent experiments) (b) and protein (c) expression, cell migration (n = 3 independent experiments) (d), xenograft tumour growth (n = 5 mice) (e) and WNT target transcript expression (n = 3 independent experiments) (f) in Hep3B. g, Effect of siRNA-mediated CTNNB1 knockdown and ASO-mediated 3′ UTR splicing inhibition on the protein expression of cell cycle markers. h,i, Effect of the CRISPR–Cas9-mediated genomic mutation of the CTNNB1 3′ UTR splice site (CRISPR-SS mutant) on CTNNB1 protein expression (h) and anchorage-independent growth (n = 3 independent experiments) (i) in Hep3B. In b, d–f and i: mean ± s.e.m.; unpaired Student’s t-test *P < 0.05, **P < 0.01 and ***P < 0.001. In c, g and h: data represent three independent experiments.