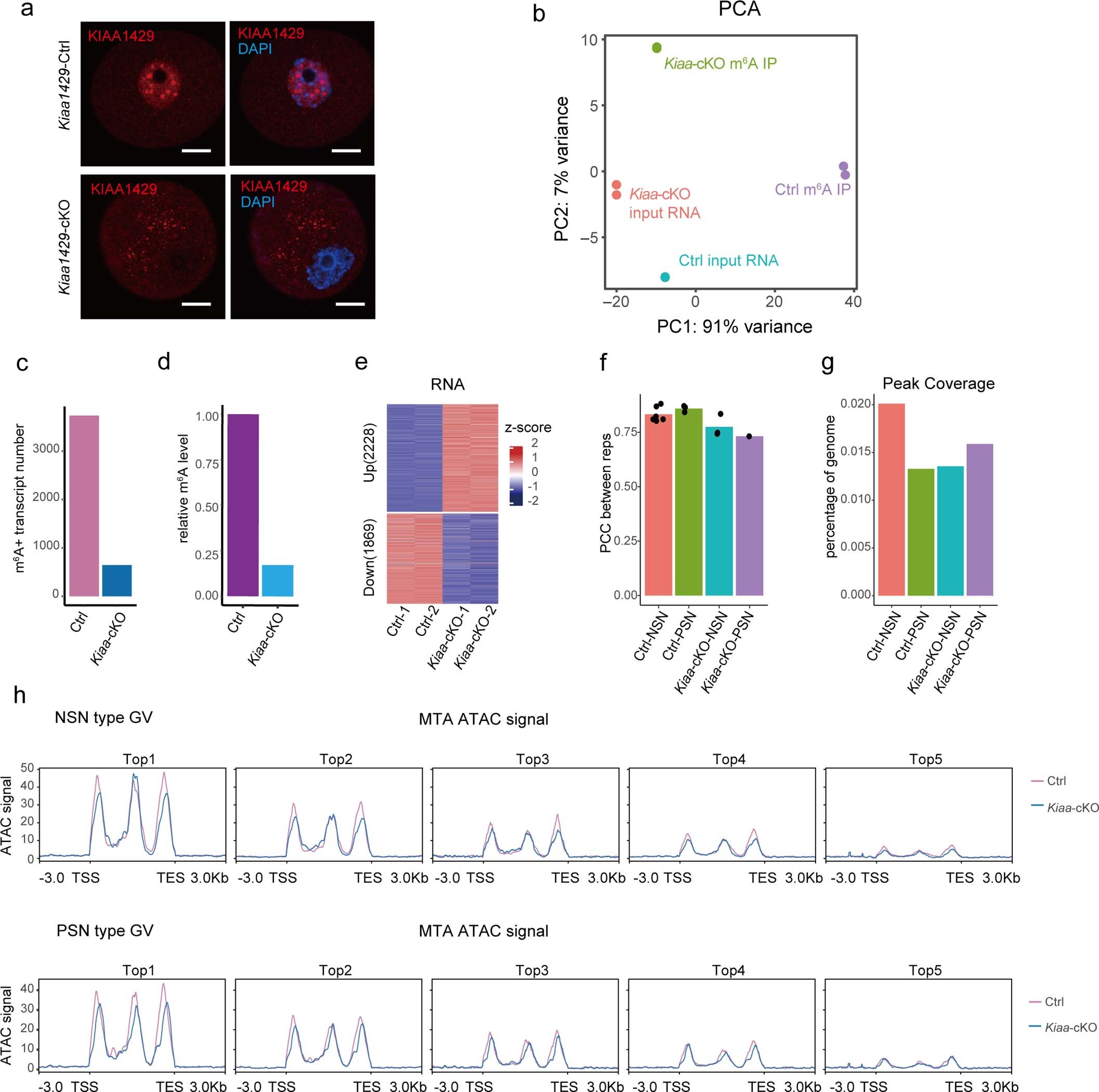
Extended Data Fig. 5: m6A maintains the high expression levels of marked genes and MTA mRNAs during oocyte development.

a, Immunostaining of KIAA1429 in Kiaa1429 Ctrl and Zp3-cKO GV oocytes. Scale bar = 20 μm. b, PCA of m6A IP and input for control and Kiaa1429 Zp3-cKO GV oocytes. c, Bar chart showing number of m6A + transcripts in control and Kiaa1429 Zp3-cKO GV oocytes. d, Relative m6A signal intensity in GV oocytes of control and Kiaa1429-cKO mice normalized by GLuc. e, Heatmap showing the normalized expression level of DEGs between Kiaa1429 Zp3-cKO and control GV oocytes. Gene number of DEGs was labeled in parentheses. f, The Pearson correlation showing a high correlation of the ATAC-seq signal between biological replicates. g, ATAC-seq replicates were pooled together for peak-calling. Bar plot showing peak coverage for pooled samples. h, ATAC signal of MTA in NSN and PSN types of GV oocytes for control and Kiaa1429-cKO mice for MTA groups of different expression level. Top1 represents MTA copies with highest expression level in WT GV oocytes. Data in f-h, n = 4 biological replicates of Ctrl NSN GV, 3 biological replicates of Ctrl PSN GV, 3 biological replicates of Kiaa-cKO NSN GV and 2 biological replicates of Kiaa-cKO PSN GV. Kiaa represents Kiaa1429.