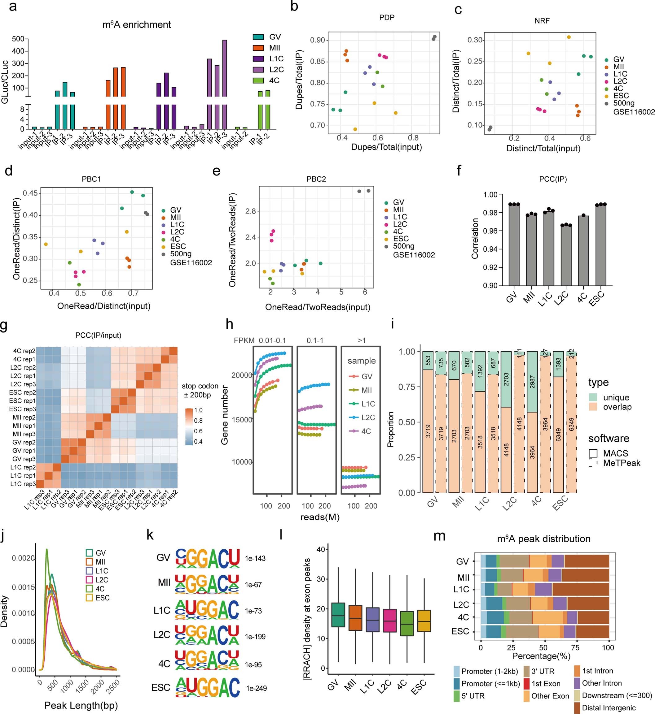
Extended Data Fig. 2: Validation of ULI-MeRIP-seq data quality in oocytes and embryos.

a, High enrichment of m6A in embryo IP samples tested by qPCR of GLuc versus CLuc. b, Scatterplots illustrating the distribution of PDP values in input (x-axis) and IP (y-axis) samples. The axes represent the ratio of the number of PCR duplicate reads to the total number of mapped reads. c, Scatterplots illustrating the distribution of NRF. The axes represent the ratios of the number of distinct genomic locations covered by reads to the total number of genomic locations covered by reads. d, Scatterplots illustrating the distribution of PBC1. The axes represent the ratios of the number of genomic locations covered by only one read to the number of distinct genomic locations covered by reads. e, Scatterplots illustrating the distribution of PBC2. The axes represent the ratios of the number of genomic locations covered by only one read to the number of genomic locations covered by only two reads. f, PCC between three independent IP replicates (and two replicates for 4 C) calculated by reads count. Data are presented as mean values. g, Heatmap depicting the Pearson correlation of different samples of the top 2000 transcripts ranked by CVs of fold enrichment (IP/input) levels of m6A at ± 200 bp around the stop codons. h, Saturation plot showing that high (FPKM > 1), medium (0.1<FPKM < 1) and low (0.01<FPKM < 1) levels of gene expression can be covered in input. i, m6A+ transcripts detected by MACS and MeTPeak. Unique represents m6A+ transcripts detected by either MACS or MeTPeak. Overlap represents m6A+ transcripts shared by MACS and MeTPeak. j, Density of m6A peak length in oocytes, early embryos and mESCs. k, Sequence logo and p-values of the consensus motif of m6A peak centers in each sample. l, [RRACH] density at exon peaks in each stage. Box plots are presented with horizontal line, median; box, interquartile range (IQR); whiskers, most extreme value within ±1.5 × IQR. m, Bar chart presenting the fraction of m6A peaks in different genomic regions. Data in a-m represent results from three independent IP experiments of GV to 2-cell and ESC, and two independent IP experiments of 4-cell.