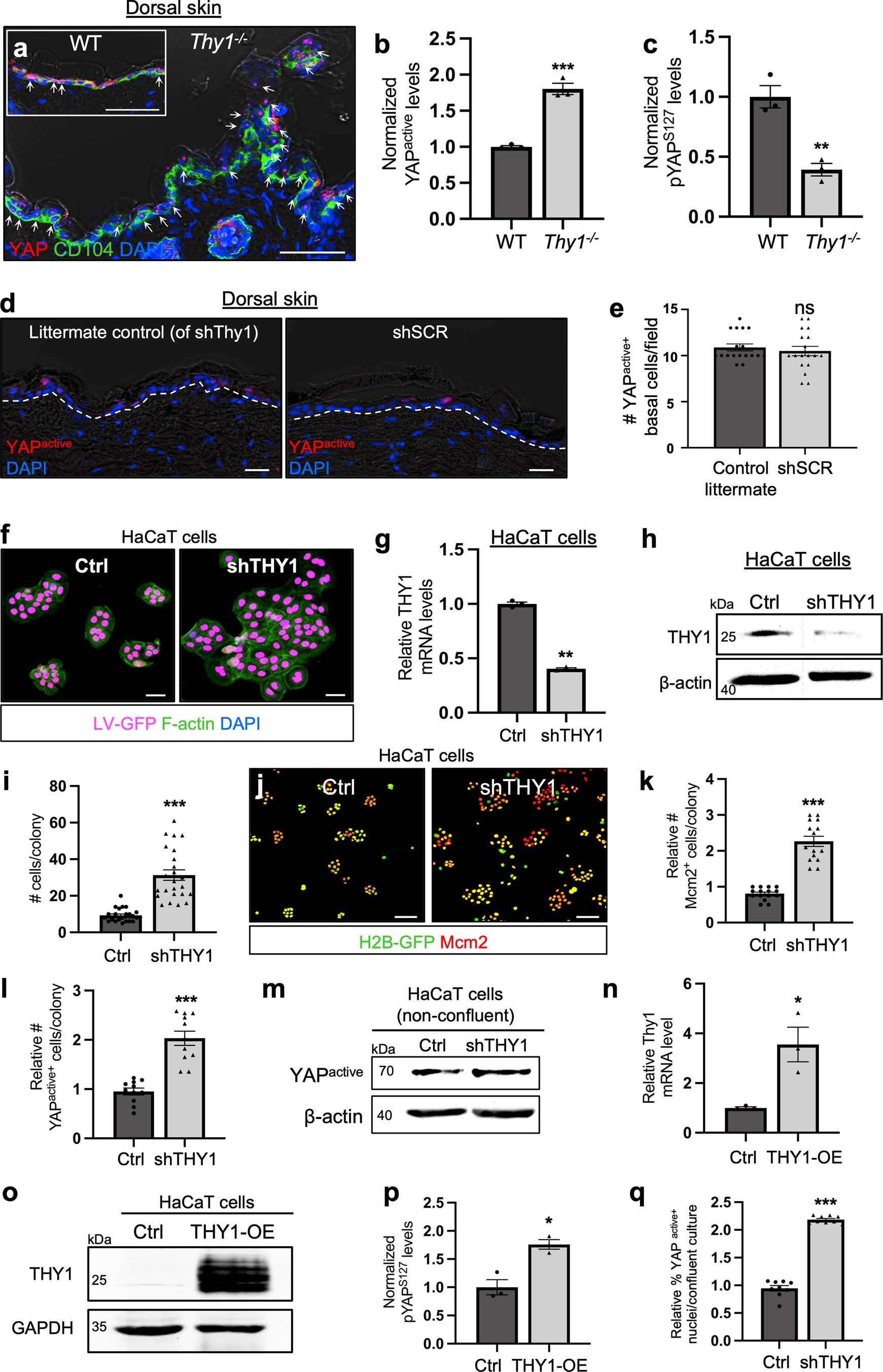
Extended Data Fig. 2: Loss of THY1 leads to enhanced YAP activation.
From: THY1-mediated mechanisms converge to drive YAP activation in skin homeostasis and repair

a, Representative confocal images of dorsal skin sections from wild type (WT; shown in inset) and Thy1-/- mice stained for pan-YAP and ITGβ4 (CD104). White arrows indicate nuclear YAP. b, YAPactive signal was normalized using β-actin as a loading control (relating to Fig. 2c) (n = 3 independent blots). c., Signal of pYAPS127 level normalized to α-tubulin (relating to Fig. 2e) (n = 3 independent blots). d, Immunostaining against active YAP in scrambled (shSCR) control mice and uninfected littermates (of shTHY1). e. Number of active YAP+ epidermal cells (n = 3 independent cultures). f, Scramble control (Ctrl) and THY1-silenced (shTHY1) keratinocytes (HaCaT) positive for GFP, demonstrating high lentiviral transduction efficiency (n ≥ 3 independent cultures). g, qPCR analysis of THY1 mRNA post infection (n = 3 independent cultures, analyzed in triplicate). Values were normalized to RPLP0. h, Whole lysate proteins isolated from Ctrl and shTHY1 HaCaT cells immunoblotted against THY1 and β-actin. i, Number of keratinocytes per colony in Ctrl and shTHY1 cultures (n = 5 independent cultures of each treatmen)]. j, Ctrl and shTHY1 keratinocytes immunostained against MCM2. k, Relative number of MCM2+ cells per colony (n = 15 colonies, from three independent cultures). l, Relative number of active YAP+ cells per colony (n = 15 colonies in three independent cultures). m, Whole lysate proteins isolated from Ctrl and shTHY1 non-confluent keratinocytes immunoblotted against YAPactive and β-actin. n, RNA isolated from Ctrl and THY1-OE (THY1-overexpression) subjected to qPCR analysis of THY1 (n = 3 independent cultures analyzed in triplicates). Values were normalized to RPLP0. o, Whole lysate proteins isolated from Ctrl and THY1-OE keratinocytes immunoblotted against THY1 and GAPDH. p, Densitometry of pYAPS127 signal normalized to β-actin protein levels. q, Percentage nuclear active YAP+ cells per field in confluent cultures (n = 10 colonies in three independent cultures). All images are representative of at least n = 3 mice of each genotype, unless otherwise stated. Error bars indicate the mean ± s.e.m. Scale bars: 20 μm (d,j) or 50 μm (a,f).