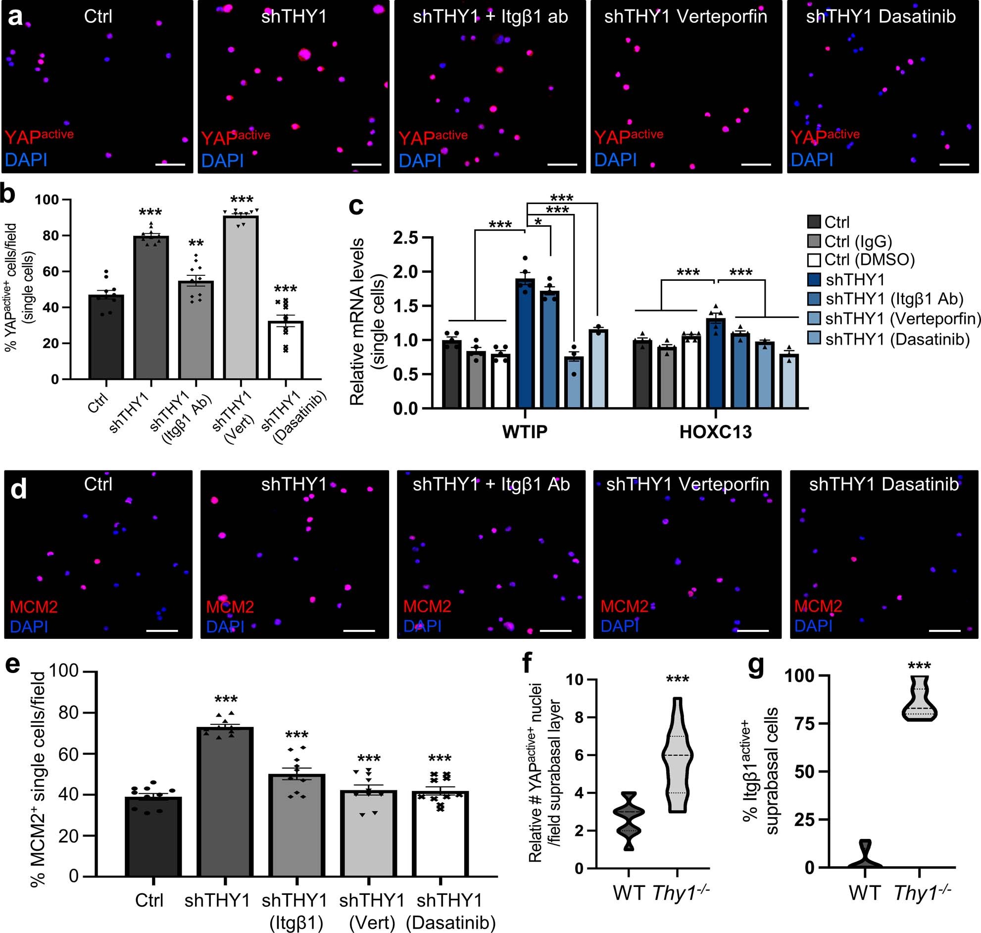
Extended Data Fig. 5: Dissecting cell-cell vs. cell-matrix mechanisms of THY1.
From: THY1-mediated mechanisms converge to drive YAP activation in skin homeostasis and repair

a, Immunostaining of active YAP in single HaCaT cells silenced for THY1 and co-treated with ITGβ1 blocking antibody, YAP inhibitor verteporfin or SRC inhibitor dasatinib. b, Percentage active YAP+ single cells (n = three independent cultures). c, qPCR for YAP targets in confluent cells: shSCR (Ctrl), shTHY1 and shTHY1 treated with either ITGβ1 blocking antibody, YAP inhibitor verteporfin or SRC inhibitor dasatinib. Values were normalized to RPLP0 (n = 3 independent cultures, analyzed in triplicates). d, Immunostaining of proliferation marker MCM2 in single HaCaT cells silenced for THY1 and co-treated with ITGβ1 blocking antibody, verteporfin or dasatinib. e, Percentage of MCM2+ single cells (n = three independent cultures). f, Relative number active YAP+ cells in the suprabasal layer of dorsal skins from WT and Thy1-/- mice (n = 5 mice). g, Percentage of active ITGβ1+ cells in the suprabasal layer of dorsal skins from WT and Thy1-/- mice (n = 3 mice). All images and quantifications are representative of at least n = 3 mice per genotype or 3 independent cultures per group, unless indicated otherwise. Error bars indicate mean ± s.e.m. Scale bars, 20 μm (a,d).