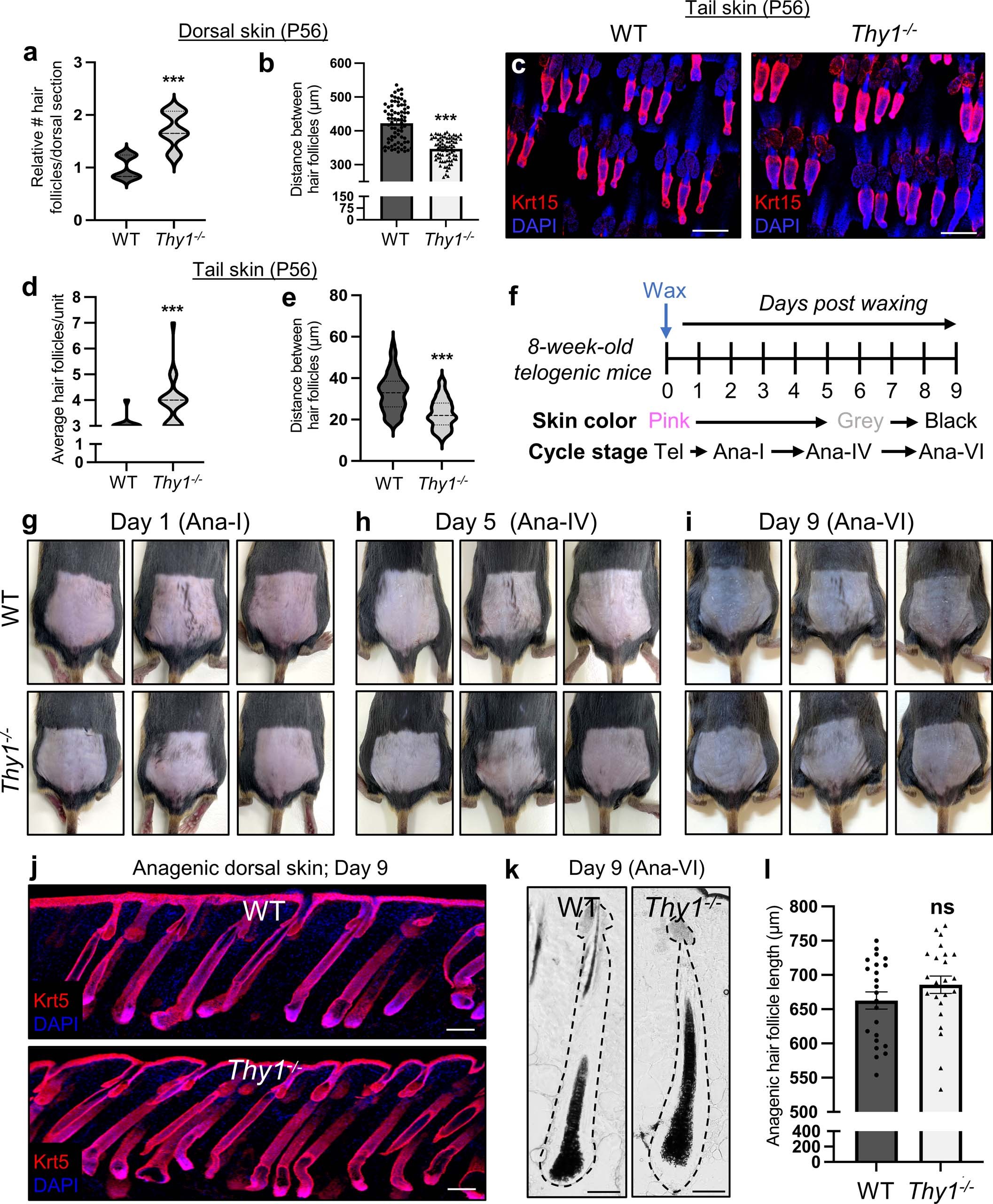
Extended Data Fig. 1: Thy1-/- mice display increased numbers of hair follicles, but no difference in hair follicle cycling.
From: THY1-mediated mechanisms converge to drive YAP activation in skin homeostasis and repair

a,b, Quantifications for number (a) and distance (b) between adult (P56) dorsal hair follicles (HFs) (n = 5 mice). c, Immunofluorescence for KRT15 on tail skin wholemounts from adult (P56) wild type (WT) and Thy1-/- mice. d,e, Quantifications for average number (d) and distance (e) of tail skin HFs (n = 5 mice). f, Schematic of HF cycling after waxing of adult telogenic (P56) mice. Ana, anagen. g-i, Photographs of depilated WT and Thy1-/- mice at day 1 (g), day 5 (h), and day 9 (i) post waxing (n = 3 mice). j, Immunofluorescence for KRT5 on dorsal skin sections from WT and Thy1-/- mice at day 9 post waxing when mice are in late anagen (Ana-VI). k, Brightfield images of WT and Thy1-/- anagenic HFs. Dashed lines demarcate HFs. l, HF length at day 9 post waxing (n = 7 mice). All images and quantifications are representative of at least n = 3 mice per genotype, unless otherwise indicated. Quantifications were performed on fields of ≥ 60 samples ranging from 100-200μm, unless otherwise specified. Error bars indicate mean ± s.e.m. Scale bars, 50 μm (k), 100 μm (j) or 200 μm (c).