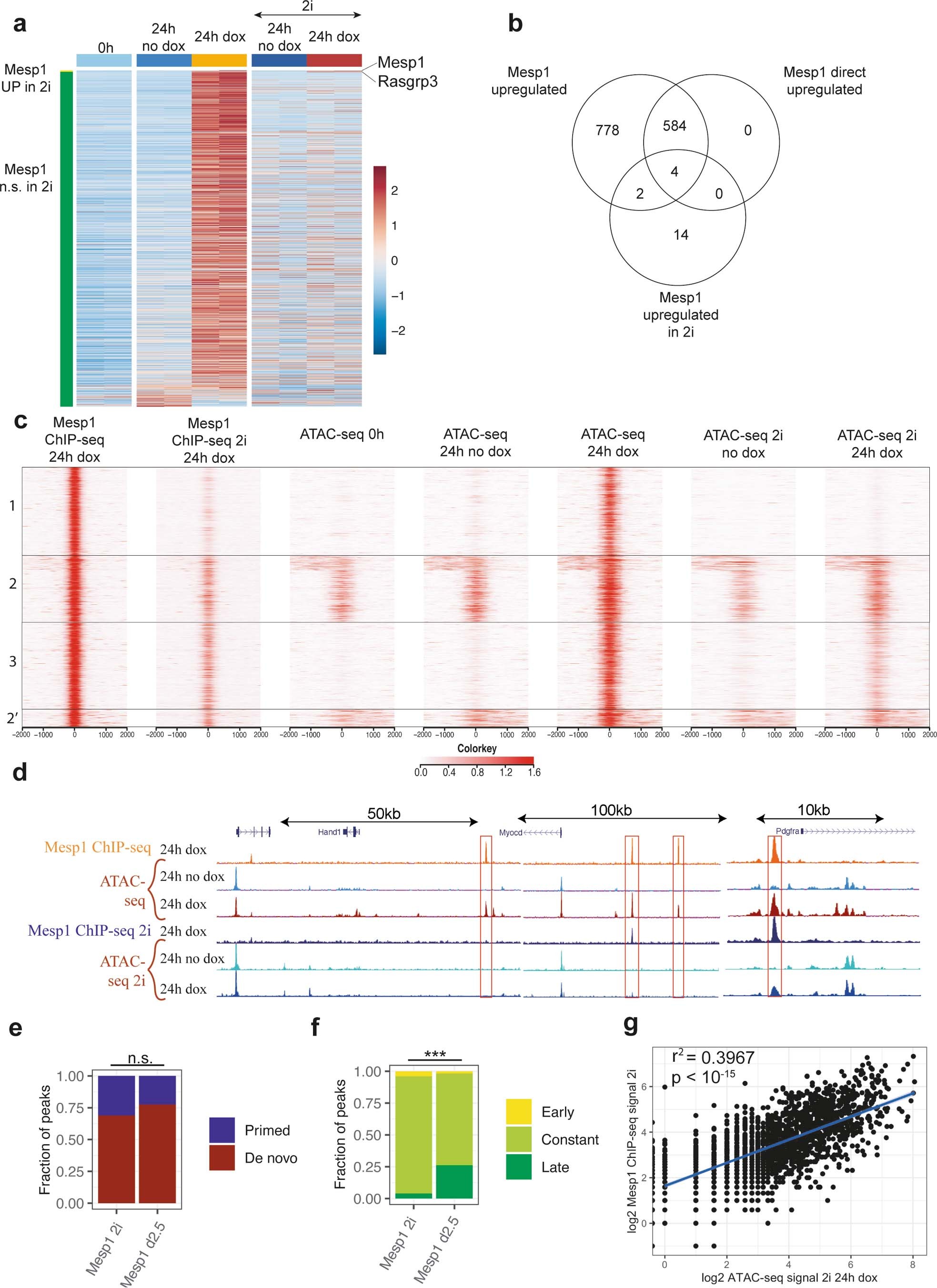
Extended Data Fig. 5: Context-dependency of Mesp1 activator potential.

a, Heatmap of the expression values of Mesp1 upregulated genes in undifferentiated PSCs (2i conditions), with or without Mesp1 induction (dox). RNA-seq samples in 2i were performed twice. b, Overlap between genes directly and indirectly activated by Mesp1 during PSC differentiation or in 2i, illustrating the paucity of Mesp1-mediated gene activation in pluripotency. c, Heatmap illustrating Mesp1 binding affinity to its enhancers in 2i by Mesp1 ChIP-seq and the subsequent lack of chromatin opening by ATAC-seq in 2i conditions. Each row represents a Mesp1 binding site detected during differentiation at 24 h dox. Peaks were ordered by unsupervised k-means clustering. 1, de novo peaks where Mesp1 binding and subsequent chromatin opening is lost in 2i; 2 and 2’, primed peaks with conserved Mesp1 binding and chromatin opening in 2i; 3, de novo ATAC-seq peaks where Mesp1 binding and chromatin opening is conserved in 2i. All samples collected in 2i were performed twice. d, Representative examples of Mesp1 binding loci in 2i conditions. e-f, Classification of Mesp1 ChIP-seq peaks found in 2i into previously detailed chromatin opening (e) or kinetic (f) groups. *** Late peaks were notably depleted in 2i conditions (z = -7.86, p < 0.00001). Data shown represent two biologically independent replicates. These values were calculated through a two-tailored Z-test. g, Quantification of the correlation between Mesp1 binding strength measured by Mesp1 ChIP-seq and chromatin opening in ATAC-seq in 2i (24 h dox), demonstrating a linear correlation between these two variables. Data shown represent two biologically independent replicates.