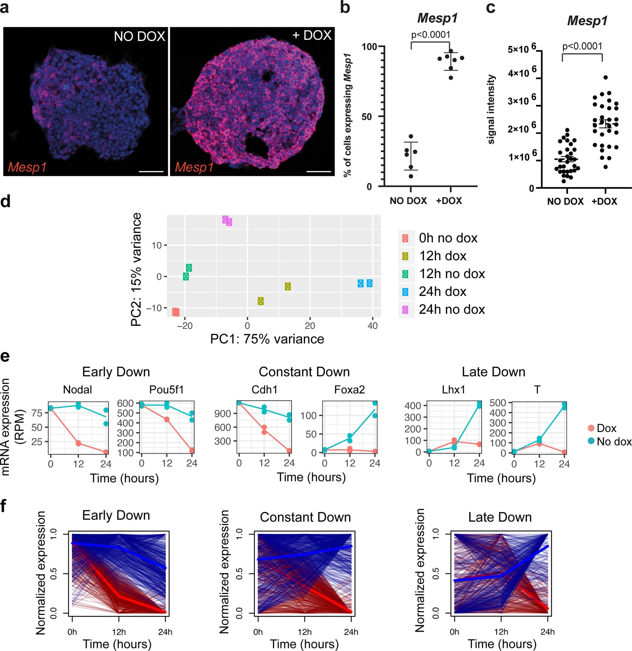
Extended Data Fig. 1: Temporal regulation of gene expression mediated by homogeneous Mesp1 induction within embryoid bodies.

a, RNA-FISH on sections of EBs from Mesp1 Dox-inducible PSC lines in control conditions (NO DOX) or 24 h after doxycycline induction (+DOX) showing Mesp1 expression in red. (representative image of 6 independent embryonic bodies). b, Percentage of cells that are positive for Mesp1 using RNA in situ hybridization, in control (NO DOX) or upon Mesp1 overexpression (+DOX) (n = 6 for NO DOX and n = 7 for +DOX independent embryoid bodies). Error bars indicate SEM. Statistical analyses were performed by two-tail unpaired student t tests. p = 2.53×10−6 c, Level of Mesp1 expression in control (NO DOX) or doxycycline condition (+DOX) as measured by the signal intensity from the smRNA-FISH. Error bars indicate SEM. Statistical analyses were performed by two-tail unpaired student t tests. n = 30 representative Mesp1+ cells per condition. p = 6.87×10−10 d, Principal component analysis of RNA-seq samples performed at day 2.5 (0 h), day 3 (12 h following Mesp1 overexpression) and day 3.5 (24 h following Mesp1 overexpression) in control (no dox) and Mesp1 overexpression (dox) conditions during PSC differentiation. Note the excellent concordance between biological duplicates. e, Representative examples of genes that undergo early, constant or late downregulation mediated by Mesp1. Examples were chosen to represent the diversity of kinetics we could find in genes repressed by Mesp1. f, Plots representing all genes classified as early, constant or late downregulated, as well as their respective average profile (thick lines).