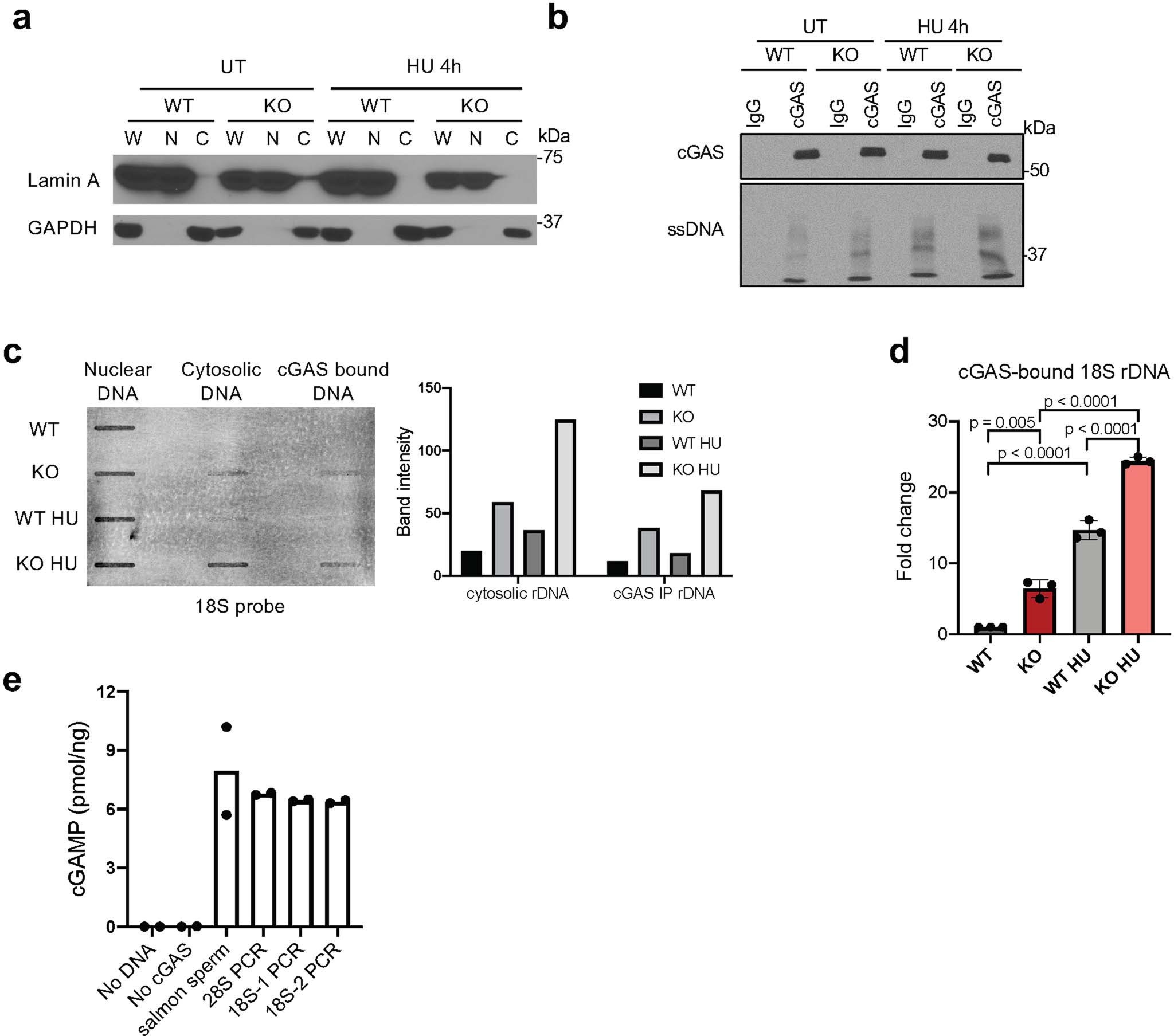
Extended Data Fig. 4: Cytosolic rDNA fragments are detected by cGAS.
From: Stalled replication fork protection limits cGAS–STING and P-body-dependent innate immune signalling

(a) Nuclear and cytosolic fraction used in slot blots were confirmed by western blot using antibodies to Lamin (nuclear) or GAPDH (cytosolic). (b) Western blot of IgG and cGAS immunoprecipitates with antibodies to cGAS and ssDNA. Immunoprecipitatation was carried out from the cytoplasmic fraction after cell fractionation. (c) Cytosolic rDNA is detected bound to cGAS by slot blot with biotin-labelled rDNA 18S probe. ‘Nuclear DNA’ (from 2 × 105 cells); ‘Cytosolic DNA’ (from 5 × 105 cells), or ‘cGAS bound DNA’ (prepared from 1.25 × 106 cells) were loaded. Band intensity (a.u.) is quantified using ImageJ. Data shown represent three independent experiments in a-c. (d) Detection of cGAS bound rDNA by qPCR using 18S-1 primers and cGAS bound DNA extracted from cGAS IP. Cells were untreated or treated with HU (4 mM, 4 h). Relative fold change was shown with mean ± SD (n = 3 biological replicates). One way Anova was used for statistics. (e) rDNA PCR fragments activates cGAS in cGAMP synthesis in vitro. Salmon sperm DNA (100 ng) or rDNA PCR products using indicated primers and genomic DNA as a template (28S (145 ng), 18S-1 (151 ng), 18S-2 (88 ng) rDNA PCR products) were used in the reaction with recombinant cGAS. The amount of cGAMP was measured by ELISA and shown with mean from 2 independent experiments.