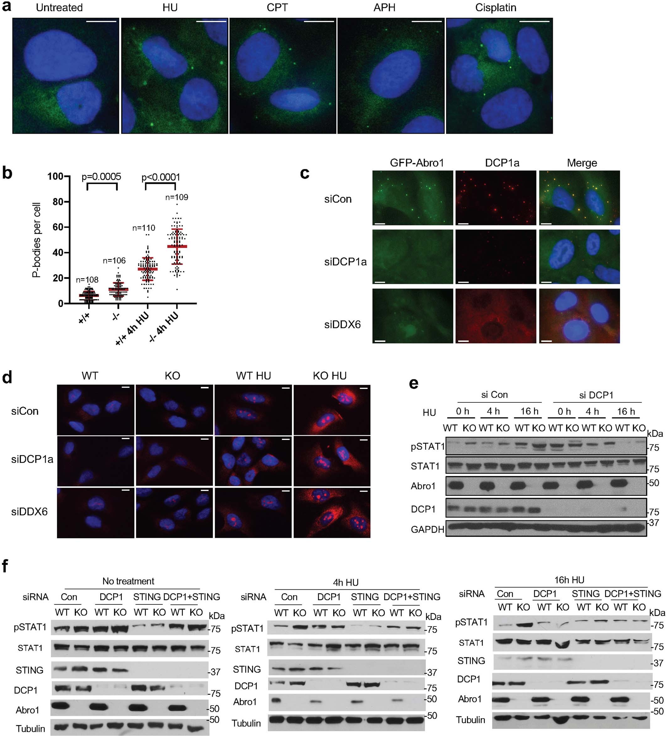
Extended Data Fig. 5: Replication stress induced P-bodies are involved in modulating Abro1 deficiency-elicited innate immune response.
From: Stalled replication fork protection limits cGAS–STING and P-body-dependent innate immune signalling

(a) GFP-Abro1 forms cytoplasmic foci in cells treated with various replication stressing agents including HU (4 mM), camptothecin (CPT, 100 nM), aphidicholin (APH, 0.1 uM), or cisplatin (5 uM) at 4 h after treatment. IF staining was carried out with anti-GFP antibody. Scale bars, 10 μm. (b) Increased P-bodies in Abro1-/- MEFs. Cells were untreated or treated with 4 mM HU. Number of P-bodies per cell was quantified and shown with mean ± SD. ‘n’ refers the number of cells analysed across three independent experiments. One way Anova was used for statistics. (c) Knockdown of DCP1a or DDX6 disrupts P-bodies formation and cytoplasmic GFP-Abro1 foci upon HU treatment (4 mM, 4 h). DCP1a antibody was used for the staining. (d) Knockdown of DCP1a or DDX6 does not reduce rDNA accumulation in the cytoplasm in Abro1 KO cells. FISH was carried out with cells transfected with indicated siRNAs, either untreated or treated with HU (4 mM, 4 h), and biotin-labelled rDNA 28S probe. Scale bars, 10 μm. (e) DCP1a knockdown decreases pSTAT1 levels in Abro1 KO cells treated with HU (4 mM). (f) DCP1a knockdown or DCP1a/STING double knockdown decreases pSTAT1 levels in Abro1 KO cells treated with HU (4 mM). Data shown represent three independent experiments in a, c-f.