Extended Data Fig. 8: cGAS localization in Abro1- or FANCD2-deficient cells.
From: Stalled replication fork protection limits cGAS–STING and P-body-dependent innate immune signalling

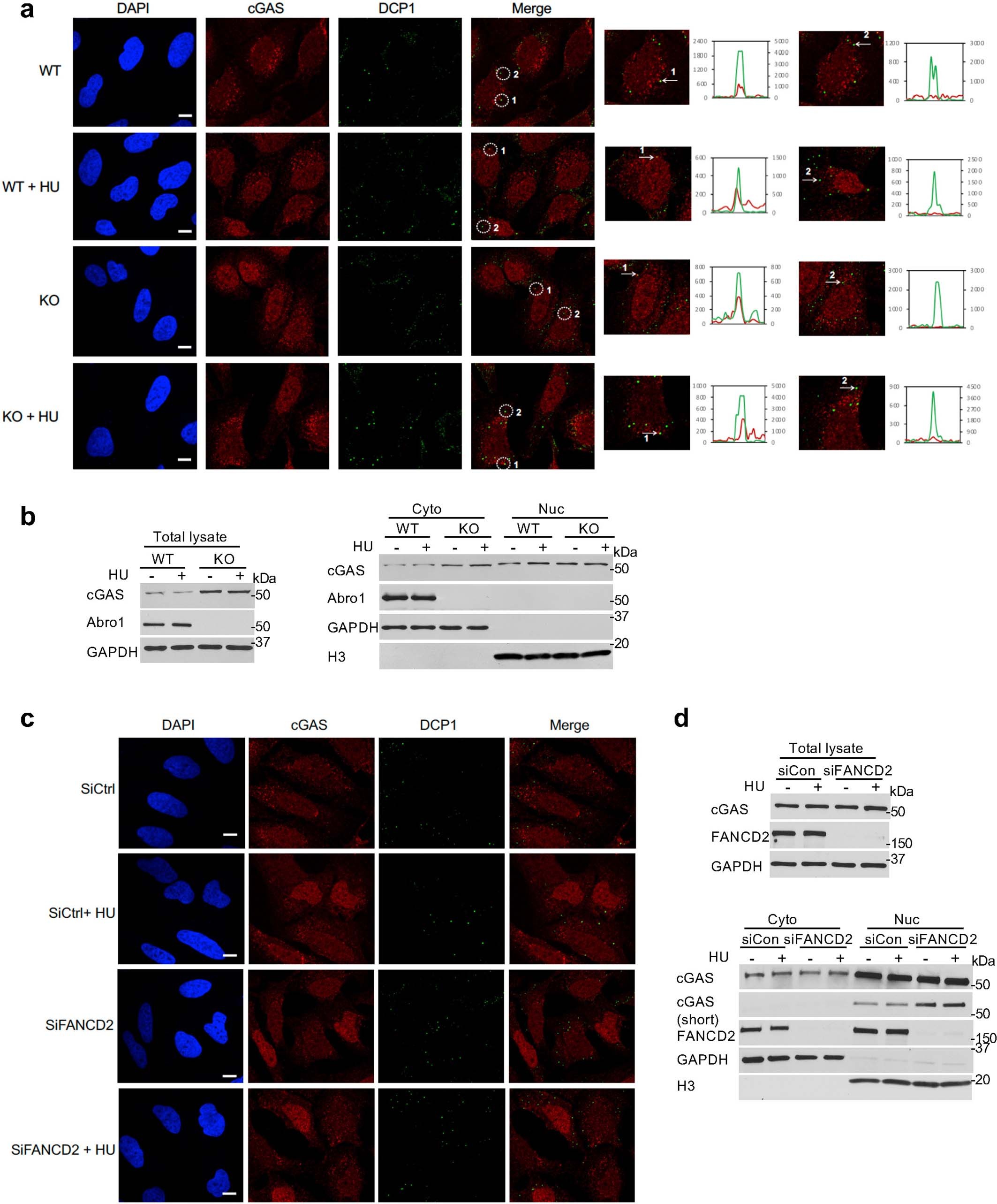
(a) cGAS rarely colocalizes with P-bodies. Abro1 WT or KO cells untreated or treated with HU (4 mM, 4 h) were stained with antibodies to cGAS and DCP1a. Images with DAPI, cGAS and DCP1 staining were collected by Nikon A1-Confocal using ×60 objective (left panel). The scare bar=10 μm. NIH Elements AR software was used to analyse co-localization of cGAS and DCP1 (right panel). Red lines represent cGAS signal and green lines represent DCP1 signal. Occasionally, cGAS (red) signal can be detected within DCP1a foci (green) as shown in ‘1’ for each sample. In majority of the P-bodies (green), cGAS signal (red) can not be detected as shown in ‘2’. (b) Cytosolic and nuclear cGAS levels in Abro1 KO cells. Cell fractionation was carried out with cells untreated or treated with HU (4 mM, 4 h). (k) Immunofluorescence of cGAS and DCP1a in FANCD2-deficient cells. Co-staining of cGAS and DCP1a was carried out with cells treated with indicated siRNAs untreated or treated with HU (4 mM, 4 h). (d) Cytosolic and nuclear cGAS levels in FANCD2 depleted cells. Cell fractionation was carried out with cells untreated or treated with HU (4 mM, 4 h). Data shown represent three independent experiments in a-d.