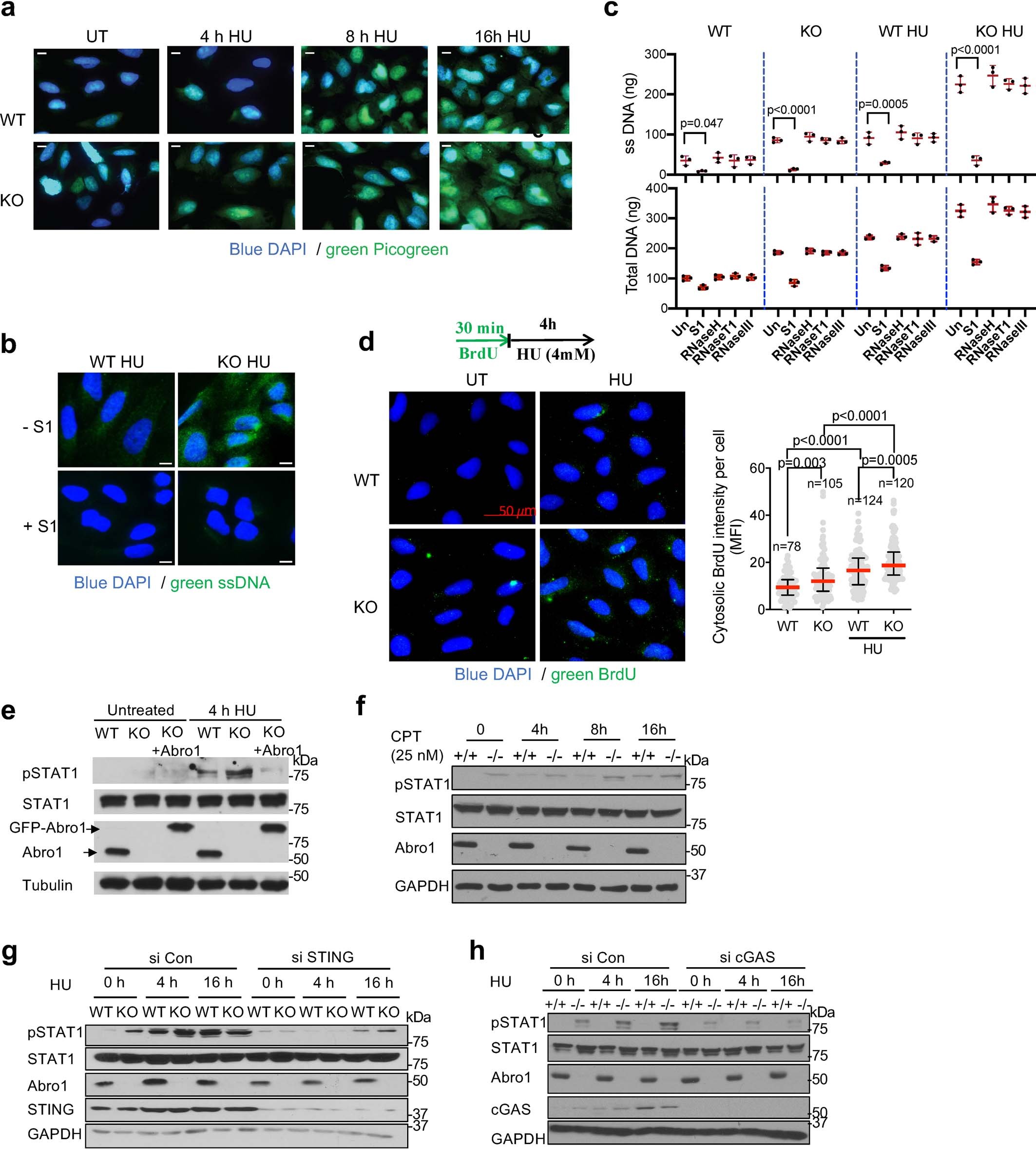
Extended Data Fig. 1: Abro1 limits cytosolic ssDNA and replication stress-induced cGAS-STING-dependent innate immune response.
From: Stalled replication fork protection limits cGAS–STING and P-body-dependent innate immune signalling

(a) Increased cytosolic DNA detected by picogreen in Abro1 KO cells treated with 4 mM HU. Scale bar, 10 μm. (b) Treatment with S1 nuclease eliminates ssDNA staining in immunofluorescence. Cells were fixed, untreated or treated with S1 nuclease before the staining with ssDNA antibody. Scale bar, 10 μm. (c) Isolated cytosolic ssDNA is sensitive to S1 nuclease but not to RNase H, RNase T1 or RNase III. Equal amount of isolated cytosolic ssDNA was used for each condition. After the indicated treatment, the amount of ssDNA is quantified by Qubit ssDNA assay, the amount of total DNA is measured by nanodrop (n = 3 independent experiments). One way Anova was used within each group for the statistics. (d) Detection of cytosolic ssDNA from newly synthesized DNA. Cells were treated as illustrated and BrdU staining was performed under non-denatured condition. Scale bars, 50 μm. Cytosolic BrdU intensity was measured for each cell with mean fluorescence intensity (MFI) and shown as mean ± SD. One way Anova was used for statistics. ‘n’ refers the number of cells analysed across two independent experiments. (e) Re-introduction of Abro1 expression in KO cells reduced pSTAT1 levels in response to HU. GFP-tagged Abro1 was expressed in KO cells. (f) Increased pSTAT1 in Abro1−/− MEFs treated with CPT (25 nM). (g) STING knockdown decreases the elevated pSTAT levels in Abro1 KO cells upon treatment of HU. (h) cGAS knockdown decreases the elevated pSTAT levels in Abro1 −/− MEFs upon treatment of HU. Data shown represent three independent experiments in a, b, f-h and two independent experiments in e.