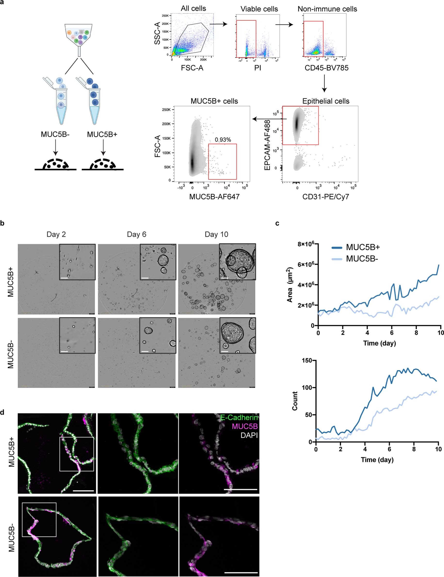
Extended Data Fig. 9: MUC5B+ cells display a progenitor-like capacity in in vitro organoid culture.

a, Schematic and FACS sorting gating strategy to isolate MUC5B+ and MUC5B− epithelial cells from eutopic tissue for organoid generation. b, Representative brightfield images showing the progression of organoid generation from sorted single cells at day 2, 6 and 10. MUC5B+ cells formed EEO faster than MUC5B− cells. Each panel shows a whole Matrigel dome and magnified organoids are shown in the inset. Inset scale bar = 100 μm. c, Line graph showing area (top) and number (bottom) of EEO generated from MUC5B+ (dark blue, n = 1) and MUC5B− (sky blue, n = 1) cells over time. Area and Count of EEO is significantly higher in MUC5B+ compared to MUC5B− (paired t-test, two-tailed p < 0.0001). d, IF staining of EEO generated from MUC5B+(n = 1) and MUC5B- (n = 1) sorted cells showing the co-localization of endometrial epithelial (E-Cadherin, in green) and MUC5B+ (magenta) staining. Nuclei were counterstained with DAPI (gray). Scale bar = 100 µm. Related to Fig. 7.