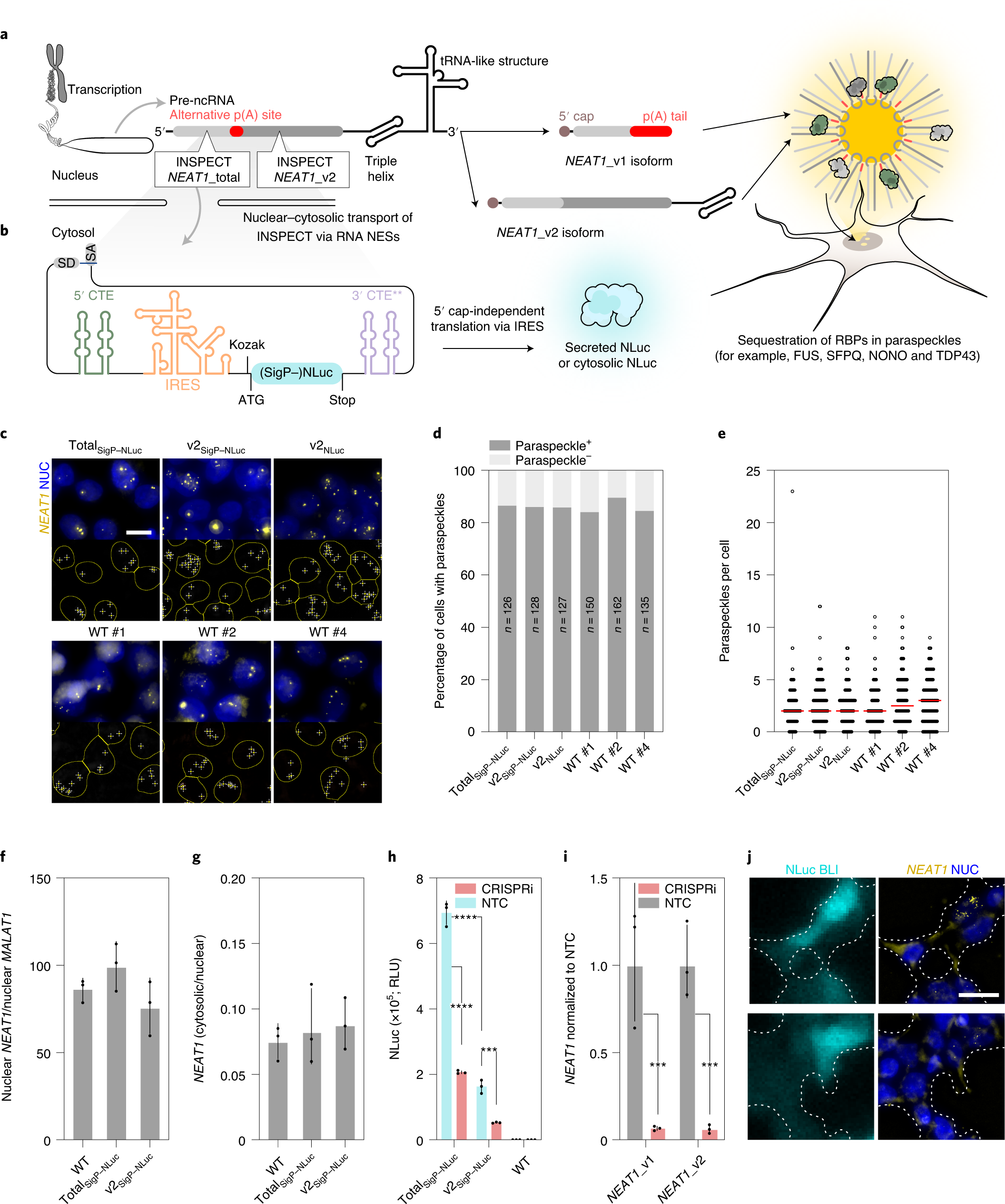
Fig. 6: INSPECT enables minimally invasive monitoring of the expression of the lncRNA NEAT1.
From: Intron-encoded cistronic transcripts for minimally invasive monitoring of coding and non-coding RNAs

a, INSPECT was inserted via CRISPR–Cas9 into different sites of the lncRNA NEAT1. The lncRNA NEAT1 is transcribed into a short (NEAT1_v1) and a long RNA isoform (NEAT1_v2), where the latter is essential for the formation of paraspeckles containing several RBPs. The 5′ insertion (INSPECTNEAT1_total:SigP–NLuc) is present in both isoforms, while the second insertion after the alternative poly(A) site (INSPECTNEAT1_v2:SigP–NLuc) exclusively reports long isoform expression. b, Elements of INSPECT coding for secreted or cytosolic NLuc. c, Top, representative images of the DAPI-stained and smFISH-probed (against NEAT1) channel for each insertion site, shown as a merged overlay. Bottom, signals (ROIs) from the images above that were identified as paraspeckles (+) inside the nucleus (encircled) for automated quantification. Scale bar, 10 μm. NUC, nucleus. d,e, Percentage of cells with paraspeckles (d) and paraspeckle count per cell (e; red bars represent the median of the distribution) in selected clonal cell lines containing INSPECTSigP–NLuc at the indicated insertion sites (n indicates the number of cells; see c for representative images). A full statistical analysis is provided in Supplementary Table 1. f, Comparison of NEAT1 abundance relative to MALAT1 in the nucleus after INSPECT insertion at different insertion sites of NEAT1. g, Cytosolic/nuclear ratio of NEAT1 RNA. The bars in f and g represent the geometric mean ± geometric s.d. Full statistical analysis is provided in Supplementary Table 1. h, RLUs obtained from the supernatant of INSPECTSigP–NLuc cells with the indicated insertion sites 72 h after transfection with CRISPRi plasmids against NEAT1. The CRISPRi plasmid mixture encodes a dCas9–transcriptional repressor fusion chimera with three sgRNAs against the NEAT1 TSS (promoter). The medium was exchanged 24 h before measurement to reset the secreted luciferase signal. i, Fold-change of NEAT1 expression in wild-type HEK293T cells after CRISPRi perturbation. The bars in h and i represent three biological replicates with the error bar representing s.d. (***P < 0.001 and ****P < 0.0001; two-tailed unpaired t-test). Full statistical results are provided in Supplementary Table 1. j, Left, detection of the NLuc signal of INSPECTNEAT1_v2:NLuc with single-cell resolution by bioluminescence microscopy. The respective images were obtained 16 h after seeding. Right, after imaging, the cells underwent fixation and smFISH against NEAT1 to detect paraspeckles. Scale bar, 10 μm. Uncropped images are shown in Supplementary Fig. 1.