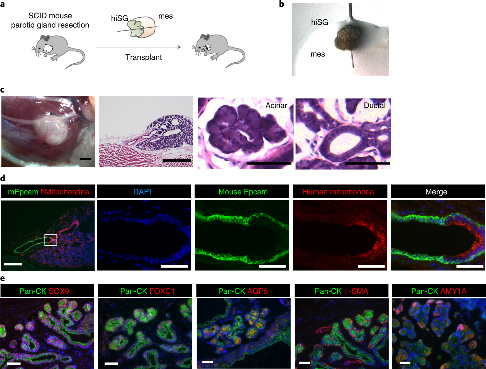
Fig. 3: Orthotopic transplantation of human salivary gland organoids.

a, Schematic of the orthotopic transplantation of hiSGs into mice with defective parotid glands. Mes, mesenchymal tissues. b, Representative stereomicroscopic image of a hiSG cocultured with normal embryonic mouse-derived salivary gland mesenchymal tissues containing a PGA monofilament guide (n = 27 samples; two individual experiments). c, Left, representative stereomicroscopic image of hiSG transplantation in a salivary gland-defective immunodeficient mouse on day 30 after transplantation (n = 27 samples; two individual experiments). Right, haematoxylin and eosin staining of the transplantation site. The image is representative of three experiments showing similar results. Scale bars, 1 mm (left), 50 μm (right). d, Immunofluorescence images of the transplantation site. Left, human mitochondria+ (hMitochondria) cells formed gland-like structures. Scale bar, 400 μm. Right, higher-magnification images of the connection between the mouse Epcam+ (mEpcam) host duct and human mitochondria+ duct of the salivary gland organoid. Scale bars, 50 μm The images are representative of three samples showing similar results. e, Immunofluorescence staining of the salivary gland markers SOX9, FOXC1, AQP5, α-SMA and AMY1A in transplanted hiSGs. The images are representative of three samples showing similar results. Scale bars, 50 μm.