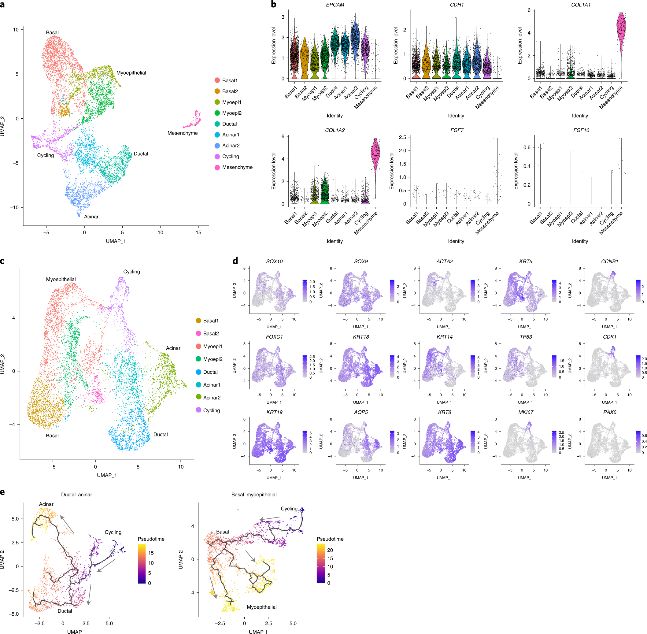
Fig. 4: scRNA-seq reveals cell-type heterogeneity in hiSGs.

a, UMAP plots of hiSGs on day 80. The data represent 7,190 cells. Ten organoids were pooled for one scRNA-seq experiment. These cells were annotated into nine cell clusters. b, Expression of epithelial (EPCAM and CDH1) and mesenchymal markers (COL1A1 and COL1A2) for the classification of cells in whole hiSGs. The mesenchymal cell cluster did not express FGF7 and FGF10. c, UMAP plots of epithelial cells in hiSGs. These cells were separated into eight clusters and annotated into five cell types. d, Feature plots for the expression of selected marker genes: SOX9, FOXC1 and SOX10 (salivary gland transcription factor), KRT18, KRT19 and KRT8 (ductal marker), AQP5 (acinar marker), ACTA2 (myoepithelial marker), KRT14, KRT5 and TP63 (basal cell marker), MKI67, CCNB1 and CDK1 (cycling cell marker) and PAX6 (lacrimal gland marker). The colour scale represents the expression level. e, Pseudotime trajectory projected onto a UMAP embedding of ductal–acinar lineage (left) or basal–myoepithelial lineage (right). Pseudotime values are colour coded.