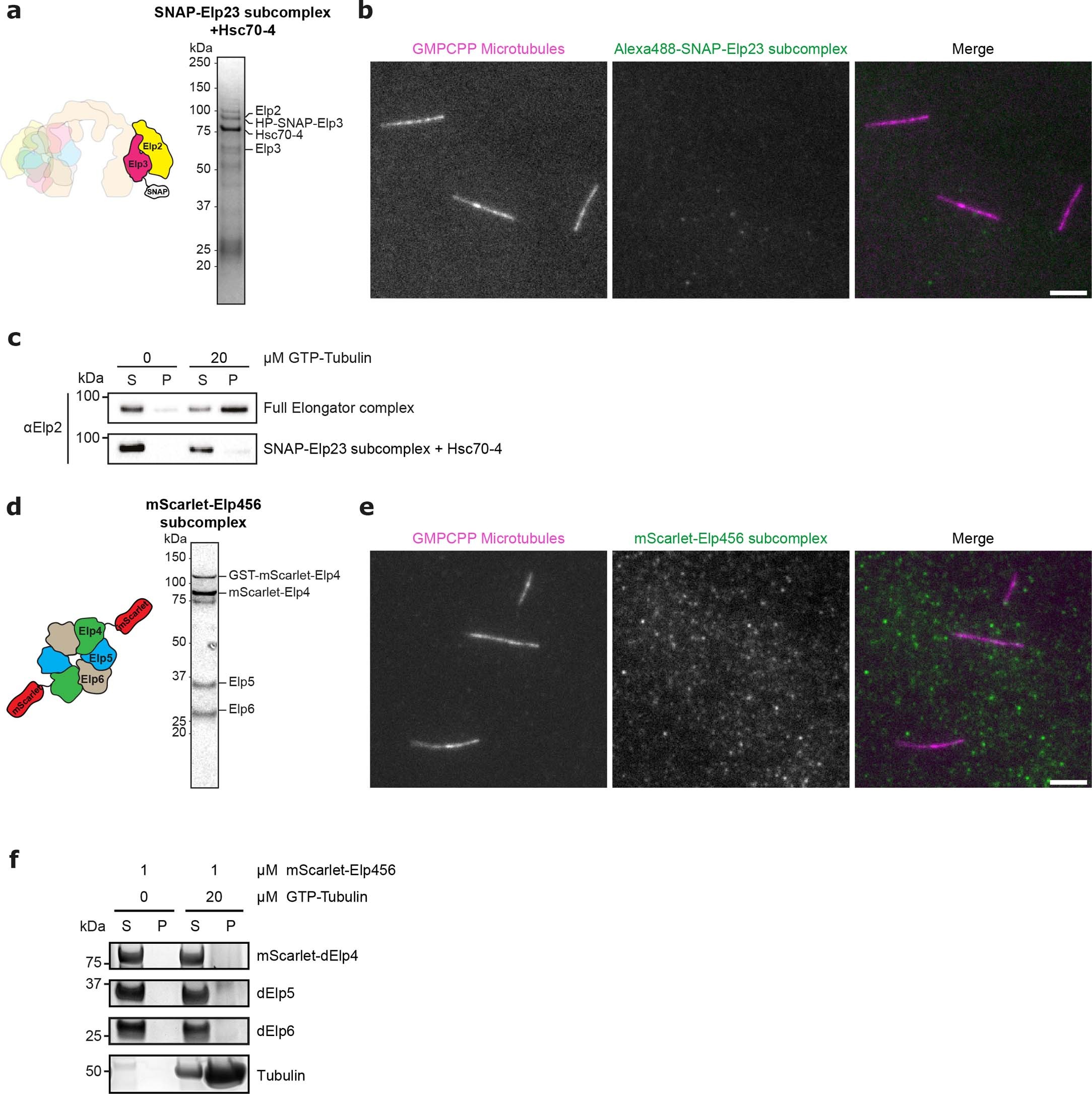
Extended Data Fig. 6: Elongator subcomplexes do not bind stabilized microtubules.

(a) Coomassie-stained SDS–PAGE gradient gel of a partially purified Elp23 subcomplex (note the absence of Elp1), which copurifies with Hsc70-4. This is a by-product of the sucrose-gradient purification of the Full Elongator complex in the His-PC-SNAP–Elp3 stable cell line (Extended Data Fig. 5b). PC: protein C tag. (b-c) The affinity of the Elp23 + Hsc70-4 subcomplex for microtubules is less than that than of the full complex. (b) The subcomplex shown in (a) was fluorescently labelled with Alexa 488-BG, and the resulting fluorescent complex was incubated with Rhodamine-labelled, GMPCPP-stabilized microtubules (12.5 µM tubulin, 100 nM complex) and imaged by TIRFM. Alternatively, binding to microtubules was assessed by microtubule pelleting assays as in Fig. 3e and compared to the full complex (c). (d) Coomassie-stained SDS–PAGE gradient gel of a purified Elp456 subcomplex tagged with mScarlet on Elp4 and produced in E. coli. (e-f) The Elp456 subcomplex does not bind to microtubules. (e) Microtubule binding of the subcomplex shown in (d) was assessed as in (c) using 1 µM mScarlet–Elp456 subcomplex. The Elp456 subcomplex does not bind quantitatively to microtubules. Note that our purification of the mScarlet–Elp456 subcomplex contains some residual uncleaved GST-mScarlet-Elp4, but that since no mScarlet signal is observed on microtubules, this implies that a potentially dimeric GST-tagged mScarlet–Elp456 also does not bind to microtubules. Alternatively, binding to microtubules was assessed by microtubule pelleting assays and analysed using coomassie staining (f). Altogether these results presented in this figure suggest that the quantitative binding to Microtubules shown in Figs. 3,5 requires the full Elongator complex. Note that this is confirmed by analysis of microtubule dynamics (Fig. 5h,i). Scale bars: 5 μm. Unprocessed blots are available in source data.