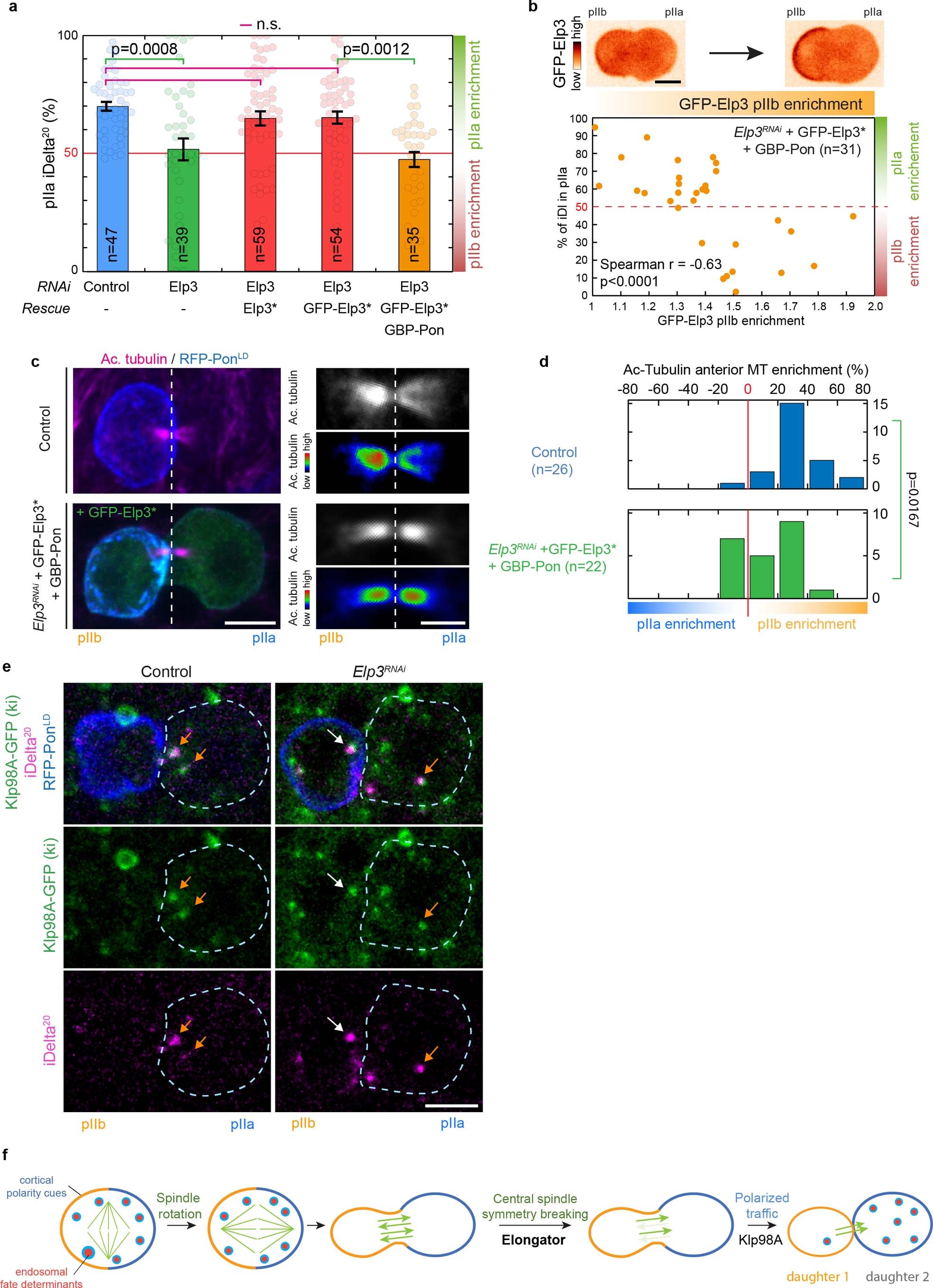
Extended Data Fig. 10: Elongator asymmetry controls central spindle asymmetry and thereby polarized trafficking of Sara endosomes.

(a) Percentage of Sara endosomes (iDelta20) in pIIa after abscission in indicated genotypes (mean ± SEM; Statistics: ANOVA1 (P < 0.0001), followed by a Tukey post-hoc test (p value indicated); n: number of SOPs analysed). Control, Elp3 RNAi and Elp3 RNAi + Elp3* datasets are reproduced from Fig. 2b. (b-c) Central spindle asymmetry reversal upon polar targeting of Elongator. (b) SOP expressing Elp3 RNAi + GFP-Elp3*+Elp3RNAi (or control) were processed for K40-Acetyl-α-Tubulin immunolabelling (maximum intensity z-projection, SDCM). (c) Distribution of central spindle asymmetry values in the population of cells described in (b) showing a statistically significant trend for central spindle asymmetry to be reversed. Statistics: Fisher exact test on the proportion of cells with a negative enrichment in pIIb daughter cell (1/26 for Control versus 7/22 for Elp3 RNAi + GFP-Elp3*+GBP-Pon). (d) Percentage of Sara endosome in pIIa cell as a function of the extent of relocalization of Elongator to the anterior cortex in SOP cells expressing Elp3 RNAi + GFP-Elp3*+GBP-Pon (or GFP-Elp3*+GBP-Pon using a different allele of GFP-Elp3*). In this experiment a phenotypic series is generated. The extent of relocalization of Elongator to the anterior cortex positively correlates with the extent of Sara endosomes being targeted to the wrong, pIIb cell. This panel corresponds to unbinned data from panel 6c. Statistics: two-sided Spearman’s correlation coefficient on unbinned data (p value<0.0001). (e) Elongator does not affect the recruitment/activity of Klp98A in SOPs. Sara endosomes (iDelta20) and endogenous Klp98A (GFP knock-in) where imaged in indicated genotypes. Cargo recruitment is a proxy of kinesin activity, thus, the Klp98A–GFP intensity on Sara endosomes can be used as a proxy for kinesin recruitment/activity in Elongator-depleted cells. We specifically looked for a particular situation where, in an Elp3-depleted SOP, two endosomes would be in different cells, but in the same confocal plane, so depth cannot affect fluorescence measurement. Even in this best-case scenario, we could not detect any difference in terms of Klp98A intensity between the two endosomes. (f) Paradigm for the polarized motility of Sara endosomes during SOP division. Scale bars: 5 µm (b, c-left and e), 2 µm (c-right). Source numerical data are available in source data.