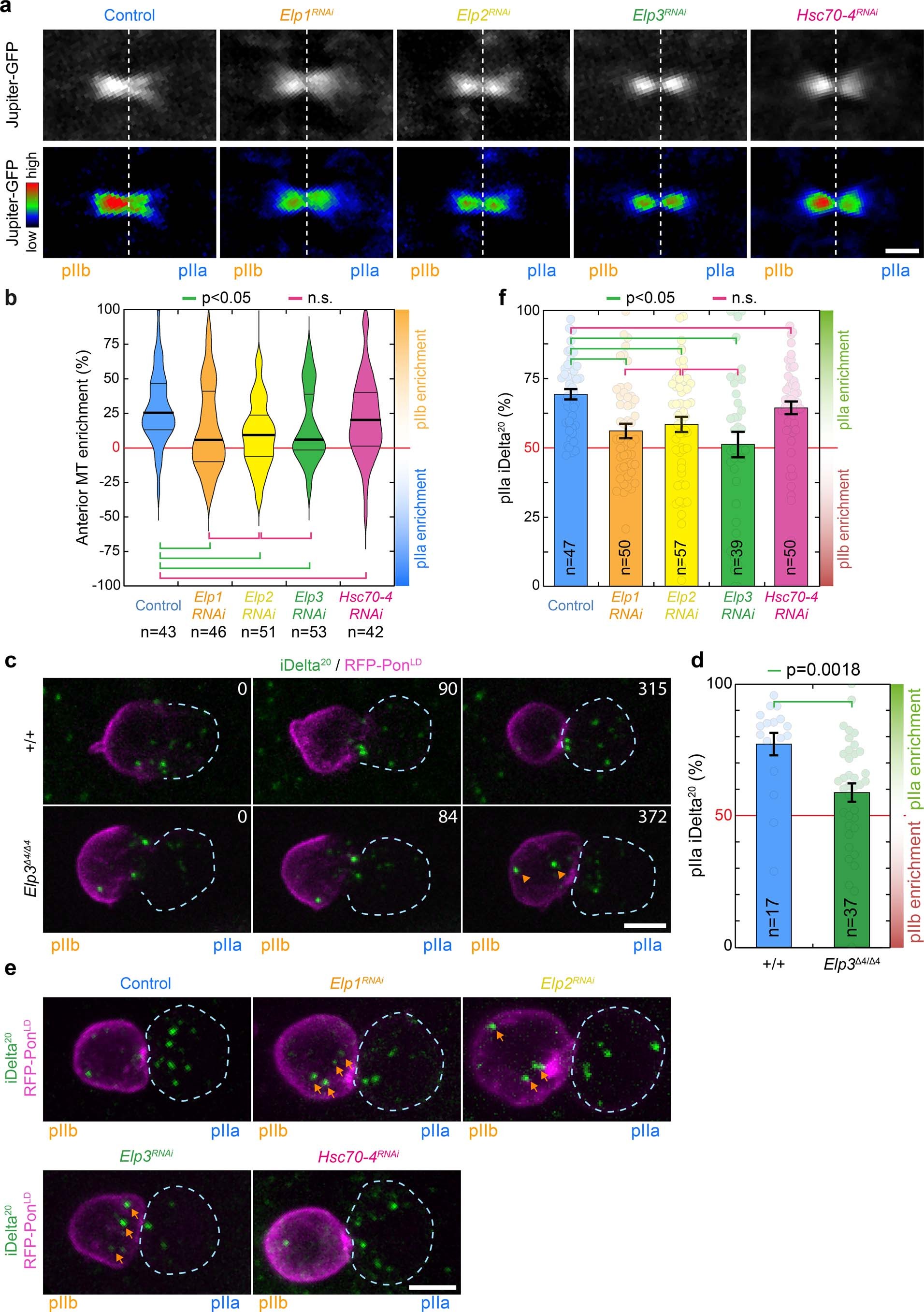
Extended Data Fig. 3: Several Elongator subunits are needed for its activity on central spindle asymmetry and Sara endosome segregation.

(a) Dividing SOP showing Jupiter–GFP (top row) or Jupiter–GFP with Rainbow RGB LUT (bottom row). Image corresponds to maximum intensity z-projection of the central spindle (SDCM). (b) Enrichment in pIIb. Thick line: median; thin line: quartile; n: number of central spindles analysed. Statistics: Kruskal–Wallis non-parametric ANOVA1 test. P-values of the respective post-hoc tests are indicated. Control and Elp3RNAi datasets are the same as those presented in Fig. 1d, shown here for convenience. (c-d) Elp3 Δ4/Δ4 MARCM clones. (c) Dividing SOP showing Sara endosomes (iDelta20 and mRFP-Pon in the indicated genotype (pIIa cortex; dashed blue). Time in seconds. Note that Sara endosomes are symmetrical in Elp3 mutant (arrowheads). The Elp3Δ4 mutant is a null allele of Elp3 that lacks most of the protein, including the SAM and KAT domains. (d) Quantification of the effects in (c): iDelta20 percentage in pIIa after abscission in SOPs of indicated genotypes (mean ± SEM; Statistics in were performed using a two-sided Welch test (p value indicated); n: SOPs analysed. (e) Dividing SOP showing Sara endosomes (iDelta20) and mRFP-Pon (pIIa cortex; dashed blue). Note the endosomes in the pIIb daughter cell upon Elp1, Elp2 and Elp3 depletion (arrows). (f) Percentage of iDelta20 in pIIa after abscission in SOPs (mean ± SEM; Statistics: one-way ANOVA (P < 0.0001), followed by a Tukey post-hoc test (p value indicated); n: SOPs analysed. The control and Elp3RNAi datasets are the same as those presented in Fig. 2b, shown here for convenience. As expected for stable multiprotein complexes, depletion of the Elongator subunits Elp1, 2 and 3 lead to the same phenotype. However, depletion of Hsc70-4 does not, suggesting that Elongator effect on microtubule dynamics does not require Hsc70-4. Scale bars: 2 µm (a); 5 µm (c,e). Images in this figure are Maximum intensity z-projection of entire cells (SDCM). Source numerical data are available in source data.