Fig. 3: Proinsulin processing and insulin content is CerS2 dependent.
From: Sphingolipid subtypes differentially control proinsulin processing and systemic glucose homeostasis

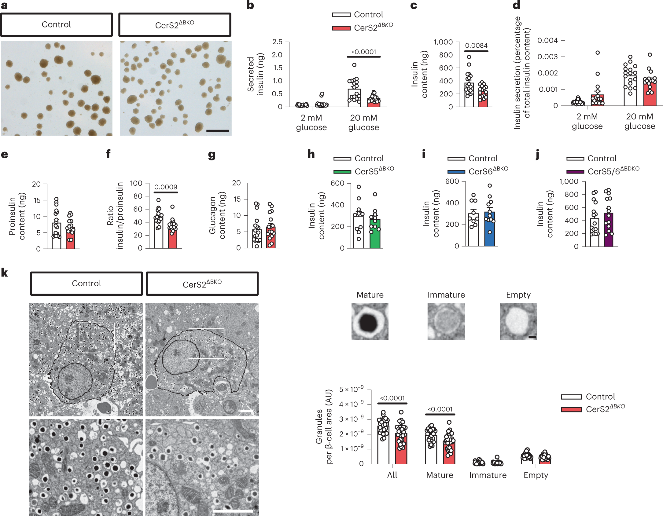
a, Representative images of control and CerS2ΔBKO islets. A lighter colour of CerS2ΔBKO islets is noticeable, indicating reduced insulin content. Scale bar, 500 μm. b, Insulin secretion during low (2 mM) and high (20 mM) glucose static incubation of islets from male ND-fed control and CerS2ΔBKO mice. Age of mice, 26 ± 2 weeks (mean ± s.d.). c, Insulin content of islets from male ND-fed control and CerS2ΔBKO mice. d, Insulin secretion of islets from male ND-fed control and CerS2ΔBKO mice normalized to insulin content. e, Proinsulin content of islets from male ND-fed control and CerS2ΔBKO mice. f, Ratio of insulin and proinsulin content in islets from male ND-fed control and CerS2ΔBKO mice. g, Glucagon content in islets from male ND-fed control and CerS2ΔBKO mice. h, Insulin content of islets from male ND-fed control and CerS5ΔBKO mice. Age of mice, 20 ± 2 weeks. i, Insulin content of islets from male ND-fed control and CerS6ΔBKO mice. Age of mice, 22 ± 3 weeks. j, Insulin content of islets from male ND-fed control and CerS5/6ΔBDKO mice. Age of mice, 18 ± 3 weeks. k, Representative electron microscopic pictures of isolated islets from adult male ND-fed control and CerS2ΔBKO mice. Scale bars, 2 µm (β-cell) and 100 nm (magnified vesicles). Mature, immature and empty vesicles were counted and quantified by normalization to total β-cell area. n = islets of 17 control versus 16 CerS2ΔBKO mice from four independent experiments (b–g), islets of 10 control versus 10 CerS5ΔBKO mice from three independent experiments (h), islets of 9 control versus 11 CerS6ΔBKO mice from three independent experiments (i) and islets of 15 control versus 14 CerS5/6ΔBDKO mice from four independent experiments (j). For k, islets from four control and four CerS2ΔBKO mice were pooled, respectively, and 29 individual β-cells from each pool were quantified. Statistical analysis was performed using a two-sided Student’s t-test (c and e–j) or two-way ANOVA with Sidak’s multiple comparisons test (b, d and k). P values are stated in each figure. Each data point in b–j represents the mean of three replicates of seven islets, respectively, from one individual animal. Data points in k represent individual β-cells. Bar graphs represent mean ± s.e.m. Source numerical data are available in source data.