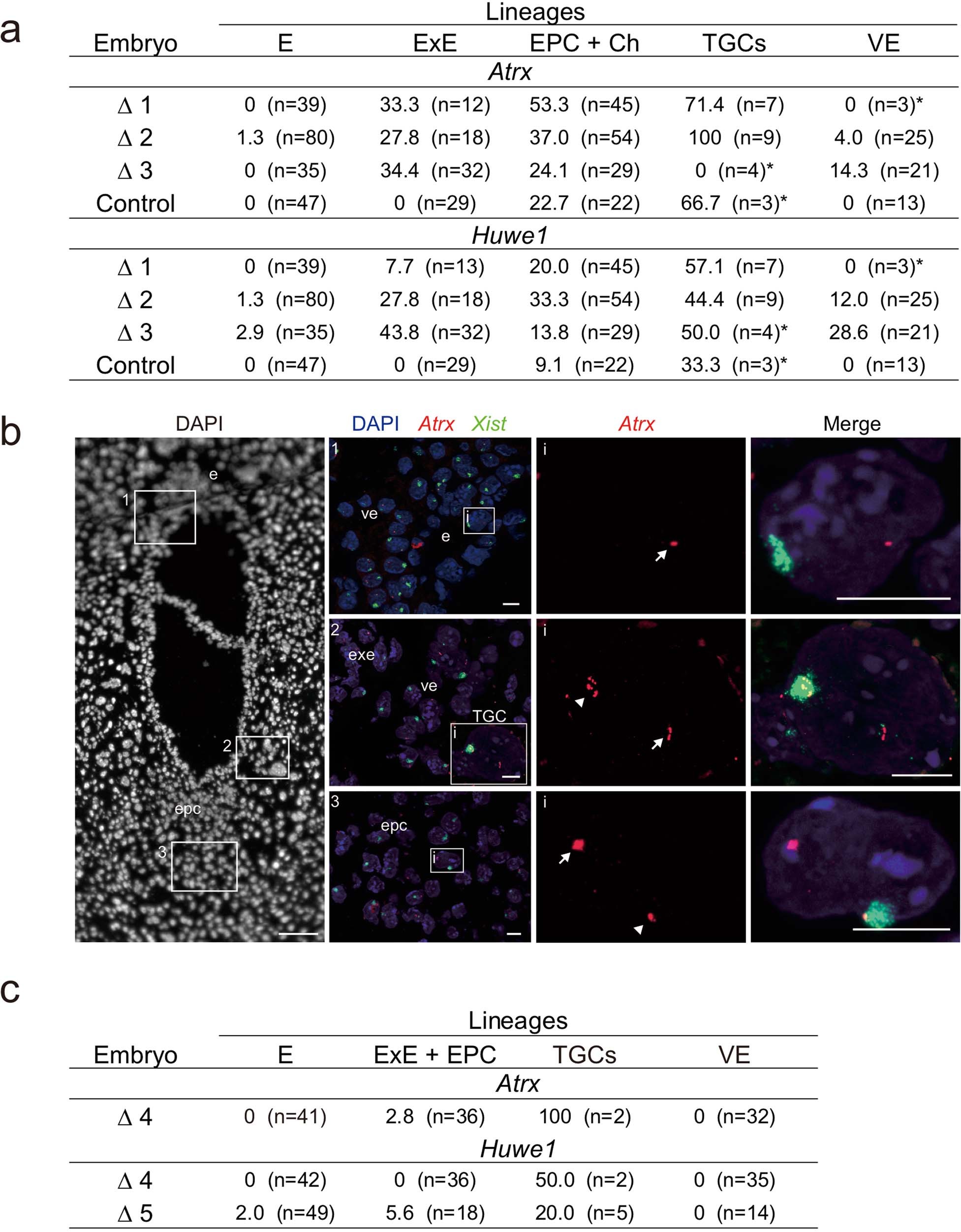
Extended Data Fig 3: Replicates of E7.5 ∆Ring1A/B female embryos analyzed by RNA FISH.

a, Quantification of Atrx and Huwe1 biallelic expression on both Xa and Xi in embryonic and extraembryonic lineages in three ∆Ring1A/B E7.5 embryos totally deprived of H2AK119ub1 accumulation on the Xi: ∆1, ∆2 and ∆3 (OR1–7, OR1–8 and OR8–15, respectively) and in one control (OR2–17). Percentage and numbers of cells analyzed for each lineage including TGCs. *Not significant due to low number of analyzed cells. b, Another example of ∆Ring1A/B female embryo (∆1, OR1–7) showing escape of Atrx in extraembryonic tissues. Three different regions are shown. 1 (ve and e), i: higher magnification showing a cell from the embryo proper in which Atrx is monoallelically expressed from the Xa. 2 (exe, ve and TGC), i: higher magnification of a TGC in which Atrx is biallelically expressed on both Xa and Xi; 3 (epc), i: higher magnification showing a cell from epc in which Atrx is biallelically expressed on both Xa and Xi. Arrowheads: Xist-coated Xi. Arrows: Xa. Scale bars: 100 µm for DAPI staining of the whole embryos and 10 µm for the enlarged images indicated with white rectangles. e; embryo proper, epc; ectoplacental cone, ve; visceral endoderm, exe; extraembryonic ectoderm, TGC; trophoblast giant cell. Three independent embryos (∆1: OR1–7, ∆2: OR1–8 and ∆3: OR8–15) were examined and all showed similar results. ∆2 (OR1–8) is shown in Fig. 2a. c, H2AK119ub1 level on the Xi in extraembryonic lineages correlates with the degree of derepression on the Xi. Quantification of Atrx and Huwe1 biallelic expression on both Xa and Xi in embryonic and extraembryonic lineages in two ∆Ring1A/B E7.5 embryos which partially lost H2AK119ub1 accumulation on the Xi in extraembryonic lineages: ∆4 and ∆5 (OR1–4 and OR1–9 respectively; see Extended Data Fig. 1a). Percentage and numbers of cells analyzed for each lineage including TGCs.