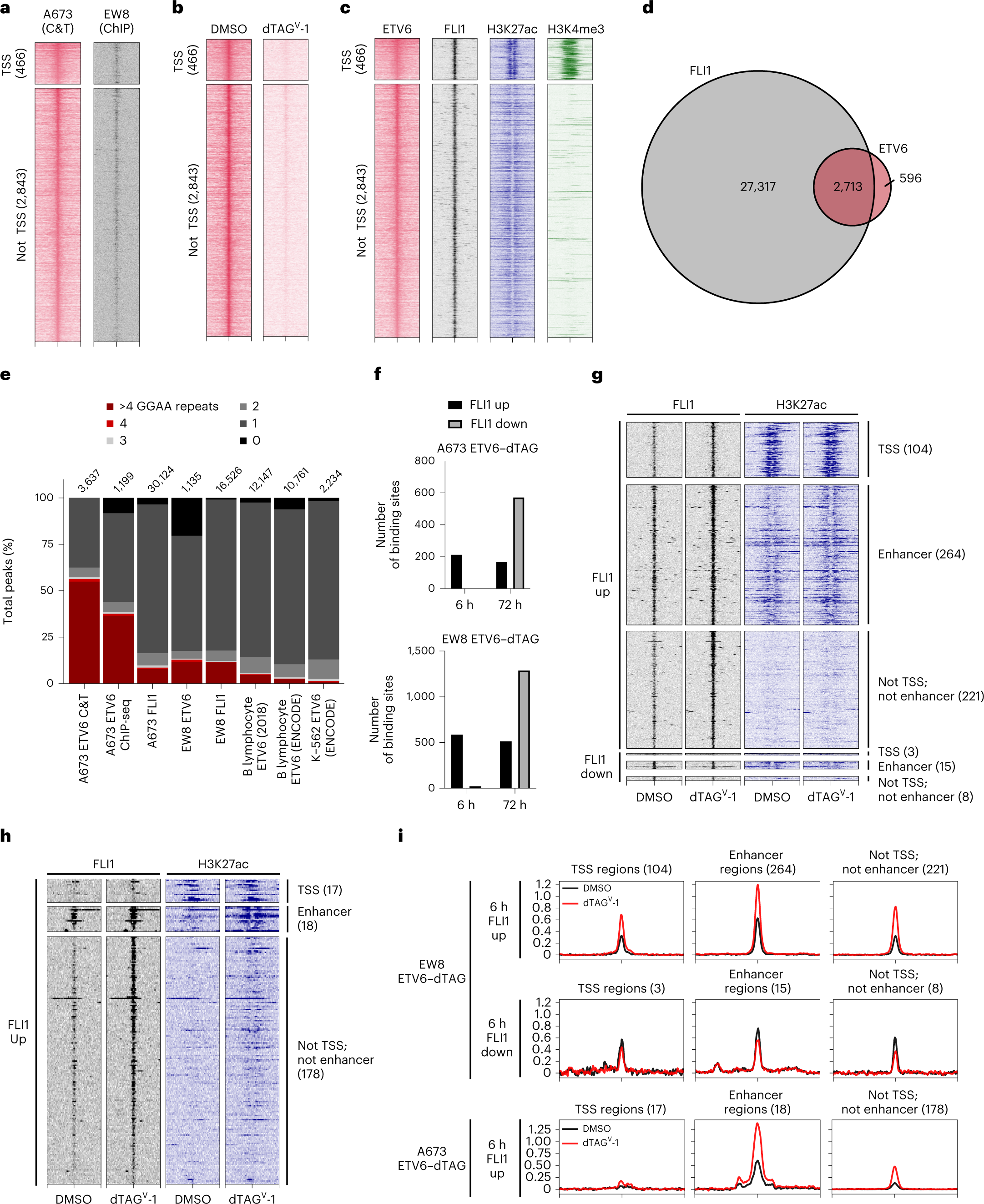
Fig. 2: Acute loss of ETV6 leads to increased EWS–FLI binding.

a–c, Heatmaps showing 3-kb windows centred at 3,309 consensus ETV6-binding sites, subplotted by overlap within 2.5 kb of transcription start sites (TSSs) and peaks ranked by maximum height. a, Left: CUT&Tag (C&T) of endogenous ETV6 in A673 parental cells. Right: anti-HA ChIP-seq of ETV6–FKBP12F36V–HA in EW8 ETV6–dTAG cells. b, Anti-HA CUT&Tag in A673 ETV6–dTAG cells treated with DMSO or dTAGV-1 for 24 h. c, Left to right: endogenous ETV6 CUT&Tag, EWS–FLI ChIP-seq, H3K27ac ChIP-seq and published H3K4me3 ChIP-seq26 in A673 cells. d, Venn diagram showing genomic locations of ETV6 consensus binding sites versus 30,030 EWS–FLI binding sites in A673 cells. e, Stacked column plot showing varying lengths of tandem 5′-GGAA-3′ motif repeats occurring at binding sites detected by (left to right): (1) endogenous ETV6 CUT&Tag in parental A673 cells; (2) ETV6–FKBP12F36V–HA ChIP-seq in A673 ETV6–dTAG cells; (3) EWS–FLI ChIP-seq in parental A673 cells; (4) ETV6–FKBP12F36V–HA ChIP-seq in EW8 ETV6–dTAG cells; (5) EWS–FLI ChIP-seq in parental EW8 cells; (6) and (7) endogenous ETV6 ChIP-seq in GM12878 B lymphocyte lymphoblastoid cells51,52; and (8) endogenous ETV6 ChIP-seq in K-562 chronic myelogenous leukaemia cells52. Number of binding sites in each dataset is shown. ETV6 bound to a higher percentage of >4 GGAA repeats in Ewing sarcoma compared to B lymphocyte ETV6 (2018) (A673 ETV6 C&T, P < 1 × 10−300; A673 ETV6 ChIP-seq, P = 5.41 × 10−214; and EW8 ETV6, P = 1.34 × 10−18; Fisher’s exact tests). f, Bar plots showing the number of genomic regions exhibiting significantly altered EWS–FLI binding at 6 or 72 h following ETV6 degradation identified by CSAW (CSAW using the edgeR generalized linear model; P < 0.05)89. FLI1 up sites exhibited increased EWS–FLI binding. FLI1 down sites exhibited decreased EWS–FLI binding. g,h, Heatmaps of EWS–FLI and H3K27ac ChIP-seq performed in EW8 ETV6–dTAG (g) and A673 ETV6–dTAG cells (h) at 6 h following DMSO or dTAGV-1 treatment. Loci exhibiting significantly altered EWS–FLI binding are subplotted by direction of change (up or down) and overlap with TSS, enhancer or neither. Enhancer locations were defined using H3K27ac ChIP-seq in parental EW8 (g) and A673 (h) cells. i, Metaplots of FLI1 binding at regions shown in g and h.