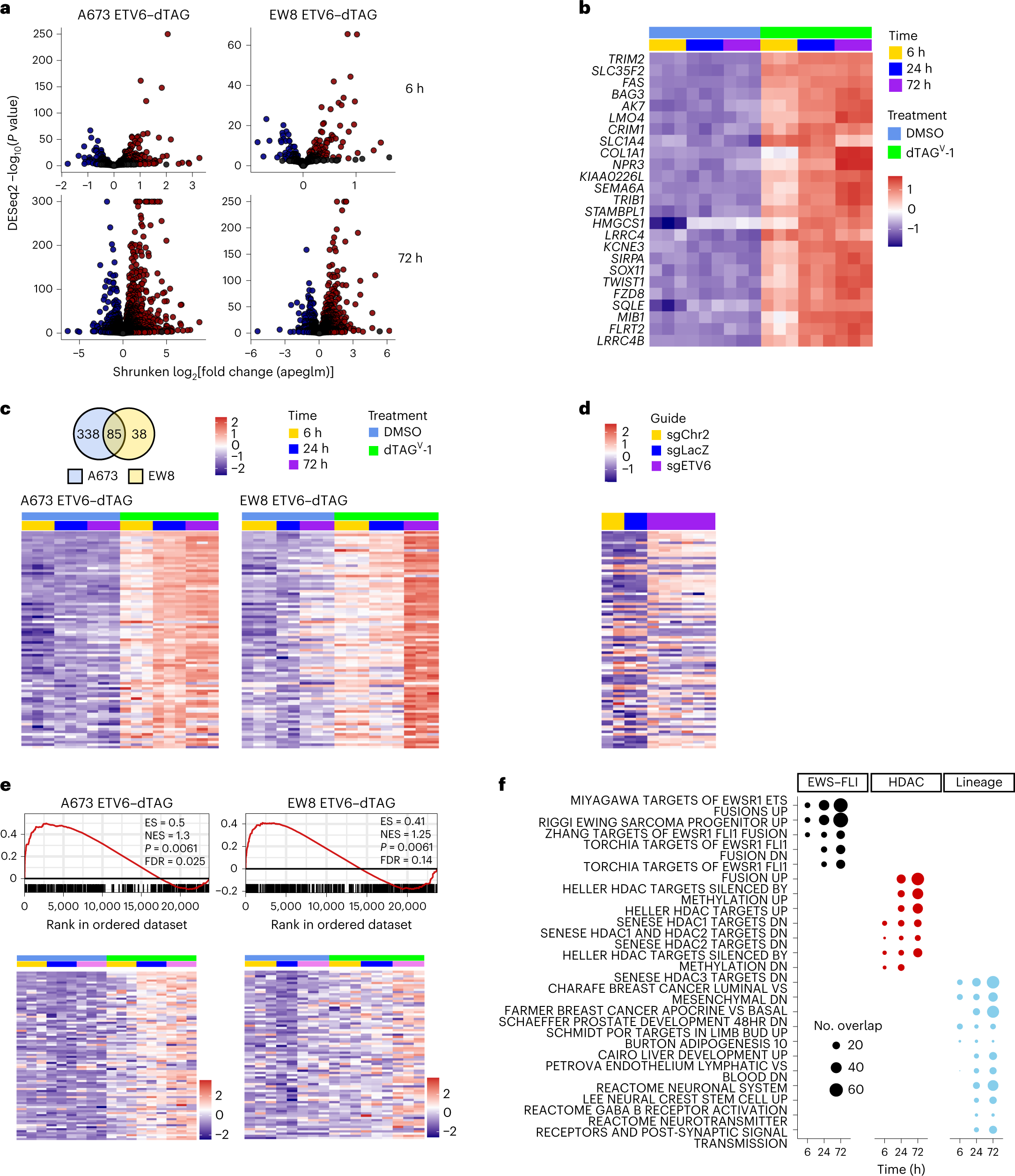
Fig. 3: ETV6 is primarily a transcriptional repressor in Ewing sarcoma.

a, RNA-seq volcano plot in A673 ETV6–dTAG and EW8 ETV6–dTAG cells treated with DMSO or dTAGV-1 for 6 and 72 h (n = 3 biological replicates). Red indicates genes upregulated in dTAGV-1-treated cells (DESeq2 Wald test Benjamini–Hochberg P adjusted < 0.05; A673: n = 423 at 6 h and 2,554 at 72 h; EW8: n = 123 at 6 h and 1,614 at 72 h). Blue indicates genes downregulated in dTAGV-1-treated cells (P adjusted < 0.05; A673: n = 221 at 6 h and 2,556 at 72 h; EW8: n = 67 at 6 h and 1,208 at 72 h). b, Row-normalized RNA-seq log2(transcripts per million (TPM) + 1) heatmap of the 25 most differentially repressed genes in A673 ETV6–dTAG cells, identified from 6-h data, ranked by P value (DESeq2 P adjusted < 0.05 and log2(fold change) > 1.5). c, Top left: Venn diagram of genes identified as ETV6-repressed in A673 ETV6–dTAG (423 genes) and EW8 ETV6–dTAG cells (123 genes) at 6 h (P adjusted < 0.05), identifying 85 common ETV6-repressed genes. Bottom: row-normalized RNA-seq log2(TPM + 1) heatmap of 85 common ETV6-repressed genes in A673 ETV6–dTAG and EW8 ETV6–dTAG cells. d. Row-normalized log2(TPM + 1) RNA-seq heatmap of 85 ETV6-repressed genes, ranked as shown in c, in parental A673 cells transduced with CRISPR–Cas9 vectors, identifying 53 ETV6-repressed genes using this approach (one-sided hypergeometric test, P = 2.66 × 10−20). e, Top: gene set enrichment analysis (GSEA) plots of ETV6-bound genes enriched in ETV6-regulated genes in A673 ETV6–dTAG and EW8 ETV6–dTAG cells. ETV6-bound genes were defined by CUT&Tag and ChIP-seq in A673 cells and by ChIP-seq in EW8 cells. ETV6-regulated genes were defined by RNA-seq at 24 h. Bottom: RNA-seq heatmaps of ETV6-repressed core enrichment genes. ES, enrichment score; FDR, false discovery rate; NES, normalized enrichment score. Colour coding for time and treatment is the same as in c. f, Combined enrichment plot of MSigDB c2 pathways significantly enriched in ETV6-repressed genes defined by RNA-seq at 24 h common to both models (hypergeometric enrichment test, P < 0.05). Gene sets are ranked by significance. Dot size indicates the number of genes in the overlap between the gene set and common ETV6-repressed genes at 6, 24 and 72 h (85, 251 and 832 genes, respectively). Missing dots indicate non-significance. ‘EWS–FLI’, ‘HDAC’ and ‘Lineage’ gene sets characterize genes regulated by EWS–FLI, genes regulated by histone deacetylase enzymes, and genes underlying tissue-specific development or function, respectively.