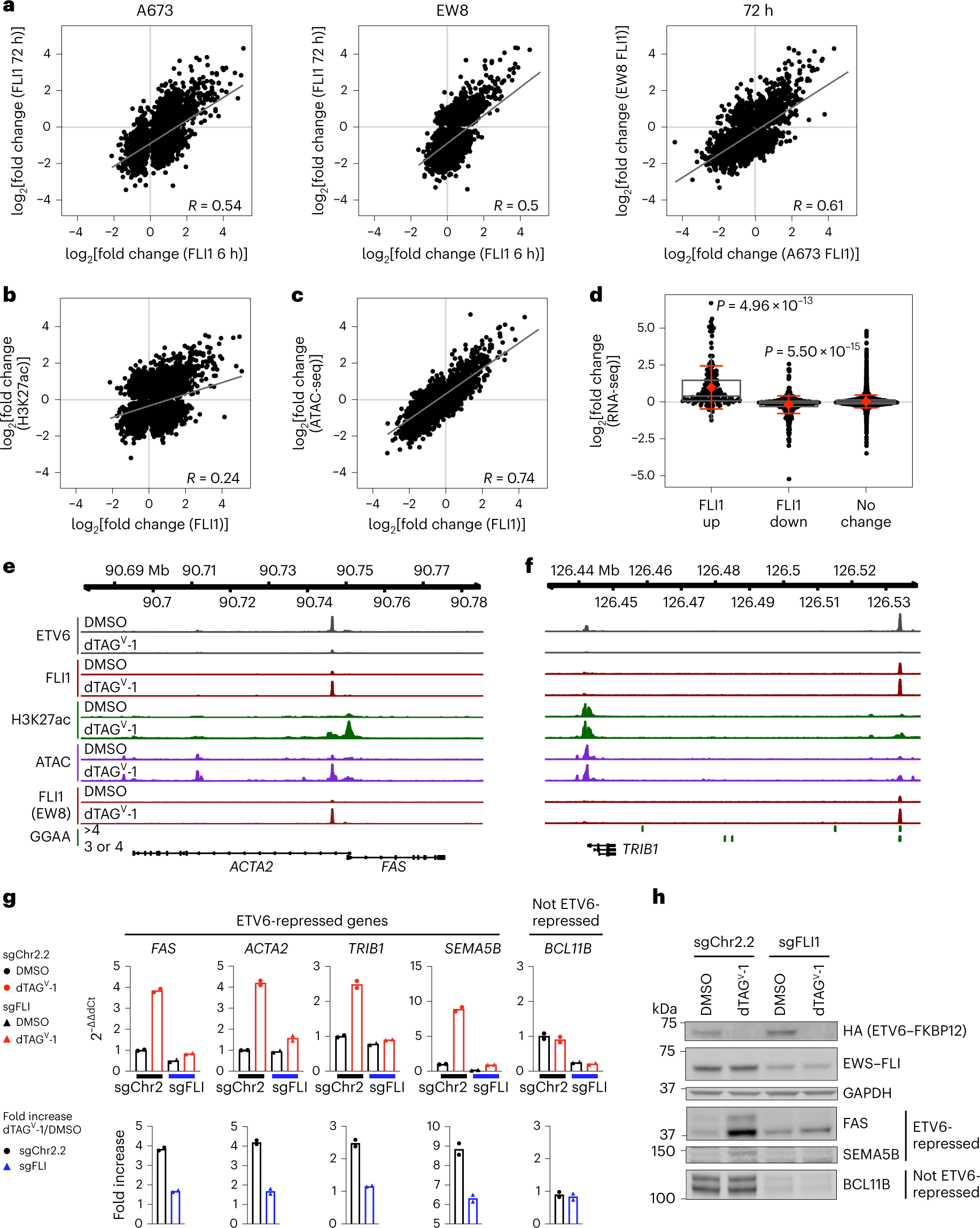
Fig. 4: ETV6 constrains EWS–FLI-induced gene expression.

a–c, Lines indicate Pearson correlation; Pearson correlation value (R) is shown. a, Left and middle: scatter plots of log2(fold change) in EWS–FLI binding at 6 and 72 h following DMSO or dTAGV-1 treatment in A673 and EW8 ETV6-dTAG cells (n = 2 biological replicates). Right: scatter plot comparing models. b, Scatter plot comparing log2(fold change) in EWS–FLI binding to H3K27ac abundance detected by 6 h ChIP-seq in A673 ETV6–dTAG cells (n = 2 biological replicates). c, Scatter plot comparing log2(fold change) in EWS–FLI binding in assay of transposase accessible chromatin sequencing (ATAC-seq) experiments (n = 3 biological replicates) at 72 h in A673 ETV6–dTAG cells. d, Plot comparing genes mapped from altered EWS–FLI binding sites (CSAW, n = 2 biological replicates) to log2(fold change) in expression measured by RNA-seq in A673 ETV6–dTAG cells (n = 3 biological replicates) at 72 h. Grey boxes indicate median and first and third quartiles. Red diamond and error bars indicate mean expression ± s.d. (FLI1 up, n = 148, mean = 0.98; FLI1 down, n = 542, mean = –0.19; no change, n = 4,585, mean = 0.028). P values calculated using paired t-test, Benjamini–Hochberg corrections. e,f, Gviz-generated views of the FAS–ACTA2 (e) and TRIB1 (f) loci. ETV6 tracks show CUT&Tag of ETV6–FKBP12F36V–HA in A673 ETV6–dTAG cells at 24 h. FLI1 tracks show ChIP-seq for EWS–FLI performed at 6 h, H3K27ac tracks show ChIP-seq for H3K27ac at 6 h and ATAC tracks show ATAC-seq at 72 h. FLI1 (EW8) tracks show ChIP-seq for EWS–FLI at 6 h in EW8 ETV6–dTAG cells. GGAA tracks indicate locations of tandem GGAA motif repeats. g, Top: bar plots showing qPCR in A673 ETV6–dTAG cells transduced with CRISPR–Cas9 constructs targeting control (sgChr2.2) or EWS–FLI (sgFLI) and treated for 24 h with DMSO (black) or dTAGV-1 (red). Bars indicate mean 2−∆∆Ct of n = 2 biological duplicates, each representing the mean of technical triplicates. h, Western blot A673 ETV6–dTAG cells shown in g treated with DMSO or dTAGV-1 for 96 h.