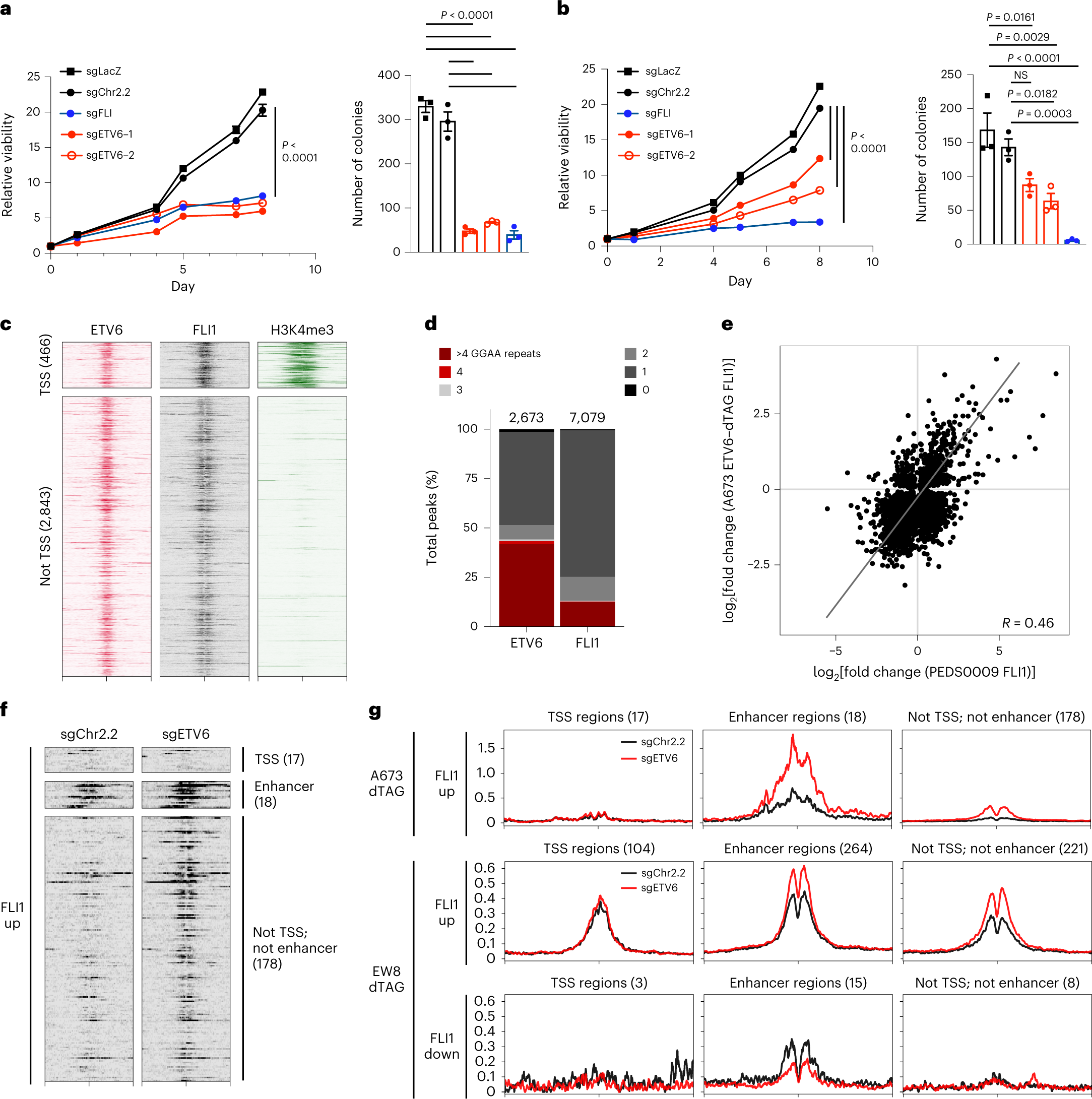
Fig. 5: ETV6 competes with EWS–FLI for binding in clinically relevant Ewing sarcoma models.

a,b, Cell growth in the newly derived Ewing sarcoma cell lines PEDS0009 (a) and PEDS0010 (b) following CRISPR–Cas9 knockout of ETV6 (red) or EWS–FLI (blue) compared to sgChr2.2 and sgLacZ controls (black). Line graphs show mean cell viability ± s.e.m. (n = 6 biological replicates); knockout of ETV6 and EWS–FLI reduced viability in both lines compared to sgChr2.2 (two-way ANOVA, Tukey’s multiple comparisons, P adjusted < 0.0001). Bar plots show mean cell colony number ± s.e.m. (n = 3 biological replicates) in methylcellulose; ETV6 and EWS–FLI knockout reduced colony number in PEDS0009 cells (one-way ANOVA, Tukey’s multiple comparisons, P adjusted < 0.0001 for all comparisons indicated) and PEDS0010 cells (sgLacZ versus sgETV6-1, P adjusted = 0.0161, sgETV6-2, P adjusted = 0.0029, sgFLI, P < 0.0001; sgChr2.2 versus sgETV6-1, NS P adjusted = 0.1120, sgETV6-2, P adjusted = 0.0182, sgFLI, P adjusted = 0.0003). c, Heatmaps showing 3-kb windows centred at 3,309 consensus ETV6 binding sites, subplotted by overlap within 2.5 kb of TSSs. PEDS0009 cells were transduced with sgChr2.2 control CRISPR–Cas9 constructs and profiled by CUT&Tag to detect endogenous ETV6 (left) and CUT and release using nuclease (CUT&RUN) to detect EWS–FLI (middle) and the histone mark H3K4me3 (right). d, Stacked column plot showing varying lengths of tandem 5′-GGAA-3′ motif repeats occurring at ETV6 (left) and EWS–FLI (right) binding sites in PEDS0009 cells. e, Scatter plots of log2(fold change) in EWS–FLI binding in A673 ETV6–dTAG cells following 72 h of ETV6 degradation (y axis) compared to CRISPR–Cas9-transduced PEDS0009 cells with knockout of ETV6 (x axis). Line indicates Pearson correlation; Pearson correlation value (R) is shown. f, Heatmaps of FLI1 CUT&RUN performed in control or ETV6 knockout PEDS0009 cells. Loci shown are defined in Fig. 2h as regions that exhibited increased EWS–FLI binding following ETV6 loss in A673 ETV6–dTAG cells. g, Metaplots of FLI1 binding in control or ETV6 knockout PEDS0009 cells at genomic regions shown in f (top). Metaplots of FLI1 binding at loci defined in Fig. 2g as regions that exhibited increased EWS–FLI binding 72 h following ETV6 degradation in EW8 ETV6–dTAG cells.