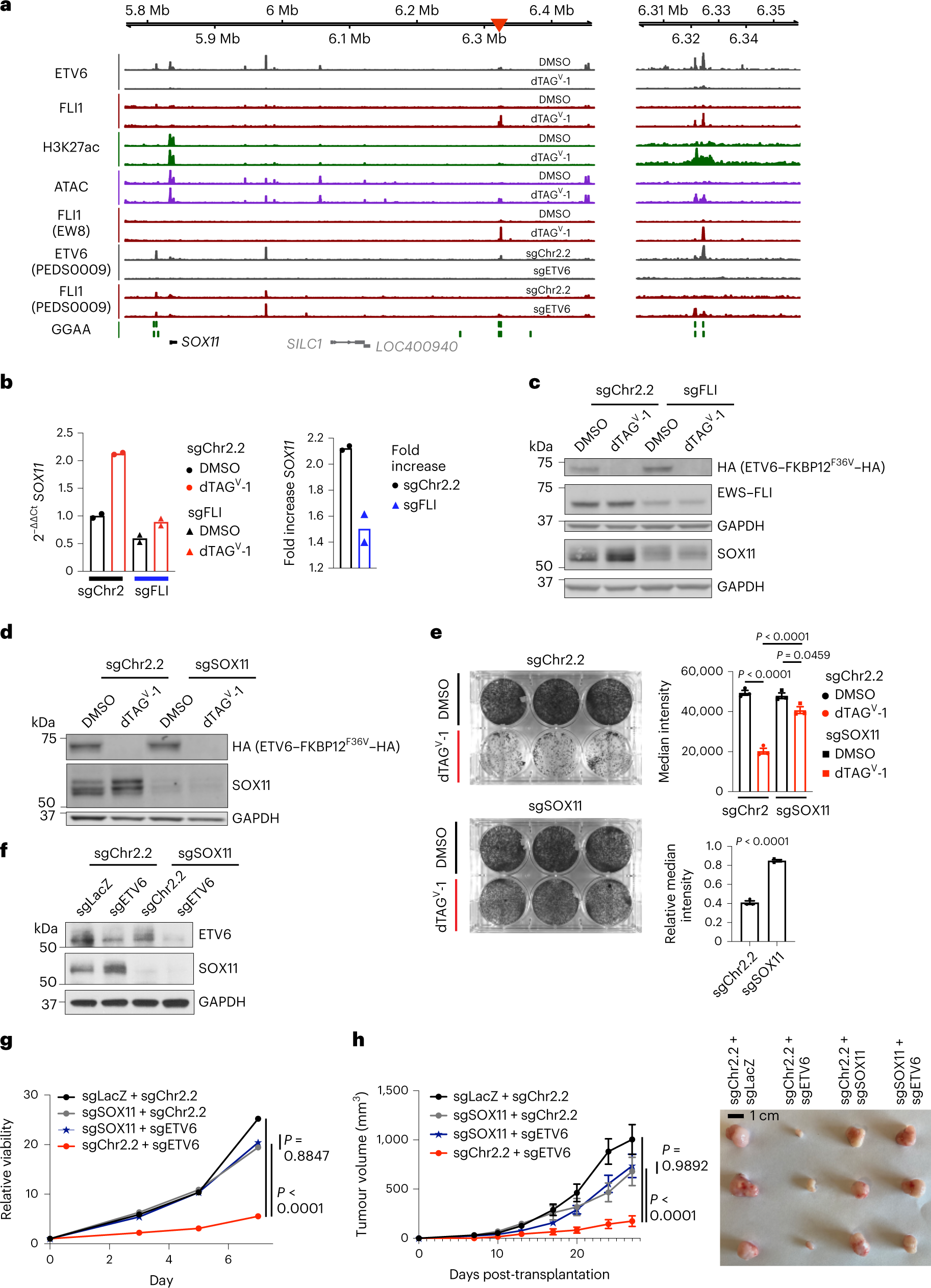
Fig. 6: Knockout of the ETV6-repressed gene SOX11 rescues the phenotype of ETV6 loss.

a, Left: Gviz-generated view of the SOX11 locus. Top four tracks show data generated in A673 ETV6–dTAG cells: ETV6, 24 h ETV6-FKBP12F36V–HA CUT&Tag; FLI1, 6 h EWS–FLI ChIP-seq; H3K27ac, 6 h H3K27ac ChIP-seq; ATAC, 72 h ATAC-seq. FLI1 (EW8) shows 6 h EWS–FLI ChIP-seq in EW8 ETV6–dTAG cells. ETV6 (PEDS0009) and FLI1 (PEDS0009) show CUT&Tag for ETV6 and EWS–FLI, respectively, in PEDS0009 cells. GGAA shows tandem GGAA motif repeats. The red arrowhead indicates an enhancer region assigned to SOX11, the nearest expressed gene; SILC1 and LOC400940 are not expressed and labeled in grey74. Right: magnified view of the enhancer. b, SOX11 expression by qPCR, as described in Fig. 4g. c, Western blot of cells shown in b at 96 h. HA, EWS–FLI, GAPDH bands are also shown in Fig. 4h. d, Western blot of sgChr2.2-transduced or sgSOX11-transduced A673 ETV6–dTAG cells cultured in DMSO or dTAGV-1. Represents two independent experiments. e, Left: cells in d stained with crystal violet. Right, top: bar plots showing mean ± s.e.m. of median stain intensity per well (one-way ANOVA, n = 3 biological replicates, Sidak’s multiple comparisons; DMSO versus dTAGV-1 sgChr2.2, P adjusted < 0.0001, sgSOX11, P adjusted = 0.0459; sgChr2.2 versus sgSOX11 dTAGV-1, P adjusted < 0.0001). Right, bottom: relative median intensity comparing dTAGV-1-treated with DMSO-treated wells (two-tailed t-test, n = 3, P < 0.0001). Represents two independent experiments. f, Western blot of TC32 cells transduced with CRISPR–Cas9 constructs in combination. Represents one experiment. g, Line graph depicting mean viability in vitro (n = 6 biological replicates, s.e.m. bars too small to depict) of cells in f. ETV6 knockout alone (red) reduced viability compared to control (black) (two-way ANOVA, Tukey’s multiple comparisons, P adjusted < 0.0001). Simultaneous ETV6 and SOX11 knockout (blue star) did not reduce viability compared to SOX11 knockout alone (grey) (NS, P adjusted = 0.8847) and exhibited greater viability than ETV6 knockout alone (red) (P adjusted < 0.0001). h, Left: Line graph depicting mean subcutaneous tumour volume (mm3) ± s.e.m. (n = 6 tumours, biological replicates) formed by cells shown in f. ETV6 knockout alone reduced tumour volume (two-way ANOVA, Tukey’s multiple comparisons, P adjusted < 0.0001). Simultaneous ETV6 and SOX11 knockout did not reduce tumour growth (NS, P adjusted = 0.9892) and exhibited greater growth than ETV6 knockout alone (P adjusted < 0.0001). Right: representative tumours from each condition.