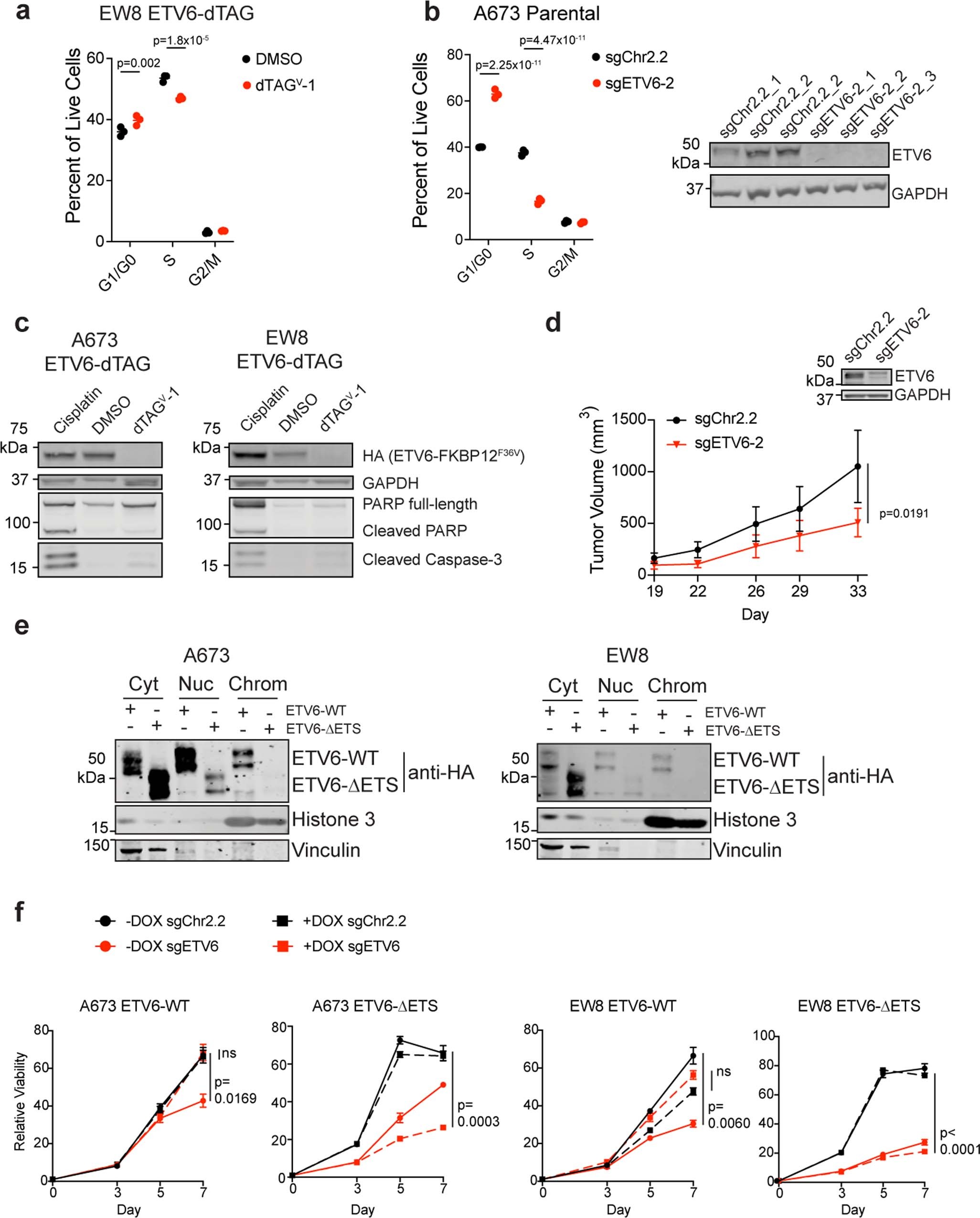
Extended Data Fig. 2: ETV6 promotes growth in Ewing sarcoma cells.

a. Cell cycle analysis in EW8 ETV6-dTAG cells treated for 96 hours with DMSO or dTAGV-1 (n = 3 biological replicates, two-tailed t-test, Sidak’s multiple comparisons, G1/G0 p-adjust=0.002, S p-adj=1.8 × 10−5). b. (Left) Cell cycle analysis in A673 cells transduced with CRISPR/Cas9 constructs (n = 3 biological replicates, two-tailed t-test, Sidak’s multiple comparisons, G1/G0 p-adjust=2.25 × 10−11, S p-adj=4.47 × 10−11). (Right) Western blot of ETV6. c. Western blot of A673 and EW8 ETV6-dTAG cells treated with 1 µM cisplatin (as a positive control) for 24 hours or with DMSO or dTAGV-1 for 72 hours. Represents one independent experiment. d. (Left) Mean subcutaneous tumor volume in cubic millimeters ±SEM (n = 5, biological replicates) in mice implanted with CRISPR/Cas9-transduced TC32 cells (2-way ANOVA, p = 0.0191). (Right) Western blot showing ETV6. e. Western blots detecting exogenous expression of wild-type ETV6 protein (ETV6-WT) or mutant ETV6 harboring an ETS DNA binding domain deletion (ETV6-ΔETS) in cytosolic (Cyt), nuclear (Nuc), and chromatin (Chrom) subcellular fractions in A673 (left) and EW8 (right) cell lines. Vinculin and Histone 3 demonstrate the quality of fractionation. Represents one independent experiment. f. Line graphs depicting mean cell viability ±SEM (n = 4 biological replicates) in A673 and EW8 cells transduced with control (sgChr2.2, black) or ETV6-targeting (sgETV6, red) CRISPR/Cas9 constructs and expressing doxycycline-induced wild-type ETV6 (ETV6-WT) or ETS DNA binding domain-deleted ETV6 (ETV6-ΔETS). Cells were treated with either vehicle (circles, solid lines) or doxycycline (squares, dashed lines). Knockout of ETV6 alone reduced cell viability (2-way ANOVA, Tukey’s multiple comparisons, A673 p-adj=0.0169; EW8 p-adj=0.0060). ETV6 knockout in combination with wild-type ETV6 exogenous expression did not alter cell viability (ns, A673 p-adj=0.9769; EW8 p-adj=0.0972), but ETV6 knockout in combination with DBD-deleted ETV6 expression reduced cell viability (A673 p-adj=0.0003; EW8 p-adj<0.0001).