Extended Data Fig. 2: Activation of HIPPO-YAP/TAZ leads to ependymoma in mice.
From: Nuclear condensates of YAP fusion proteins alter transcription to drive ependymoma tumourigenesis

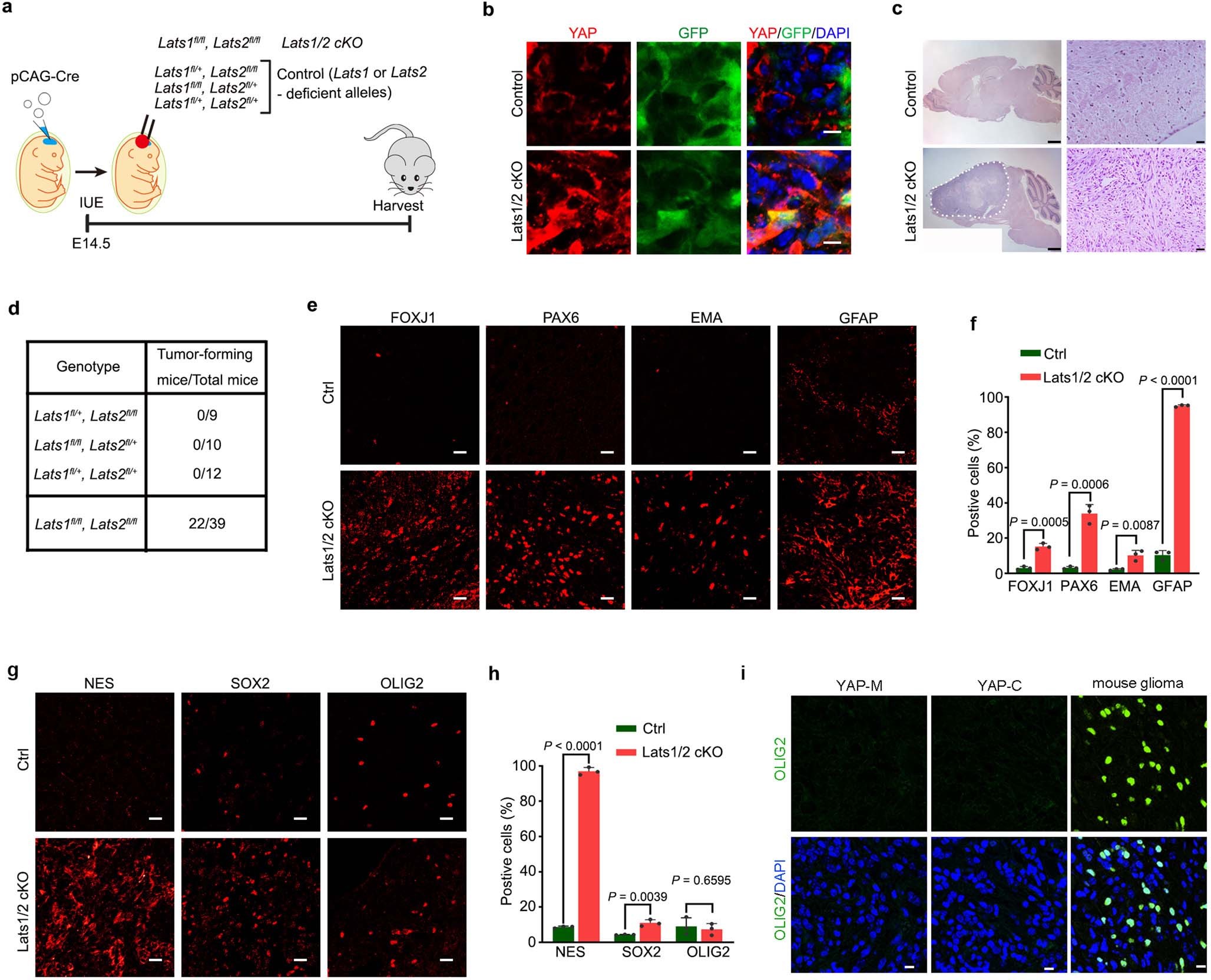
a, Diagram of Lats1/2 knockout by transduction of Cre in Lats1fl/f;Lats2fl/fl mice via in utero electroporation (IUE). b, Immunostaining of YAP in the brain of Lats1fl/f;Lats2fl/fl E17.5 embryos electroporated with pCAG-Cre or control constructs. Arrows indicate nuclear puncta formation. Scale bars, 10 μm. c, Hematoxylin and eosin (H&E) staining showing control and Lat1/2 double conditional knockout (cKO) tumors from 4-month-old mice. Scale bars, 1 mm (left) and 20 μm (right). d, Quantification of tumorigenic phenotypes of indicated mice. i, e,g, Immunostaining of ependymoma-related markers (e) and neural stemness-related markers (g) in Lats1/2 cKO tumors. Scale bars, 20 μm. f, h, Quantification of cells positive for ependymoma markers (f) and neural stemness-related markers (h) in Lats1/2 cKO tumors and control tissues. Data are presented as mean ± s.e.m (unpaired two-tailed Student’s t-test). n = 3 independent experiments. i, Sections of cortical tissues from mice transduced with YAP-M or YAP-C and mouse glioma tissue immunostained for OLIG2. Scale bars, 10 μm.