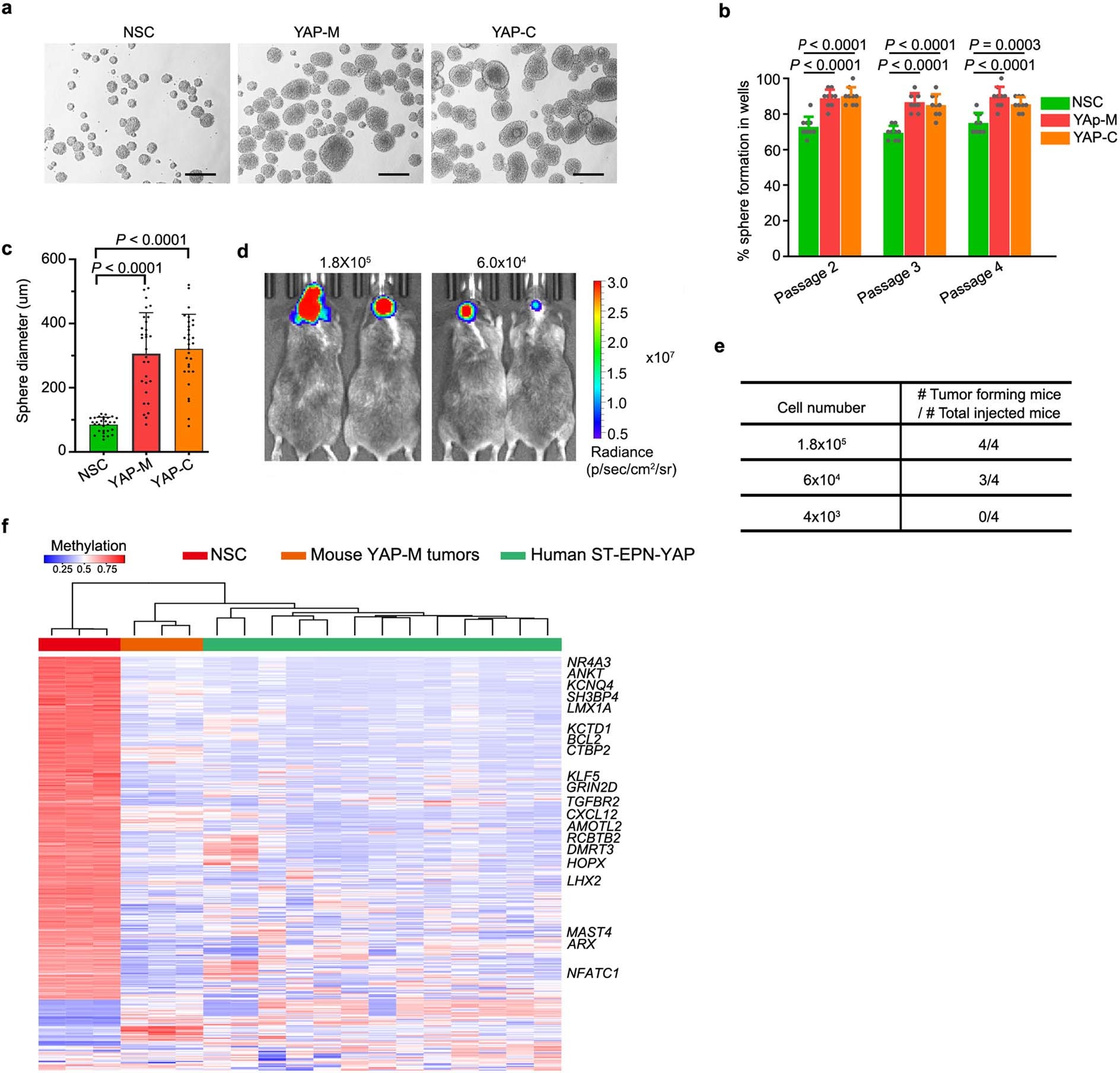
Extended Data Fig. 3: Sphere, allograft formation and methylation profiling of YAP-M fusion-driven mouse tumors.
From: Nuclear condensates of YAP fusion proteins alter transcription to drive ependymoma tumourigenesis

a, Representative images of neurospheres formed by NSCs isolated from E17.5 embryos of wild-type (NSC) and tumor cells that express YAP fusion proteins YAP-M and YAP-C. Scale bars, 500 μm. b, Percentage of wells containing NSCs, YAP-M-expressing cells, and YAP-C-expressing cells that formed spheres in continuous passages. Data are presented as mean ±s.e.m (unpaired two-tailed Student’s t-test). n = 9 independent experiments. c, Sphere diameters from the fourth passage of NSCs and YAP-M- and YAP-C-expressing cells. Data are presented as mean ± s.e.m (unpaired two-tailed Student’s t-test). n = 30 independent spheres. d, Representative bioluminescence images of the NSG mice engrafted with 1.8×105 and 6×104 YAP-M-expressing tumor cells at 50 day after injection. e, Allograft tumor formation at different doses of YAP-M-expressing tumor cells. f, Heat-map representation of an unsupervised clustering of DNA methylation profiles of human ST-EPN-YAP tumors (n = 13), mouse tumors induced by YAP-MAMLD1 (n = 3) and mouse neural stem cells (NSC) (n = 3) across promoter regions of around top 600 variable methylated gene orthologs among human EPN tumors. The signature genes specific for ST-EPN-YAP are shown in the right side. Each row represents a gene; each column represents a sample.