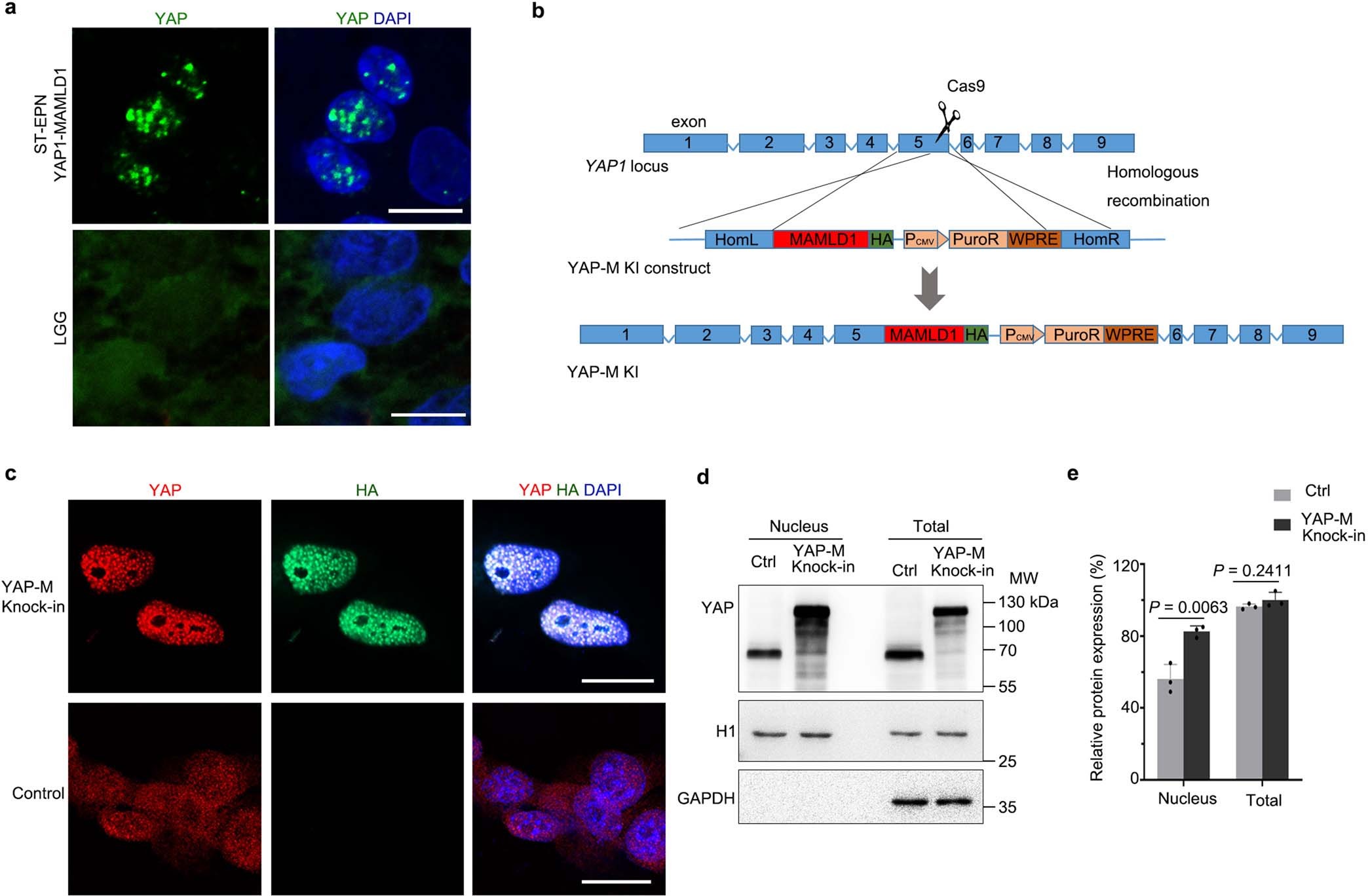
Extended Data Fig. 5: Endogenous YAP-MAMLD1 proteins undergo phase separation.
From: Nuclear condensates of YAP fusion proteins alter transcription to drive ependymoma tumourigenesis

a, Tissue sections of a human ST-EPN tumor carrying YAP-MAMLD1 fusion and a low-grade glioma (LGG) were immunostained for YAP (green). DAPI (blue), nuclei. Scale bar, 10 μm. b, Scheme for site-specific knock-in (KI) of YAP-M fusion at the YAP1 locus via CRISPR/cas9n. c, HeLa cells with YAP-M knock-in were immunostained for YAP (red) and HA-tagged YAP-M (green). DAPI (blue), nuclei. Scale bar, 5 μm. d, Western blot analysis of nuclear and total protein levels of YAP and YAP-M in HeLa cells without or with knocked-in YAP-M. GAPDH and histone H1 as loading controls. e, Quantification of nuclear and total protein levels of YAP and YAP-M in HeLa cells without (Ctrl) or with YAP-M knock-in. n = 3 independent experiments. Data are presented as mean ± s.e.m (unpaired two-tailed Student’s t-test).