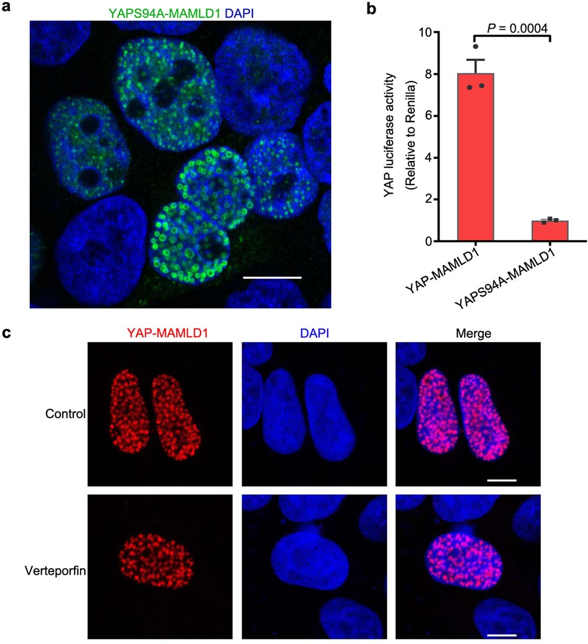
Extended Data Fig. 6: Disruption of YAP-TEAD interaction does not abolish phase-separation of YAP-M proteins.
From: Nuclear condensates of YAP fusion proteins alter transcription to drive ependymoma tumourigenesis

a, YAPS94A-MAMLD1, which lost the ability of YAP to interact with TEAD, undergoes phase separation in C2C12 cells. Scale bar, 5 μm. b, YAP-dependent luciferase activity in NIH 3T3 cells expressing 8×GTIIC and YAP-MAMLD1 or YAPS94A-MAMLD1 constructs. Data are means ± s.e.m.; p values were determined using unpaired two-tailed Student’s t-tests; n = 3 biologically independent samples. c, C2C12 cells transfected with YAP-M, treated with 5 μM of verteporfin for 24hrs and stained for YAP (red). DAPI (blue) was used to stain nuclei. Scale bar, 5 μm.