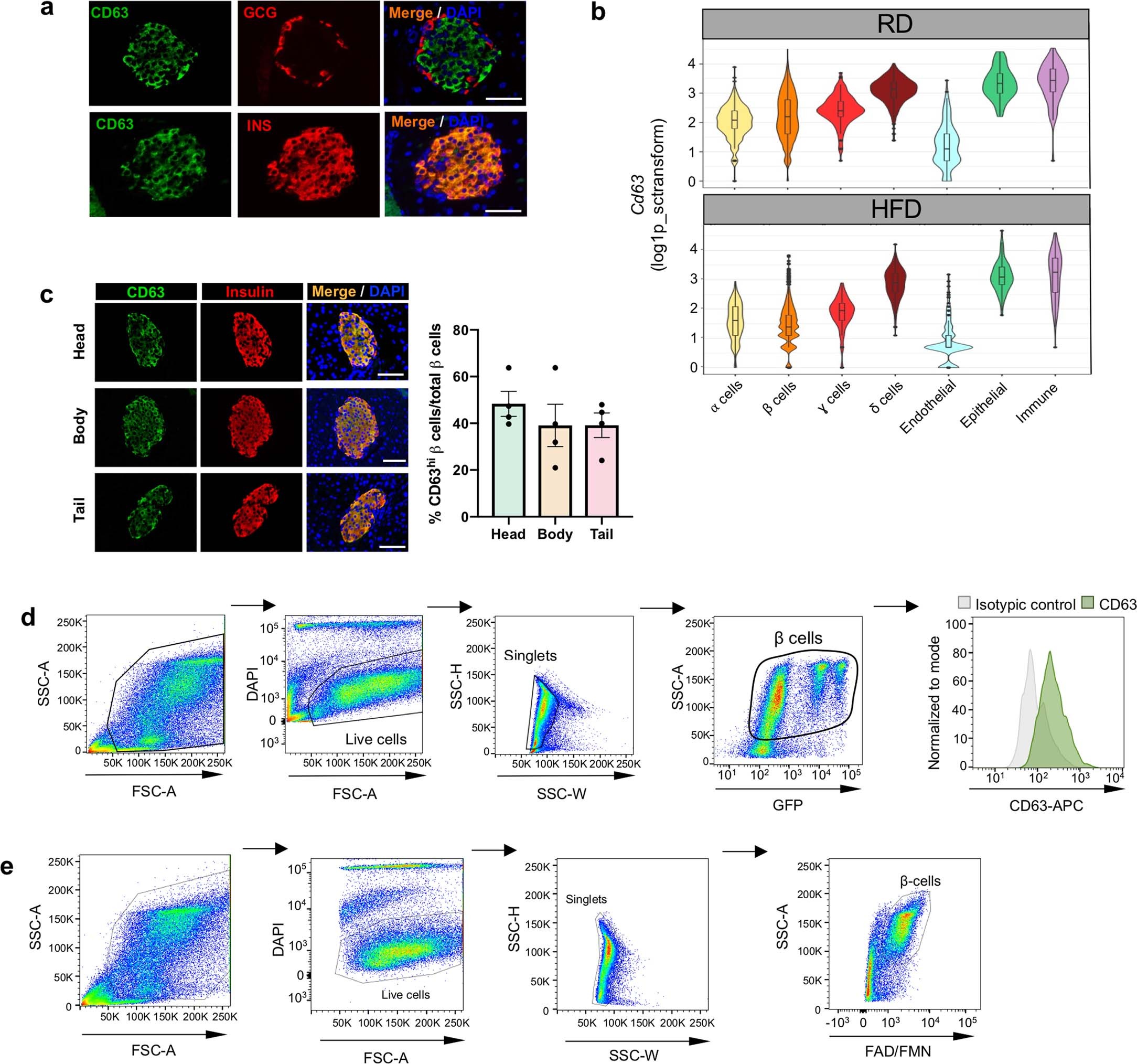
Extended Data Fig. 3: CD63 expression in pancreatic islet cells.

a, Representative immunofluorescence images of CD63 (green) and insulin (red) (upper panel), and CD63 (green) and glucagon (red) (lower panel) in pancreatic islets (Scale bars, 50 μm). (N = 3 independent experiments). b, Violin plots representing expression of Cd63 across different pancreatic islet cell types from mice fed with RD and HFD. Minimum to maximum values are shown by the whiskers, the bounds of boxes represent the first and third quartiles and the center line indicates the median. α cells [RD = 802 cells, HFD = 430 cells]; β cells [RD = 4514 cells, HFD = 3050 cells]; γ cells [RD = 182 cells, HFD = 130 cells]; δ cells [RD = 461 cells, HFD = 377 cells]; Endothelial cells [RD = 196 cells, HFD 140 cells]; Epithelial cells [RD = 60 cells, HFD = 79 cells]; Immune cells [RD = 69 cells, HFD = 92 cells]. c, Representative immunofluorescence images showing CD63 (green) and insulin (red) in the different portions of the pancreas (head, body and tail) from 10-week old WT male mice (left panel) (Scale bars, 50 μm). Quantification of the percentage of β cells that are CD63hi in the different parts of the pancreas (right panel) (N = 4 mice per group). Data are presented as mean ± S.E.M. Two-way ANOVA is used for comparison of multiple groups. d, Scatterplots showing the sequential gating scheme to determine CD63 protein expression by flow cytometry in β cells from mouse insulin promoter-GFP transgenic mice. Results are representative of 3 independent experiments. e, Scatterplots showing the sequential gating protocol to isolate CD63hi and CD63lo β cells from WT mice by FACS (in total 60057 CD63hi and 60064 CD63lo β cells). Source numerical data are available in source data.