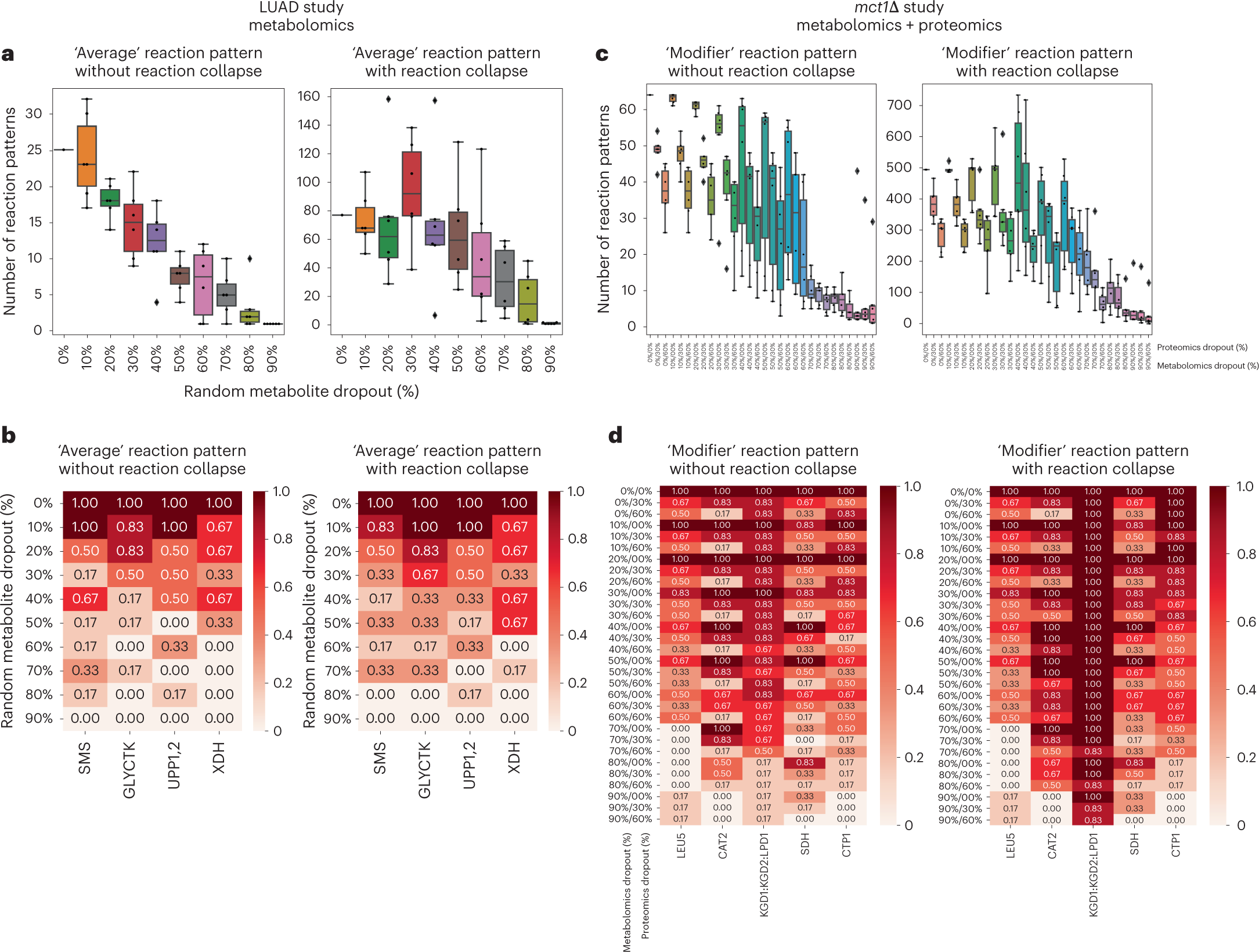
Fig. 6: Metaboverse pattern recognition is resilient to missing data.
From: Metaboverse enables automated discovery and visualization of diverse metabolic regulatory patterns

a–d, Random analyte dropout datasets for each omics type (n = 6 per dropout). a, Box plots of the number of Average reaction patterns Metaboverse could identify within the LUAD metabolomics dataset with or without reaction collapsing with 0–90% of the original input metabolomics data missing. b, Heat maps of the proportion of replicates that identified each of the signature reaction patterns for the LUAD dataset, as described as part of Fig. 5a. c, Box plots of the number of `Modifier' reaction patterns Metaboverse could identify within the mct1Δ dataset within this study with or without reaction collapsing with 0–90% of the original input metabolomics data missing and 0%, 30% or 60% of the original input proteomics data missing. d, Heat maps of the proportion of replicates that identified each of the signature reaction patterns for the yeast dataset, as described as part of Fig. 5b. Box plot centre lines indicate mean, box limits indicate upper and lower quartiles, whiskers indicate 1.5× interquartile range, diamonds indicate outliers and dots indicate replicates. Source numerical data are available at ref. 55.