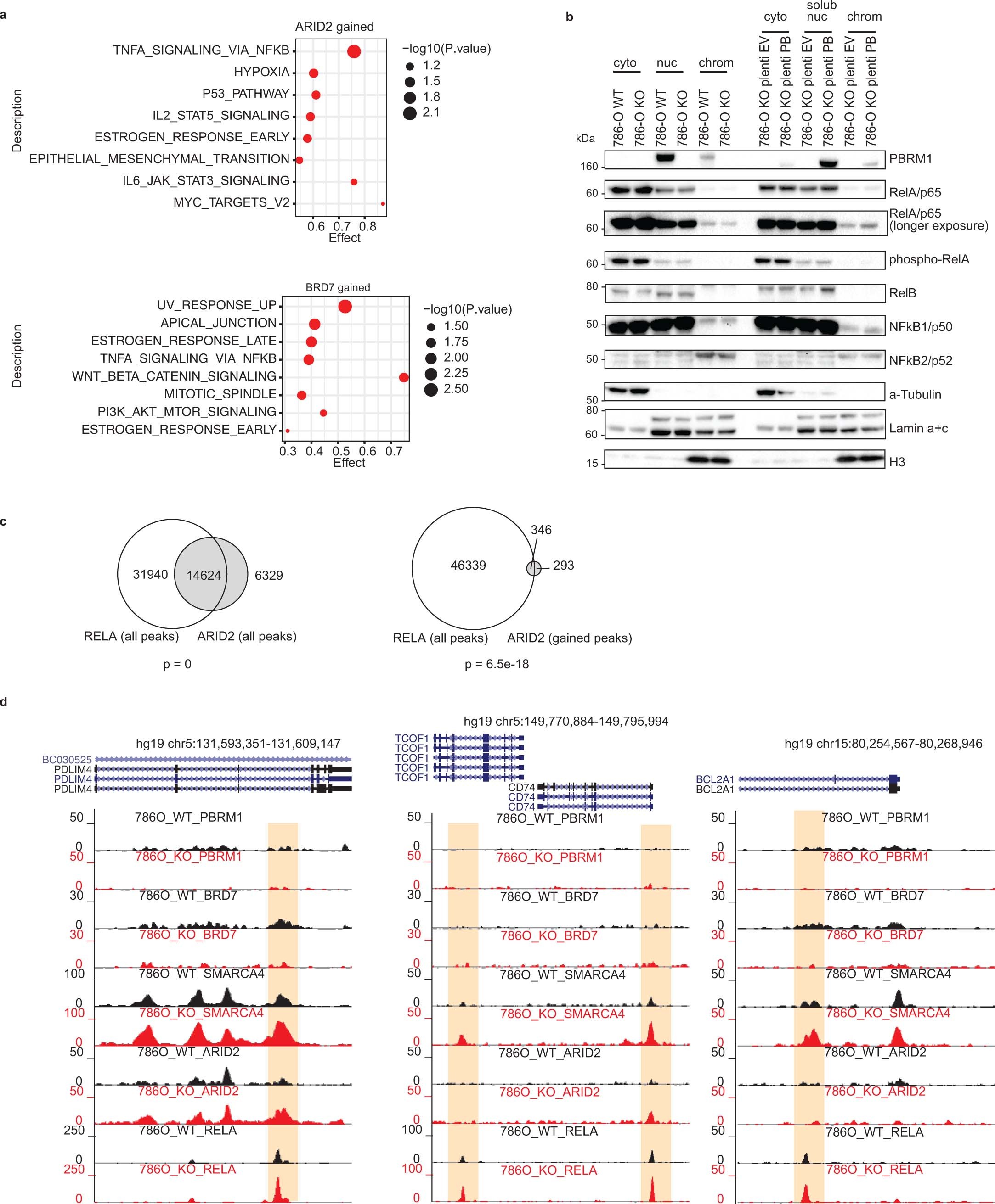
Extended Data Fig. 7: NF-κB activation is mediated by changes in the chromatin.

a) Geneset enrichment of genes mapped to gained ARID2 and gained BRD7 peaks by ChIP-Enrich (Hypergeometric test). b) Protein expression of NF-κB subunits in cytoplasmic (cyto), soluble nuclear (sol nuc) or chromatin (chrom) fractions in 786-O PBRM1 WT, PBRM1 KO, PBRM1 KO expressing empty vector or PBRM1 (representative blot of 2 biological replicates). c) RELA peaks overlap significantly with total and gained ARID2 peaks (p-value calculated by hypergeometric test). d) UCSC browser view of selected NF-κB target genes.