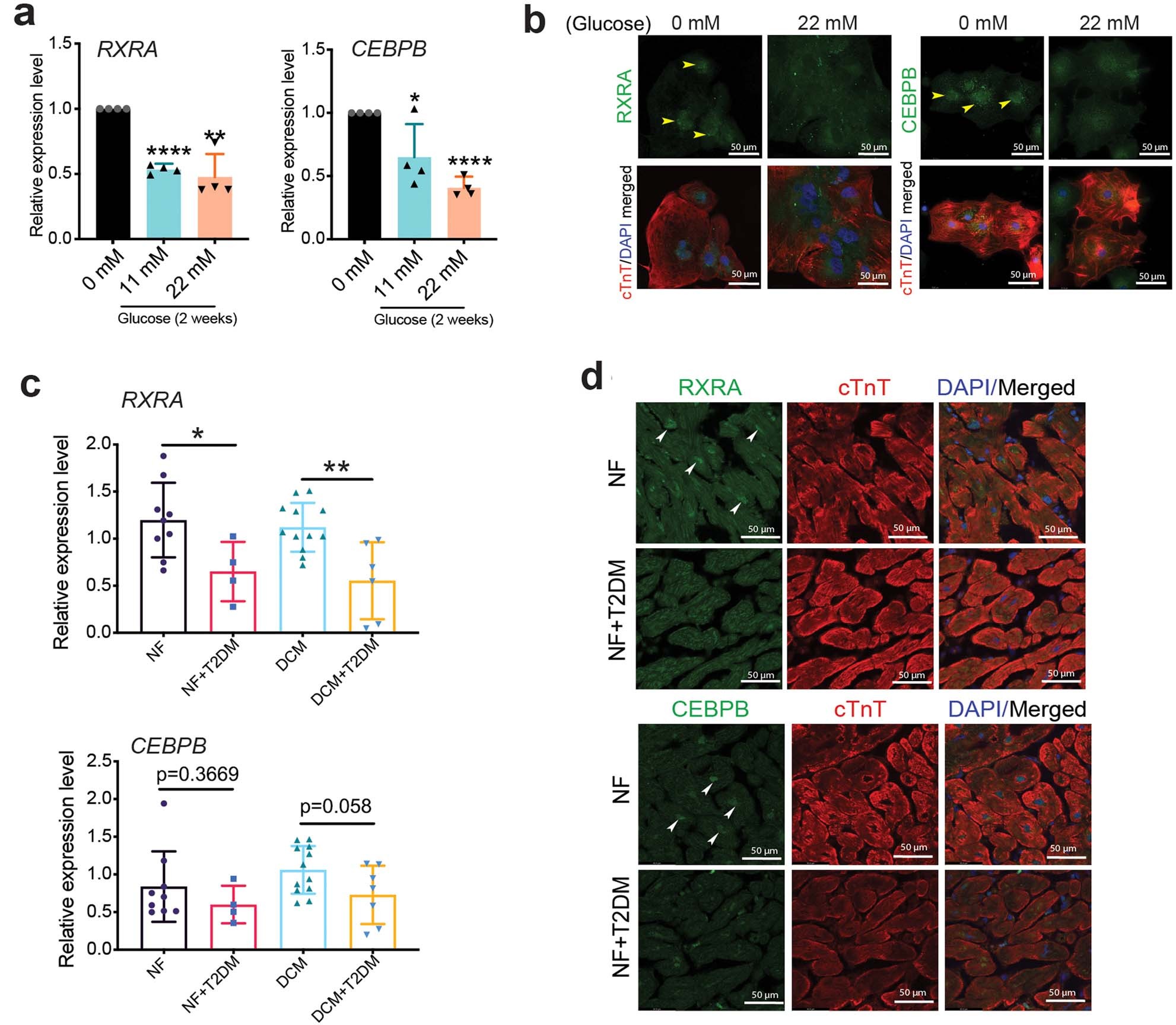
Extended Data Fig. 6: Transcriptional control of LIPTER in human CMs.
From: Lipid droplet-associated lncRNA LIPTER preserves cardiac lipid metabolism

a, RT-qPCR analysis of RXRA and CEBPB expressions in WT hiPSC-CMs treated with high glucose for 2 weeks. (n = 4 independent experiments). b, Representative immunofluorescent images of RXRA and CEBPB staining in WT hiPSC-CMs treated with or without high glucose for 2 weeks. The experiment was carried out 3 times with similar outcomes. c, RT-qPCR detection of RXRA and CEBPB mRNA levels in human left ventricle tissues. NF (n = 9 samples), NF+T2DM (n = 4 samples), DCM (n = 12 samples) and DCM+T2DM (n = 7 samples). d, Representative immunofluorescent images of RXRA and CEBPB staining in human left ventricle tissues. The experiment was carried out with 3 samples per group with similar outcomes. In a,c, bars represent mean values ± s.e.m. Unpaired two-tailed t-test is used for comparison. ****p < 0.0001, **p < 0.01, *p < 0.05. Source numerical data are available in source data.