Fig. 3: LIPTER deficiency results in global injuries of hiPSC-CMs.
From: Lipid droplet-associated lncRNA LIPTER preserves cardiac lipid metabolism

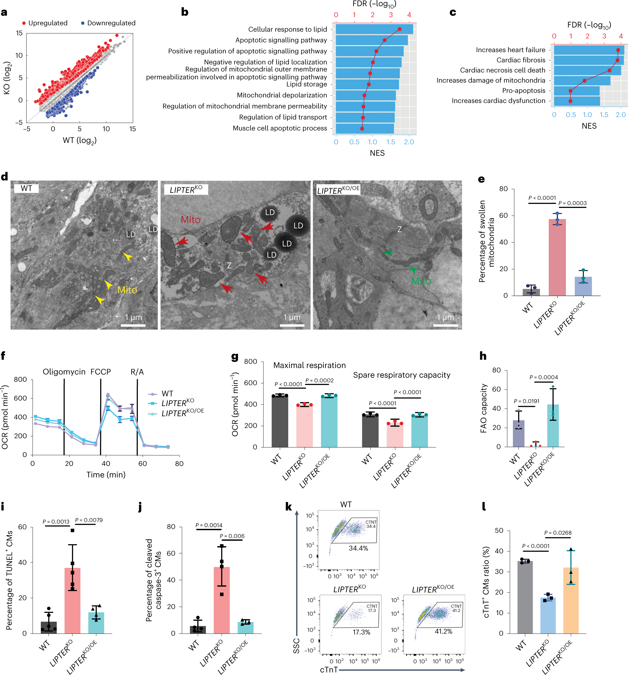
a, Whole mRNA-seq analysis showing differential gene expression profiles in LIPTERKO versus WT hiPSC-CMs (for details, see Supplementary Table 2). b, Significantly changed genes upon LIPTERKO are enriched in GO biological processes identified by GSEA analysis. NES, normalized enrichment scores. c, Significantly changed genes in LIPTERKO versus WT hiPSC-CMs are enriched in cell toxicity categories. d, TEM images of mitochondrial morphologies in WT, LIPTERKO and LIPTERKO/OE hiPSC-CMs. Yellow and green arrows indicate normal mitochondria; red arrows indicate swollen mitochondria; Z, Z-band. LIPTERKO/OE, rescued LIPTER overexpression in LIPTERKO. The experiment was carried out three times with similar outcomes. e, Quantification of swollen mitochondria ratios from d (n = 3 independent experiments). f, Mitochondrial OCR measurement in hiPSC-CMs. g, Analyses of maximum respiratory capacity and spare respiratory capacity in OCR, normalized to total protein content of each well (n = 3 independent experiments). h, Quantification of FAO rates. i, Ratios of TUNEL+ CMs in day 40 hiPSC-EBs (n = 5 in the first 2 groups and n = 4 in the last group of independent experiments). j, Ratios of cleaved caspase-3+ CMs in day 40 hiPSC-EBs (n = 4 in the first 2 groups and n = 3 in the last group of independent experiments). k, FACS analysis of cTnT+ CM ratios in day 50 hiPSC-EBs, with statistical results in l (n = 3 independent experiments). In e, g–j and l, bars are presented as mean ± s.e.m. Unpaired two-tailed t-test is used for comparison. Source numerical data are available in source data.