Fig. 4: NKX2.5 controls CM-specific LIPTER transcription and its downregulation in diabetic hearts.
From: Lipid droplet-associated lncRNA LIPTER preserves cardiac lipid metabolism

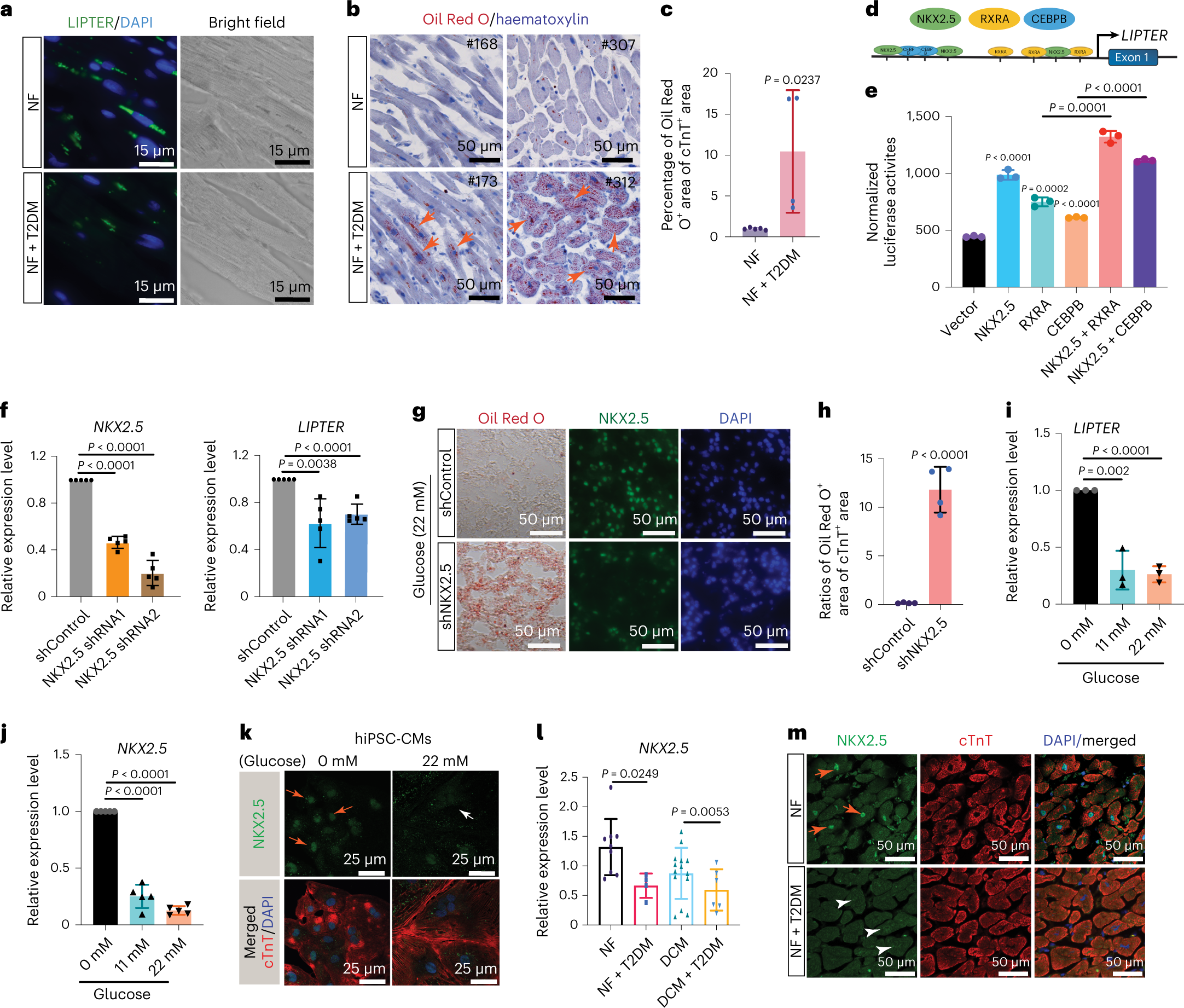
a, RNA FISH detecting LIPTER in human heart tissues. NF, non-failure; NF + T2DM, non-failure with T2DM. b, Oil Red O staining to detect LDs in human heart tissues. c, Quantification of Oil Red O+ areas in cTnT+ areas. NF (n = 5 samples), NF + T2DM (n = 4 samples). d, PROMO, UCSC Genome Browser and TFBIND algorithms predict TF binding sites on the LIPTER promotor region. e, Dual luciferase reporter assay measuring relative LIPTER promoter activities driven by TFs, normalized to Renilla luciferase activity (n = 3 independent experiments). f, RT–qPCR detection of LIPTER and NKX2.5 expressions in WT hiPSC-CMs infected with AAV9-shControl or AAV9-shRNAs against NKX2.5 for 2 weeks (n = 5 independent experiments). g, Representative images of Oil Red O and NKX2.5 staining of hiPSC-CMs infected with AAV9-shControl or AAV9-shRNA against NKX2.5 under high-glucose (22 mM) conditions. h, Quantification of Oil Red O+ areas in cTnT+ CM areas (n = 4 independent experiments). i,j, RT–qPCR results of LIPTER (i, n = 3 independent experiments) and NKX2.5 (j, n = 5 independent experiments) expression in WT hiPSC-CMs treated with high-glucose conditions for 2 weeks. k, Representative immunofluorescent images of NKX2.5 staining in WT hiPSC-CMs treated with 0 and 22 mM glucose for 2 weeks. l, RT–qPCR results of NKX2.5 mRNA levels in human left ventricle tissues. NF (n = 9 samples), NF + T2DM (n = 4 samples), DCM (n = 14 samples), DCM + T2DM (n = 6 samples). m, Representative fluorescence images of NKX2.5 staining in human left ventricle tissues from three samples per condition. In c, e, f, h–j and l, bars are presented as mean ± s.e.m. Unpaired two-tailed t-test is used for comparison. Source numerical data are available in source data.