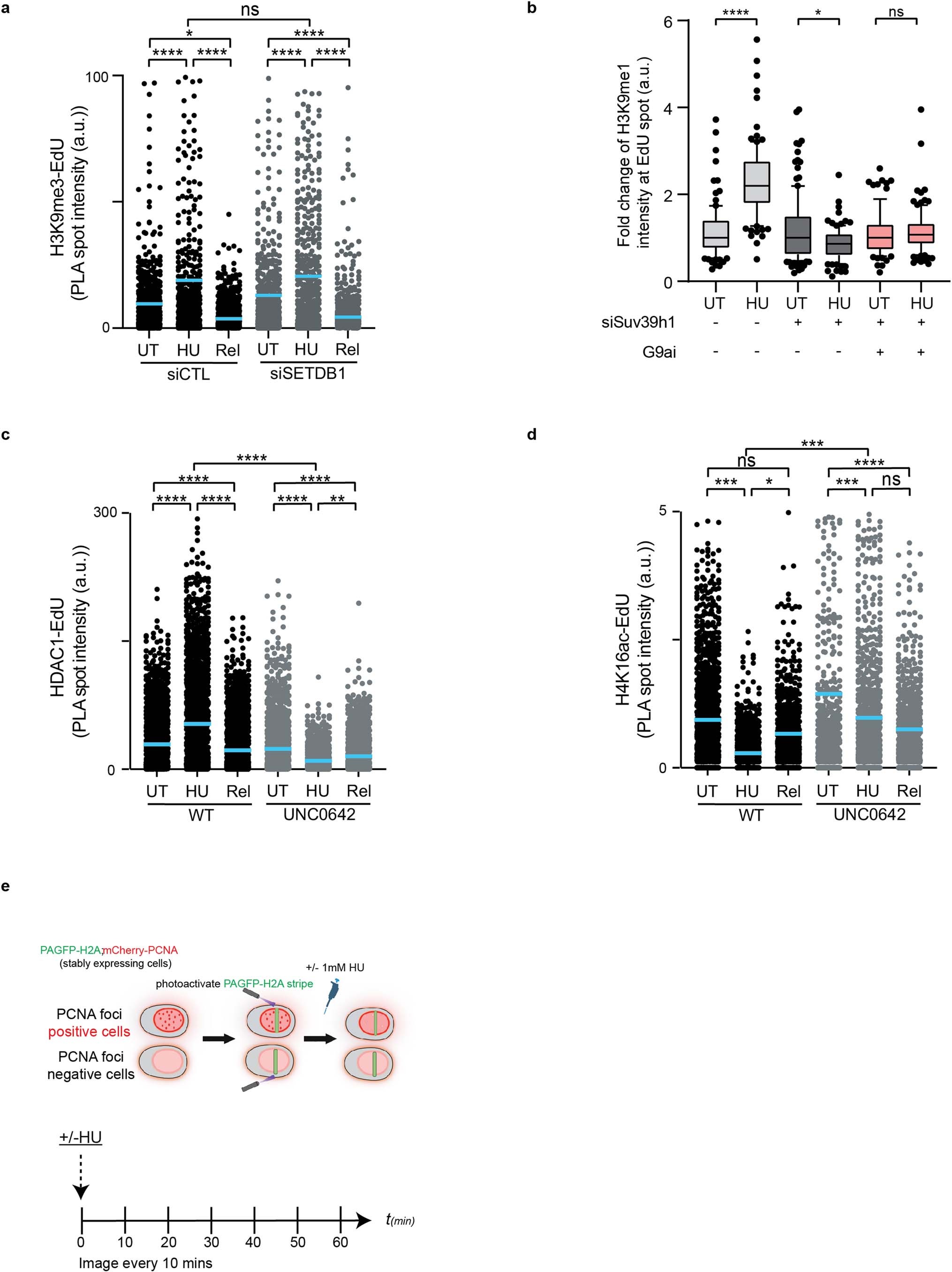
Extended Data Fig. 5: Extended Data Figure. 5 related to Fig. 3. Recruitment of HDAC1 and H4K16 deacetylation at stalled replication forks is H3K9me dependent.
From: Dynamic de novo heterochromatin assembly and disassembly at replication forks ensures fork stability

(a) Plot showing distribution of H3K9me3-EdU total PLA spot intensity per nucleus for the indicated conditions. (nsiCTL-UT = 925, nsiCTL-HU = 951, nsiCTL-REL = 990, nsiSETDB1-UT = 1071, nsiSETDB1-HU = 1040, nsiSETDB1-REL = 1138 cells analyzed; blue dashed line represents the mean of the distribution, **** = P ≤ 0.0001, * = P ≤ 0.05, ns = non-significant, Kruskal-Wallis test followed by Dunn’s test). (b) Analysis of ChromStretch fibers to assess the dynamics of H3K9me1 at replication upon replication stress. Quantification of H3K9me1 signal overlapping with EdU for the indicated condition. The signal is represented as a fold increase compared to the mean H3K9me1 signal of the untreated condition. (nsiCTL-UT = 100, nsiCTL-HU = 100, nsiSUV39h1-UT = 132, nsiSUV39h1-HU = 100, nsiSUV39h1+UNC0642-UT = 87, nsiSUV39h1+UNC0642-HU = 100 cells analyzed; **** = P ≤ 0.0001, ns = non-significant, Kruskal-Wallis test followed by Dunn’s test). (c) Plot showing distribution of HDAC1-EdU total PLA spot intensity per nucleus for the indicated conditions. (nWT-UT = 1691, nWT-HU = 1871, nWT-REL = 1771, nUNC0642-UT = 1534, nUNC0642-HU = 1798, nUNC0642-REL = 1652 cells analyzed; blue dashed line represents the mean of the distribution, **** = P ≤ 0.0001, ** = P ≤ 0.01,Kruskal-Wallis test followed by Dunn’s test). (d) Plot showing distribution of H4K16ac-EdU total PLA spot intensity per nucleus for the indicated conditions. (nWT-UT = 1507, nWT-HU = 1254, nWT-REL = 1489, nUNC0642-UT = 1187, nUNC0642-HU = 1488, nUNC0642-REL = 1365 cells analyzed; **** = P ≤ 0.0001, ** = P ≤ 0.01, * = P ≤ 0.05, ns = non-significant, Kruskal-Wallis test followed by Dunn’s test). (e) Chromatin compaction can be followed in replicating (PCNA positive) and non-replicating (PCNA negative) cells in which a stripe of photo-activable GFP-H2A has been activated. Adding HU and/or UNC0642 immediately after the activation of GFP-H2A allow to measure over time the impact of these drugs on chromatin compaction. Figure created with biorender.com. Source numerical data are available in source data.