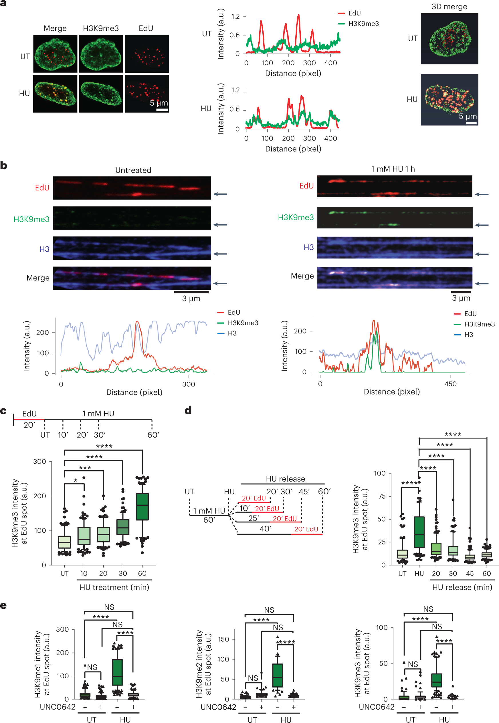
Fig. 2: De novo H3K9me3 accumulates at stalled replication forks in a G9a-dependent manner.
From: Dynamic de novo heterochromatin assembly and disassembly at replication forks ensures fork stability

a, The distributions of active replication sites (red) and H3K9me3 (green) were compared using super-resolution microscopy. Left: representative STED images of untreated (UT) and HU treated (HU) nuclei. Middle: representative intensity profile of the EdU signal (red) and H3K9me3 signal (green) extracted from STED images (left). Right: 3D reconstruction of untreated (UT) and HU treated (HU) nuclei imaged using STED microscopy and illustrating the accumulation of H3K9me3 at replication sites (yellow) upon HU treatment. n = 5 cells examined per condition over two independent experiments with similar results. b, Top: representative image of chromatin fibres acquired by ChromStretch in the absence of HU treatment (left) or after HU treatment (right) and stained for EdU (red), H3K9me3 (green) and H3 (blue). Bottom: intensity profiles of EdU (red), H3K9me3 (green) and H3 (blue) of the representative fibres indicated by the black arrows, in the absence (left) or after HU treatment (right). n = 10 fibres examined per condition over two independent experiments with similar results. c, Analysis of the dynamics of H3K9me3 at replication sites upon replication stress using ChromStretch. Top, experimental design: Cells were first labelled for 20 min with EdU and treated with 1 mM HU for the indicated amount of time. Bottom: quantification of H3K9me3 signal overlapping with EdU (nUT = 106, nHU10 = 100, nHU20 = 104, nHU30 = 104, nHU60 = 104 EdU tracks were analysed; ****P ≤ 0.0001, *P ≤ 0.05, NS, non-significant, Kruskal–Wallis test followed by Dunn’s test). d, Analysis of the dynamics of H3K9me3 at replication sites after release from replication stress using ChromStretch. Left: experimental design. Cells were first treated with 1 mM HU for 1 h and released in medium without HU. At the indicated time post release, cells were labelled with EdU for 20 min. Single chromatin molecule was isolated using ChromStretch. Right: quantification of H3K9me3 signal at individual (n) replication sites (nUT = 100, nHU = 111, nrel20 = 120, nrel30 = 100, nrel45 = 127, nrel60 = 118 EdU tracks were analysed; ****P ≤ 0.0001, NS, non-significant, Kruskal–Wallis test followed by Dunn’s test). e, Quantification of H3K9me1 (left), H3K9me2 (middle) and H3K9me3 (right) at replication sites in the presence or in the absence of G9a activity (UNC0642 – and +, respectively) both at ongoing (UT) and stressed (HU) replication forks using ChromStretch. The number of replication tracks analysed was: for H3K9me1(left): nUT− = 107, nUT+ = 106, nHU− = 131, nHU+ = 101; H3K9me2 (middle): nUT− = 73, nUT+ = 51, nHU− = 55, nHU+ = 88; H3K9me3 (right): nUT− = 67, nUT+ = 68, nHU− = 123, nHU+ = 94 EdU tracks were analysed; ****P ≤ 0.0001, NS, non-significant, Kruskal–Wallis test followed by Dunn’s test). Source numerical data are available in Source Data.