Extended Data Fig. 1: Ectopic reactivation of SOX9 in adult EpdSCs silences epidermal fate and activates hair follicle fate within 2W and then progresses to BCC-like lesions.
From: The pioneer factor SOX9 competes for epigenetic factors to switch stem cell fates

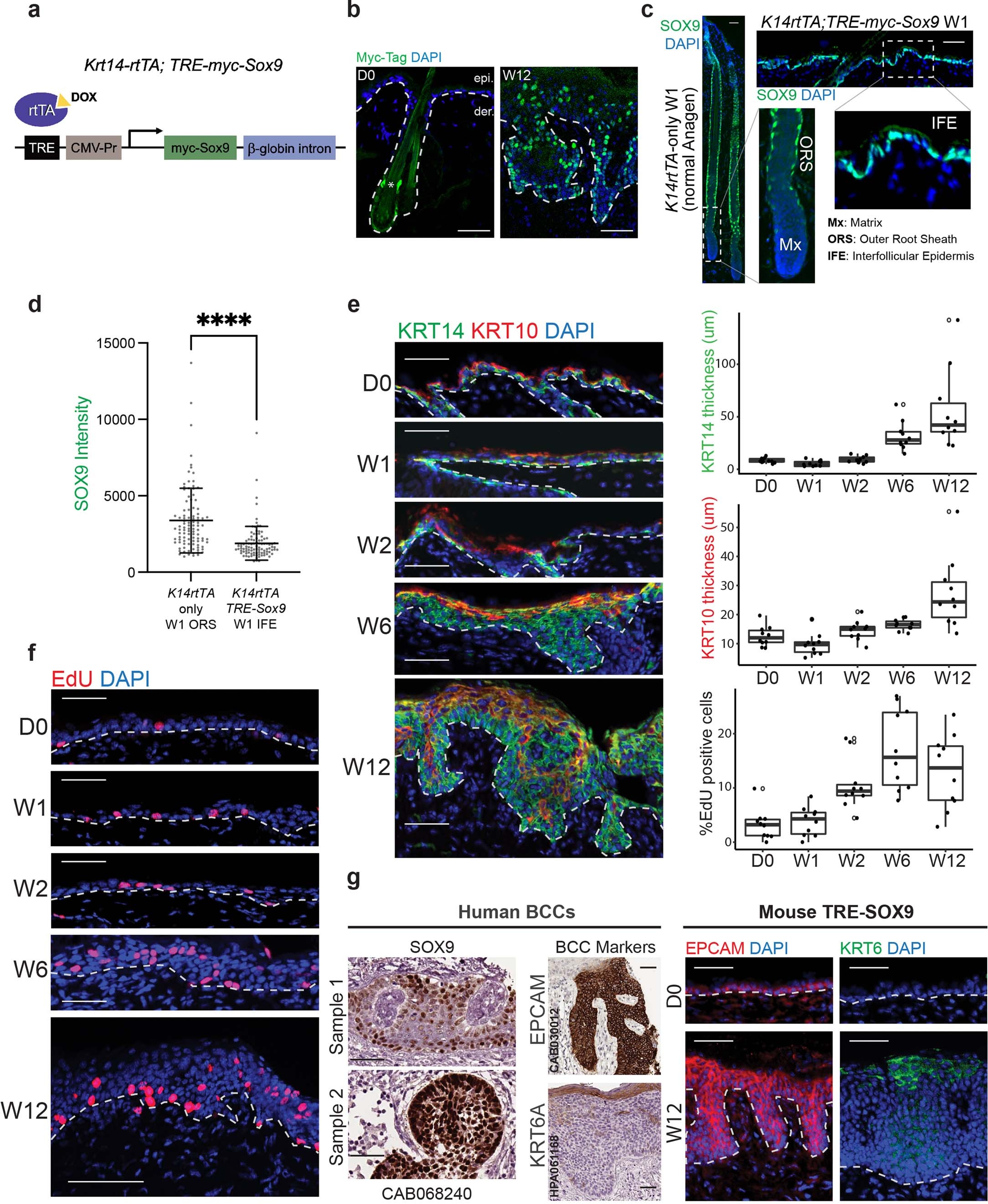
a, Schematic of the TRE-Sox9 construct for generating SOX9-inducible transgenic mice. b, Immunofluorescence showing myc-tag staining at D0 and W12 SOX9-induction. This validates myc-tag expression is only induced and specifically induced in EpdSCs. All scale bars are 50μm. c, Immunofluorescence comparing SOX9 expression in the normal anagen ORS (containing activated HFSCs) and induced SOX9 expression in the adult EpdSCs. All scale bars are 50μm. d, Quantifications of SOX9 immunofluorescence intensity in the two states in (b) shows that SOX9 levels in ectopically induced adult EpdSCs are not higher than in native ORS HFSCs. n = 100 cells measured over 5 biological replicates. All the error bars are mean ± SD. Statistical significance from two-tailed t-test is denoted by ****(p < 0.0001). e, (left) KRT14 and KRT10 immunofluorescence of the skin after SOX9-induction in EpdSCs. Note that the KRT14 skin progenitor is markedly expanded over time. All scale bars are 50μm. (right) Quantification of the thickness of KRT14 and KRT10 layers over time. n = 5 biological replicates with 2 measurement per sample. Boxplots are centered at median and bound by 1st and the 3rd quartile, and whiskers extend to 1.5 times IQR on both ends. The solid dots are data points, and the empty circles are outliers beyond 1.5 times IQR. f, (top) cell proliferation as assessed by EdU immunofluorescence after SOX9-induction. All scale bars are 50μm. (bottom left) quantification of % proliferating cells in the basal layer of EpdSCs. g, (left) Immunostaining of human BCC samples from The Human Protein Atlas. SOX9 and EpCAM show strong staining in the body of the lesion, whereas KRT6A is restricted to the apical epidermis. (right) Immunofluorescence images show the lesions in 12-week samples have similar EpCAM and KRT6 staining pattern as human BCC. Dotted lines denote the dermo-epidermal border. All scale bars are 50μm.