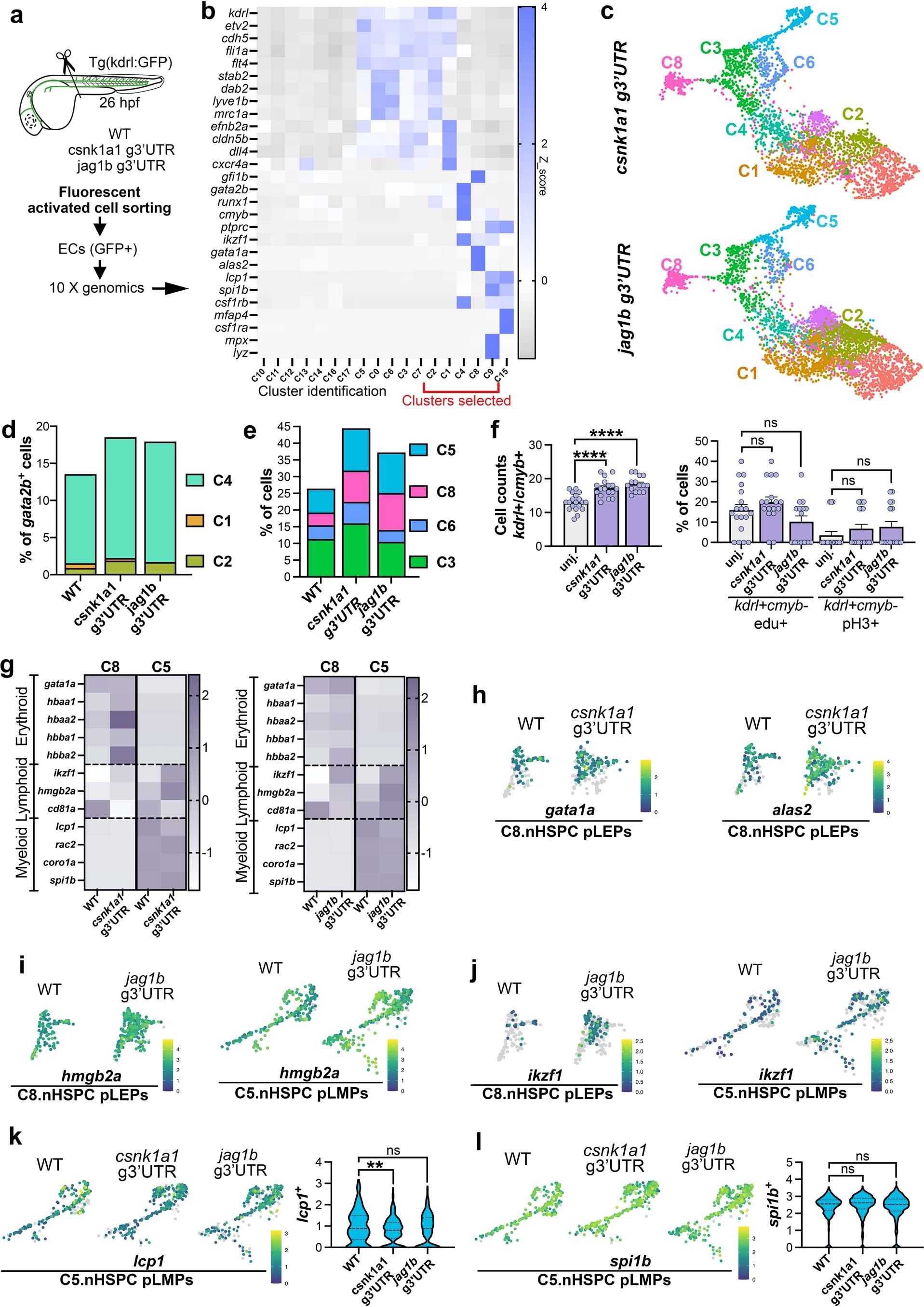
Extended Data Fig. 6: miR-128 regulation of csnk1a1 and jag1b differentially guide nHSPC heterogeneity.
From: Haematopoietic stem and progenitor cell heterogeneity is inherited from the embryonic endothelium

(a) scRNA seq strategy of WT, csnk1a1 and jag1b g3′UTR Tg(kdrl:GFPzn1). (b) Heatmap of defining markers (20,600 kdrl+ cells). (c) UMAP of 5597 kdrl+ cells part of the clusters reanalyzed from EHT clusters in b. (d) Percentage of gata2b+ cells in pre-EHT clusters (C2, C1 and C4). (e) Percentage of cells in nHSPC clusters in all genotypes. (f) Quantification of nHSPCs (cmyb+, kdrl+) (n = WT, 19, csnk1a1 g3′UTR, 17; jag1b g3′UTR, 16 embryos) at 32 hpf WT, csnk1a1 and jag1b g3′UTR mutants shown as Fig. 5c (3 independent experiments; ordinary one-way ANOVA). Percentage of ECs (kdrl+,cmyb-) in S phase (edu+) (n = WT, 19, csnk1a1 g3′UTR, 17; jag1b g3′UTR, 15 embryos) and G2/M (pH3+) (n = WT, 17, csnk1a1 g3′UTR, 19; jag1b g3′UTR, 16 embryos) at 32hpf as shown in Fig. 4c (3 independent experiments; ordinary one-way ANOVA with Tukey’s multiple comparison). (g) Heatmap of erythroid (gata1a, hbaa1, hbaa2, hbba1 and hbba2), lymphoid (ikzf1, hmgb2a and cd81a) and myeloid (lcp1, rac2, coro1a and spi1b) defining markers in C8 and C5 WT, csnk1a1 and jag1b g3′UTR mutants. (h-j) UMAP showing expression of erythroid markers (gata1a and alas2) (h) within C8.nHSPC pLEPs and lymphoid markers (hmgb2a (i) and ikzf1 (j)) within C8.nHSPC pLEPs and C5.nHSPC pLMPs. (k,l) UMAP and violin plot showing expression of myeloid marker lcp1 (k) and spi1b (l) in C8.nHSPC pLEPs and C5.nHSPC pLMPs (Mann-Whitney test). Erythroid markers are enriched in C8 of csnk1a1 g3′UTR, lymphoid markers are enriched in both C8 and C5 of jag1b g3′UTR, while myeloid markers are unchanged in both g3′UTR mutants. All quantification are represented with mean ± SEM. ns: p > 0.05, **p ≤ 0.01, **** p ≤ 0.0001. Abbreviations: primed lympho-erythroid progenitors (pLEPs) and primed lympho-myeloid progenitors (pLMPs).