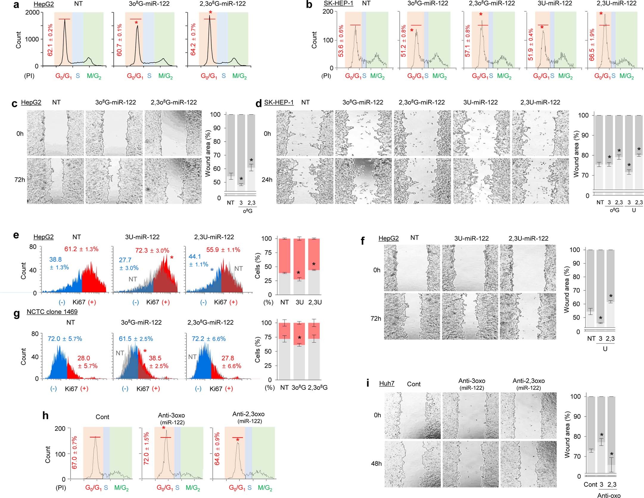
Extended Data Fig. 6: Functional validation of 3o8G- and 2,3o8G-miR-122 in LIHC cells.

a, b, Cytometric analyses of cell cycle using PI staining after transfecting 3o8G- or 2,3o8G-miR-122 into HepG2 cells, relative to NT-transfected cells (a); cells in G0/G1 (%, red, vertical value); *P = 0.001 and 0.01, respectively; 3o8G-, 2,3o8G-, 3U- and 2,3U-miR-122-transfected SK-HEP-1 cells (b); *P = 0.037, 0.014, 0.069, and 3.1 × 10−3, respectively. c, Wound-healing assays, of which images (left panel) were quantified for wound areas using ImageJ program, relative to NT-transfected cells (right panel); *P = 0.012 and 0.032, respectively (n = 3). d, Wound-healing assays as in c except transfecting 3o8G-, 2,3o8G-, 3U- or 2,3U-miR-122 into SK-HEP-1 cells; *P = 0.014, 3.2 × 10−3, 5.7 × 10−4, and 1.5 × 10−3, respectively (n = 3). e, Cytometric measurement of proliferation by Ki67 staining in 3U-miR-122- or 2,3U-miR-122-transfected HepG2 cells; blue, Ki67−; red, Ki67+; quantification results (right panel); *P = 8.4 × 10−6 and 4.3 × 10−4, respectively (n ≥ 3). f, Wound-healing assays of 3U-miR-122- or 2,3U-miR-122-transfected HepG2 cells as performed in c; *P = 3.4 × 10−3 and 8.1 × 10−3, respectively (n = 3). g, Measurement of proliferating cells as in e except for 3o8G-miR-122- or 2,3o8G-miR-122-transfected NCTC clone 1469 cells; *P = 0.043. Notably, proliferation was enhanced by 3o8G-miR-122, but no difference was detected by the tumor-suppressive 2,3o8G-miR-122 presumably because NCTC clone 1469 cells are from normal liver cell. h, Same cell cycle analysis as in a except transfecting anti-3oxo or anti-2,3oxo into Huh7 cells; *P = 0.006 and 0.003, respectively. i, Same wound-healing analysis as in c except transfecting anti-3oxo or anti-2,3oxo into Huh7 cells; *P = 0.006 and 0.03, respectively (n ≥ 3). All experiments were repeated with biologically independent samples; n ≥ 3; all P values are obtained from two-sided t-tests; data are mean ± s.d. unless otherwise indicated.